【Multisim仿真】10秒倒计时8路抢答器
- Multisim仿真演示

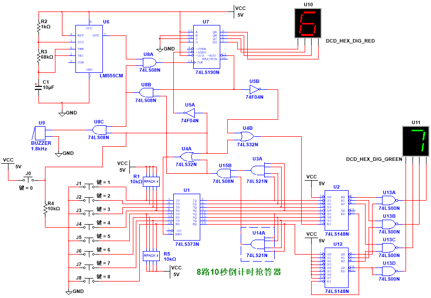
由555产生脉冲信号给74LS190计数,抢答部分由74LS373、74LS148、以及与门和与非门组成。

仿真资源
本示例基于
Multisim14平台
链接:https://pan.baidu.com/s/1LMWg-A1BHKPWD6U7sHLfSA
提取码:t4o4
| 时间是一把戳穿虚伪的刀, 它验证了谎言 揭露了现实 淡化了承诺。 |
|---|
最后
以上就是花痴猫咪最近收集整理的关于【Multisim仿真】10秒倒计时8路抢答器的全部内容,更多相关【Multisim仿真】10秒倒计时8路抢答器内容请搜索靠谱客的其他文章。
本图文内容来源于网友提供,作为学习参考使用,或来自网络收集整理,版权属于原作者所有。
发表评论 取消回复