Toggle navigation
首页
博客
下载
AI
科技
互联网
会员
中心
会员中心
发布资讯
发布博文
发布资源
首页
文章中心
嵌入式硬件
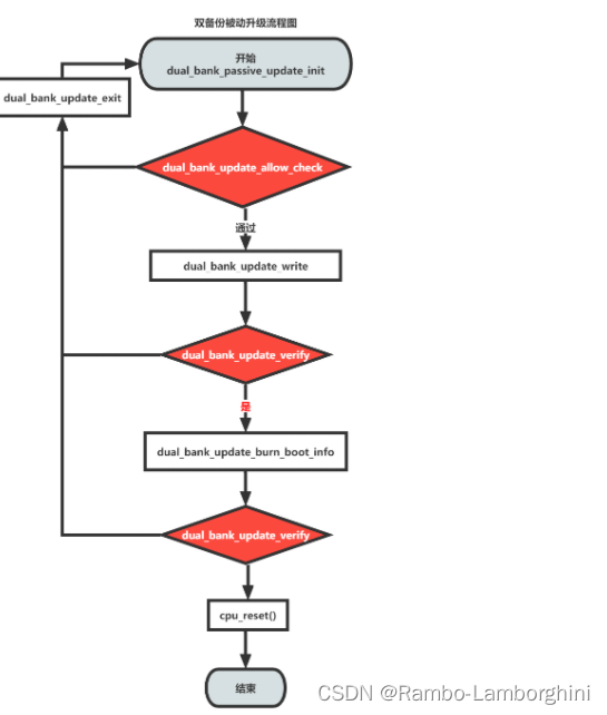
杰理之双备份被动升级流程【篇】
195 阅读
0 评论
129 点赞
我是
靠谱客
的博主
现代自行车
,这篇文章主要介绍
杰理之双备份被动升级流程【篇】
,现在分享给大家,希望可以做个参考。
最后
以上就是
现代自行车
最近收集整理的关于
杰理之双备份被动升级流程【篇】
的全部内容,更多相关
杰理之双备份被动升级流程【篇】
内容请搜索靠谱客的其他文章。
本图文内容来源于网友提供,作为学习参考使用,或来自网络收集整理,版权属于原作者所有。
点赞(
129
)
本文分类:
嵌入式硬件
浏览次数:
195
次浏览
发布日期:2023-05-24 19:53:02
本文链接:
https://www.kaopuke.com/article/k-p-k_14_ujocf2_13_z_18_0.html
相关文章
杰理之双备份升级特点【篇】
杰理之双备份升级【篇】
杰理之单备份升级【篇】
杰理之双备份升级 【篇】
杰理之双备份被动升级流程【篇】
【NOTE】【深入浅出nodejs】异步编程(二)异步编程解决方法
nodeJS学习(10) --- 事件模块
搭建Vue.js开发环境
评论列表
共有
0
条评论
发表评论
取消回复
登录
注册新账号
立即
投稿
返回
顶部
发表评论 取消回复