文章目录
- 掉电模式
- Keil 工程结构
- 原理图
- 使用外部中断 3 唤醒处于掉电模式的单片机
- STC-ISP 下载选项
- 测试
- 参考
掉电模式
STC8H1K08 进入时钟掉电模式,CPU 以及全部外设均停止工作。

Keil 工程结构

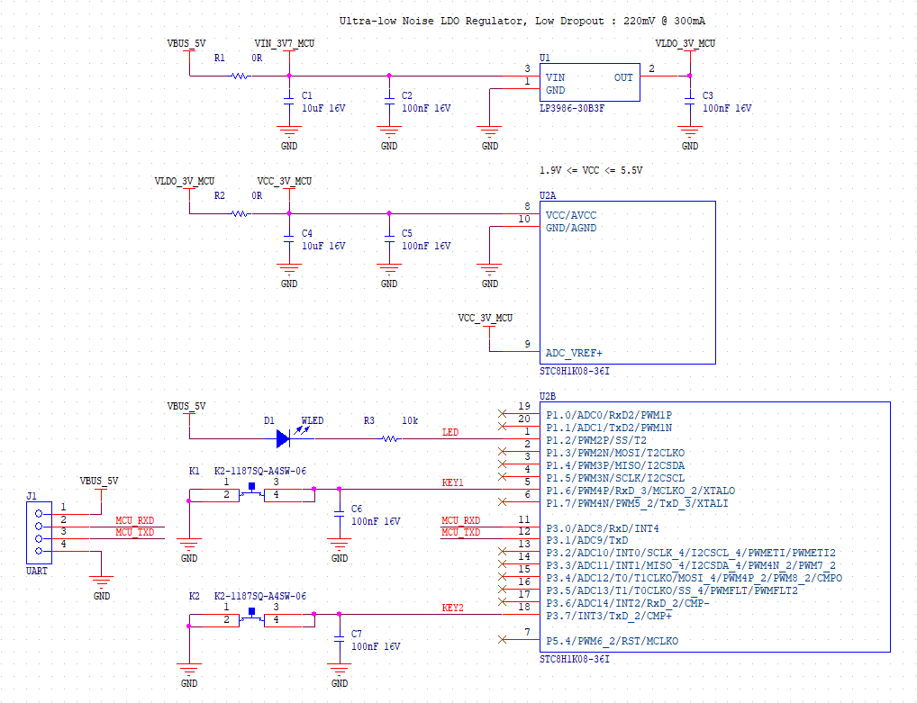
原理图
- 单片机电源:3V;
- 发光二极管 D1 用于指示是否进入掉电模式;
- 按键 K1 用于控制单片机进入掉电模式;
- 按键 K2 用于触发外部中断,使单片机退出掉电模式。

使用外部中断 3 唤醒处于掉电模式的单片机
main.c 文件:
逻辑:按下按键 K1,熄灭发光二极管,然后使单片机进入掉电模式。按下按键 K2 触发外部中断,使单片机退出掉电模式,在中断处理方法中点亮发光二极管。
sfr PCON = 0x87;
sfr INTCLKO = 0x8F;
sfr P1 = 0x90; /* Port 1 Register */
sfr P1M1 = 0x91; /* Port 1 Configuration Register 1 */
sfr P1M0 = 0x92; /* Port 1 Configuration Register 0 */
sfr IE = 0xA8;
sfr P3M1 = 0xB1; /* Port 3 Configuration Register 1 */
sfr P3M0 = 0xB2; /* Port 3 Configuration Register 0 */
sfr AUXINTIF = 0xEF;
/** PCON Register Bits Definition */
#define PCON_PD (0x02)
#define PCON_IDL (0x01)
/** INTCLKO Register Bit Definition */
#define INT3_INTCLKO_EX3 (0x20)
/** P1M1 Register Bits Definition */
#define P12M1 (0x04) /* P1.2 Mode Selection Bit 1 */
#define P16M1 (0x40) /* P1.6 Mode Selection Bit 1 */
/** P1M0 Register Bits Definition */
#define P12M0 (0x04) /* P1.2 Mode Selection Bit 0 */
#define P16M0 (0x40) /* P1.6 Mode Selection Bit 0 */
/** IE Register Bit Definition */
#define IE_EA (0x80)
/** P3M1 Register Bit Definition */
#define P37M1 (0x80) /* P3.7 Mode Selection Bit 1 */
/** P3M0 Register Bit Definition */
#define P37M0 (0x80) /* P3.7 Mode Selection Bit 0 */
/** AUXINTIF Register Bit Definition */
#define INT3_AUXINTIF_INT3IF (0x20)
#define setRegisterBit(r, b) r |= b
#define clearRegisterBit(r, b) r &= ~b
#define enableInterrupts() setRegisterBit(IE, IE_EA)
#define disableInterrupts() clearRegisterBit(IE, IE_EA)
sbit LED = P1^2; /* LED Control Bit. 0: On, 1: Off */
sbit KEY1 = P1^6; /* K1 */
/**
*
*/
void main() {
/**
* External Interrupt 3 Initialization
*/
setRegisterBit(INTCLKO, INT3_INTCLKO_EX3); // 允许外部中断 3 请求中断
/**
* IO Initialization
*/
// 将 LED 的控制引脚设置为推挽输出
clearRegisterBit(P1M1, P12M1);
setRegisterBit(P1M0, P12M0);
// 将 K1 所在的输入引脚设置为准双向口
clearRegisterBit(P1M1, P16M1);
clearRegisterBit(P1M0, P16M0);
// 将(K2)外部中断 3 所在的输入引脚设置为准双向口
clearRegisterBit(P3M1, P37M1);
clearRegisterBit(P3M0, P37M0);
enableInterrupts();
while(1) {
if(!KEY1) {
LED = 1; // LED Off
setRegisterBit(PCON, PCON_PD); // 进入掉电模式
}
}
}
void externalInterrupt3InterruptService() interrupt 11 {
LED = 0; // LED On
}
STC-ISP 下载选项

测试
-
程序下载完成之后,断开单片机的电源和串口 1 的数据线(RxD,TxD),再断开 R2,在 R2 两端串入一个电流表(万用表型号:VICTOR VC97)。重新给单片机上电,发现单片机默认会进入掉电模式:
- 按下按键 K2,触发外部中断,使单片机退出掉电模式,点亮发光二极管,测得流经 R2 的电流约为 2.24mA;
- 按下按键 K1,熄灭发光二极管,使单片机进入掉电模式,测得流经 R2 的电流约为 0.5uA。
参考
宏晶科技 STC micro - STC8H 系列单片机技术参考手册
最后
以上就是微笑刺猬最近收集整理的关于STC8H1K08 - 掉电模式掉电模式参考的全部内容,更多相关STC8H1K08内容请搜索靠谱客的其他文章。
本图文内容来源于网友提供,作为学习参考使用,或来自网络收集整理,版权属于原作者所有。
发表评论 取消回复