1 产品概述
1.1 体验环境
- 体验机型:MI 5
- 系统版本:6.0.1MXB48T
- App版本:6.3.30
- 体验时间:2016.11.14~2016.11.20
- 体验人: Grocery
1.2 产品简介
- Logo:两个类似人脸的相互交叠的对话框,以绿色做背景,暗示微信是安全可靠的聊天平台。
- Slogan:微信,是一个生活方式——具体来说,微信成功打造的生活方式叫“互动分享”,这个口号暗示微信的功能会覆盖生活的各个方面,集交友、购物、娱乐、商务、资讯于一身。
- 官方定义:微信是一款通过网络快速发送语音、视频、图片和文字,支持多人群聊的手机聊天软件。
1.3 产品定位
为渴望发现新奇事物、大量碎片时间无处消磨、渴望社交关注、注重圈子隐私的智能手机用户提供即时聊天、内容分享、游戏网购和移动支付等功能的社交软件。
1.4 用户需求分析
由于缺少获取实时App运作数据与用户资料的有效及低成本途径,以下将采用倒推的方式对微信所有功能进行分析,并归类出大致的用户需求。
1.4.1微信功能
- 社交通讯:与朋友聊天、微信群、朋友圈、摇一摇人、附近的人、表情
- 娱乐内容:公众号、游戏、购物、摇一摇搜歌、摇一摇电视、收藏
- 生活服务:服务号、钱包、卡包
- 其他:消息提醒、隐私、账号与安全
1.4.2.业务需求分析
结合微信官方给出的产品定义,根据微信各功能使用的频繁程度对其重要性进行分类,可得到以下三种需求:
- 核心需求——语音/文字/视频/图片/位置的实时共享功能、群聊功能、联系人导入功能、陌生人交友功能、内容分享功能、表情包功能;
- 主任务需求——资讯订阅功能、游戏功能、转账支付功能、扫码分辨功能、链接到第三方服务(购物、打车)的功能;
- 配套需求——注册功能、消息提醒功能、收藏功能、账号隐私设置、聊天记录备份功能、问题反馈功能、广告;
以下逐条对业务需求的目标、目的、指标和用户行为进行分析。
1. 语音/文字/视频/图片/位置的实时共享功能
- 业务需求:用户在聊天过程中可选择发送语音、文字、视频、图片和位置,对方可即时(1s内)收到消息内容。尽量确保语音和图片清晰,视频播放顺畅,实时定位准确。
- 业务目的:既能实现低成本即时通话效果又保留异步通讯性质,方便沟通,吸引用户留存。
- 衡量指标:各反馈渠道中关于消息发送失败或缓冲过久的投诉数量 (降低)。
- 用户行为:选择内容类别,编辑并发送消息。
2. 群聊功能
- 业务需求:用户可以选择加入某个主题的群组,参与多人会话,提供针对个人的消息提醒和组员变动消息提醒。
- 业务目的:为用户提供群体参与感和归属感,提高用户粘性。
- 衡量指标:人均拥有群聊数。
- 用户行为:搜索、创建、添加群聊、查看消息提醒、编辑并发送消息。
3. 联系人导入功能
- 业务需求:用户可通过关联手机通讯录、QQ和邮箱,快速地找到并添加日常联系人微信号。
- 业务目的:利用用户强关系,为用户提供安全感和熟悉感,提高用户粘性。
- 衡量指标:选择导入通讯录、QQ和邮箱联系人的用户数。
- 用户行为:选择导入方式,确定导入并选择要添加的朋友,发送添加请求。
4. 陌生人交友功能
- 业务需求:通过搜索账号、摇一摇、附近的人等功能查找和添加陌生好友。
- 业务目的:为用户提供获取新鲜感和拓展交友圈的有效途径。
- 衡量指标:人均好友数量。
- 用户行为:找到感兴趣人,打招呼或发送添加请求。
5. 内容分享功能
- 业务需求:用户可通过朋友圈分享或私享(发给个人或群聊)功能,发布日常动态或新鲜资讯。要求支持文字、图片和视频格式,并能进行权限设置,支持点赞/评论/转发。
- 业务目的:满足用户被关注的需要和好奇心,建立用户互动和用户引流渠道,提高用户活跃度和粘性。
- 衡量指标:最热门内容的阅读和转发频次。
- 用户行为:查看和发布动态,点赞/评论/转发。
6. 表情包功能
- 业务需求:用户可自行选择下载表情包,提供表情收藏移除和防丢失功能。
- 业务目的:方便用户的情感表达和变换聊天风格,增加趣味,提高用户粘性。
- 衡量指标:表情包下载量。
- 用户行为:查找/下载/收藏/移除表情包,斗图。
7. 资讯订阅功能
- 业务需求:通过微信公众号和服务号,主要在微信侧给用户传达资讯和提供交互服务。
- 业务目的:为媒体、企业和个人提供一种方便快捷的信息传播方式,满足用户消磨碎片化时间的需求。
- 衡量指标:人均公众号/服务号关注量。
- 用户行为:关注公众号或服务号,查看消息,收藏或转发。
8. 游戏功能
- 业务要求:通过关联游戏和微信联系人,让用户轻松找到身边朋友在玩的游戏,提供下载和消息提醒功能。
- 业务目的:利用用户好胜心,通过游戏排名炫耀和邀请增加好友互动,提高用户粘性,作为主要收入渠道。
- 衡量指标:游戏下载量和支付额。
- 用户行为:游戏搜索/下载/分享。
9. 转账支付功能
- 业务要求:向用户提供钱包和卡券功能,通过绑定银行卡实现类似支付宝的转账支付和充值缴费功能,开放微信红包。
- 业务目的:渗入移动支付,培养用户习惯,提高用户粘性,为第三方服务提供接口。
- 衡量指标:转账频次和转账金额。
- 用户行为:发红包、抢红包、转账充值。
10. 扫码功能
- 业务要求:用户通过扫描二维码能向支付页面、添加认证、账号关注、第三方服务链接等跳转
- 业务目的:为用户提供便捷的使用模式,免除在小屏幕查找内容和打字的麻烦,培养用户习惯
- 衡量指标:二维码生成量
- 用户行为:扫一扫、长按识别二维码、展示二维码
11. 链接到第三方服务(购物、打车)的功能
- 业务要求:用户通过点击微信中的第三方服务内容,快速地跳转到购物、打车、办签证等网站。
- 业务目的:满足用户其他需求而无需打开更多软件,培养用户习惯,提高用户粘性。
- 用户行为:看京东、定票、查酒店、打车。
12. 注册功能
- 业务要求:要求用户注册张厚后才能使用产品。
- 业务目的:有效进行用户管理。
- 衡量指标:注册用户数。
- 用户行为:完成注册流程。
13. 消息提醒功能
- 业务要求:有聊天消息和内容推送时提醒用户使用产品。
- 业务目的:提高用户粘度,培养用户使用产品的习惯。
- 衡量指标:日活跃用户数。
- 用户行为:通过通知条打开产品。
14. 收藏功能
- 业务要求:用户看到优质内容或表情时能一键收藏,永久保留。
- 业务目的:允许用户在任何时刻查看内容,培养用户习惯。
- 衡量指标:内容收藏数。
- 用户行为:收藏转发、编辑标签。
15. 账号隐私设置
- 业务要求:允许用户选择朋友圈动态和相册对谁可见、好友验证和添加方式。
- 业务目的:为用户提供安全感和自由度。
- 衡量指标:各种反馈渠道中关于账号隐私问题的投诉数量。
- 用户行为:完成隐私设置。
16. 聊天记录备份功能
- 业务要求:用户在更换手机或系统时能对包含重要内容的聊天记录进行备份。
- 业务目的:防止重要聊天内容丢失,增强用户粘性。
- 用户行为:将聊天记录迁移到手机或电脑。
17. 问题反馈功能
- 业务需求:在应用内提供问题反馈渠道。
- 业务目的:根据真实用户的反馈改进现有问题。
- 衡量指标:反馈数量。
- 用户行为:提交问题反馈并留下联系方式。
18. 广告
- 业务需求:在朋友圈和媒体内容的合适位置针对特定用户提供精确的广告投放。
- 业务目的:让用户接受广告的存在并产生兴趣,提供盈利渠道。
- 衡量目标:广告的引流量。
- 用户行为:浏览广告,点开品牌和商品链接。
1.4.3.目标用户与典型场景
企鹅智库2016年3月发布的《“微信”影响力报告》第43期的数据显示:
- 微信用户中男性用户居多(占比约2/3)

- 企业职员超过四成,个体和自由职业者排名第二,从收入稳定程度和消费能力来看,微信用户具有可挖掘的消费潜力。

- 在每天都会使用的微信功能调查中,朋友圈、收发消息和公众号排名前三,与支付相关的微信红包/转账与微信支付,排名同样靠前。

目标用户特征:
- 15~38岁之间的大学生或职员
- 有一定的互联网产品使用经验
- 关注新鲜热点,渴望社交关注,大量零碎时间无处消磨
场景一:
用户画像
- 姓名:李瑶
- 性别年龄:女,21岁
- 学历:本科
- 职业:大学生
- 收入:无
- 设备:iPhone 6
- 特征:内向,但在熟识的朋友面前很活泼
其他描述:喜欢宅在宿舍看剧上网,偶有约会或自己关注的哪家店铺搞促销也会约好友一起外出 - 常用APP:微信、支付宝、QQ、淘宝、微博
场景
李瑶摸到床上的手机,点亮屏幕,关掉设为每天7点半的闹钟,顺便打开微信看看有没有新消息和朋友圈提醒,起床。7点50,李瑶洗漱收拾好和舍友下楼去饭堂吃早餐。时间略早,饭堂人少不用排队。舍友边吃边拿出手机,点开一则朋友圈给李瑶看,“呀,原来昨晚是校园十大歌手复赛啊?你朋友这照片拍得挺专业啊””那肯定,人家是摄影协会的嘛。后天的决赛要不要一起去看?”“咱学院都有谁参加了?”“学生会公众号有推送啊,等下我分享给你。”两人吃完就有说有笑地走到了课室,老师点了点名就开始上课。
晚上习惯12点半睡觉的李瑶在课间休息铃声打响那一刻就再也撑不住了,整个人趴在桌面上,要抓紧时间打个盹儿,闭眼前还环顾了下四周,有的男生在玩手游,有的在微信上“开房间”玩真心话大冒险。然而很快又开始上课。
中午12点下课的饭堂人山人海,在东北饺子窗口已排起20多人的长队,李瑶犹豫了下,还是决定加入这个队伍。她拿起手机打开微信,展开订阅号消息,认真地看了几则新闻/鸡汤,顺便刷了下朋友圈,看看有没有朋友分享最近一些好玩的活动。通知栏冒出舍友的消息——“我找到位置了,在二号门小卖部旁边。”李瑶往前探头看了看,然后回复舍友:“好,再过两个人就到我了,很快。”就在李瑶和舍友吃完饭走回宿舍的路上,学校广播响起了一首歌,李瑶觉得旋律很喜欢,但她和舍友之前都没听过,广播也没说歌名,她很纳闷,这时舍友拿出手机点开微信摇一摇,不出5s,歌名就出来了,原来这歌叫《初恋》。李瑶被舍友的支持感动得一塌糊涂。
下午李瑶没课,就待在宿舍做题、煲剧,不知不觉到了下午5点半,李瑶突然记起等下6点有个社团联谊活动要参加,匆匆忙忙收拾好东西就奔向饭堂,可是打饭的时候才发现饭卡余额不足,还把钱包落在了宿舍。“没事,我微信里还有零钱。”于是李瑶跑去前台,立马用微信扫码支付买了张饭票。吃完饭赶到活动现场的李瑶发现自己还提前到了,她环顾下四周,很快就找到了自己的组织,和自己社团的小伙伴聊了起来。
很快联谊活动就开始了,所有社团的成员会被打散后随机组成小组,通过团队合作完成给定任务,最快最好的一组将获得大奖。李瑶那一组虽然最终没有获奖,但彼此很聊得来,所以在活动快结束时大家面对面建了个微信群。在回宿舍的路上,李瑶忍不住把这次美好的联谊经过分享到了朋友圈,引来不少评论和点赞。
场景二:
用户画像
- 姓名:杨鹏
- 性别年龄:男,27岁
- 学历:本科
- 职业:生产计划专员
- 收入:12k
- 设备:iPhone 7
- 特征:热心善谈,有志向,人缘不错
- 其他描述:关注时事热点和科技动态,喜欢打篮球和看球赛,也玩手游
- 常用APP:微信、QQ、网易新闻、炉石传说
场景
早上7点杨鹏关掉闹钟,打开微信看了下,没有新会话但有QQ邮箱提醒和公众号推送,于是他把邮箱提醒置顶,然后飞速地刷了下朋友圈。起床洗漱,杨鹏打点好穿衣和文件包,喝了杯水照了下镜子就出门了。
由于每天上班来回车程都要一个多小时,杨鹏通常会在路上看几篇新闻推送/科技资讯/篮球赛事,有时候看到喜欢的内容但文章篇幅太长,或者刚好到公司,杨鹏就会点击收藏;路上偶尔方便的话也会玩两盘游戏。
8点半到公司楼下顺便用微信支付买个早餐。来到自己办公桌,边吃早餐边开电脑、整理文件,9点开始上班,处理公司邮箱和QQ邮箱的各种消息,打电话联系客户,对接销售和生产,安排计划。工作开始紧张地进行,10点15分,杨鹏从一堆邮件中抽身出来,扭了扭脖子伸伸懒腰,抓起杯子旁的手机,忙里偷闲,刷刷朋友圈,回复微信消息。然后又继续回到工作中。
好不容易到了12点,杨鹏打开微信,在群里喊了几个部门同事一起吃饭,约好等下12点15分会合,杨鹏正想打开早上收藏的推文继续看,突然群里有人@他,杨鹏只好返回群聊,原来是小李家有喜事,在群上大发红包,@了所有同事,于是他二话不说立马加入了抢红包大战,虽然最后只抢到了2.33¥,但心想能抢到这也是运气啊,所以心情大好。一群人来到饭堂点餐,既然开了微信,杨鹏直接就拿微信扫码给了饭钱。吃完饭12点45分,杨鹏准备午休,临睡前再逛了下京东,看看前几天买的鞋已经送到哪,然后看看群聊,有人在聊其他部门的八卦,无关紧要,杨鹏设了闹钟和勿扰模式后开始午休。
快到下午5点15分下班时间,整理完文件,等着电脑关机的时候,杨鹏抓起手机再刷刷朋友圈,他看到有人分享今晚会有篮球赛直播,给动态留了一条评论“一起?”,然后给朋友圈截图转发到群聊,群里几个经常一起看球的同事顿时一呼百应,杨鹏很快和他们敲定了时间地点。回到家吃完晚饭,看着离10点直播还有一会儿,杨鹏边打开电视看新闻,边掏出手机又和看球同事在群里玩起预测,偶尔聊high就直接甩红包。
2 产品分析
2.1 产品信息架构
图例:P代表页面,T代表Tab,其余未注明的代表局部信息块

设计即分类。从上图可以看出微信的产品信架构骨架分明,底部只保留四个标签,分别是“微信”“通讯录”“发现”和“我”,加上顶部菜单的快捷辅助功能,微信的用法一目了然。微信总体的结构偏向“宽而浅”的设计,深度一般不超过四层。尽管“我”标签页中二级菜单较多,但都有根据性质进行归类分隔,如“个人信息”是一个模块,“相册”和“收藏”属内容记录的归属一个模块,“钱包”和“卡包”和支付相关,也归为一类,这样就避免了平行菜单过多导致用户查找难度加大的问题。此外,微信的信息架构具有很强的延展性,从最初只做聊天功能,到后来逐步添加了朋友圈、摇一摇、购物、游戏等模块,其结构仍保持着原有的清晰脉络。
2.2 流程图
2.2.1.登录与注册流程

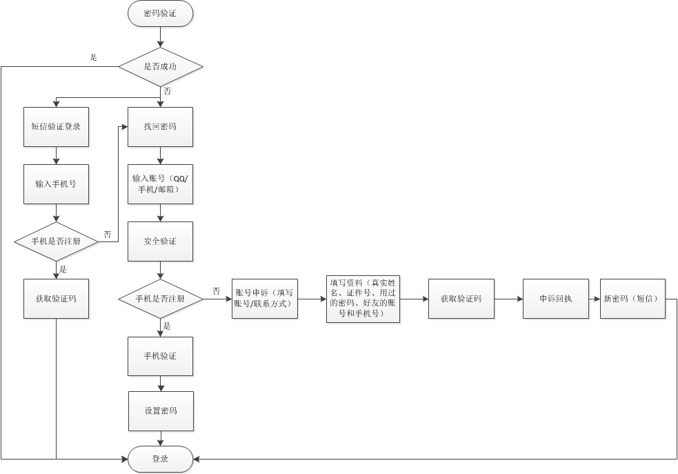
微信的注册流程简单,用户只需输入昵称和手机号码即可完成注册和手机绑定,无需提供过多信息如生日、性别等,安全快捷。其次,假如本地保存有登录密码,则当用户退出微信又再次打开时无需再次验证,App会自动打开首页,极为方便。第三,微信不鼓励用户申请小号但不对此进行强制限制,这是较为人性化的考虑。
从要实现更快更好地引导用户成功注册和登录的目标来看,微信只用手机号注册,并强制要求至少绑定一种联系方式(手机号、邮箱和QQ),可以尽可能多地获取用户信息,另一方面也会简化找回密码的流程,帮助用户顺利登陆。
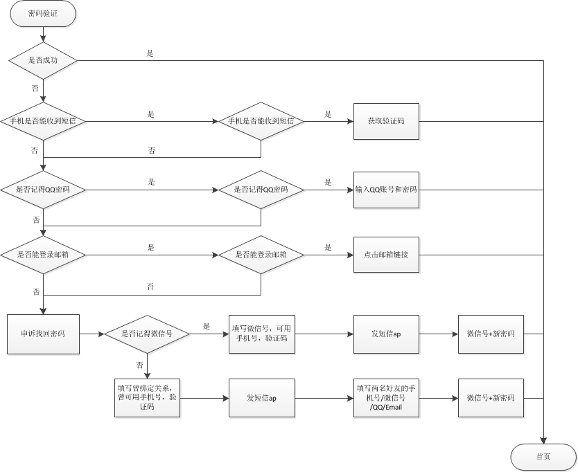
2.2.2.密码验证流程

由图可知,微信的密码验证流程容错性很强。因为要兼顾到微信账号的安全,密码申诉流程需要经过四步才能获得微信号和新密码,为降低用户进行密码申诉的频率,微信要求至少要绑定一种联系方式(手机/QQ/邮箱),通过绑定账号只需一步即可登录微信首页,事实证明该方法非常简便有效。
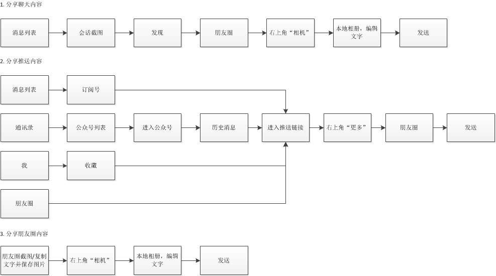
2.2.3.朋友圈分享流程

在微信中聊天内容有两种分享方式,一种是在会话中长按聊天内容,然后选择合并转发给某好友或群聊;一种是对聊天记录截屏,保存到本地图库然后转发朋友圈。可能涉及到隐私和操作问题微信不允许转发语音、动画表情、名片、游戏、支付消息、卡券等内容,因此转发限制也较多。
这种情况下后者则更为常用,在截屏分享的过程中有个很好的体验在于,私人会话中不会出现对方昵称和备注,在群聊天中也能选择是否显示群成员昵称,这样在截屏分享过程中只要截去顶部菜单栏就可以很好地保护隐私。
公众号推送的分享非常简单,只要进入链接,点击右上角分享到朋友圈即可。公众号推送链接有四个来源,其中在通讯录中查找推送消息最为复杂。为增加每个联系人和公众号的曝光率,微信舍弃了折叠分组的做法,而是按拼音首字母对联系人和公众号进行排序。
当公众号数目较少时,用户滚动列表即可找到目标推送;当公众号数目较多时,用户一可通过关键词在顶部菜单栏进行搜索,二可以滚动屏幕右侧字母条,通过首字母快速确定目标推送的位置。
实际上在公众号数目过多时,主动搜索(后两种方法)的速度要比被动查找(折叠分组)快得多。此外,当用户在滑动字母条时屏幕中央会出现一个放大的字母作为提示,很好地解决了字母过于密集导致用户难以确定当前所选字母的问题。这也是微信首创的设计。
分享朋友圈内容时要考虑两种情况,一种是文字分享字数少,能在屏幕上全部显示,那么用户可以直接截屏分享;另一种是文字分享字数多,内容被折叠,假如还附有图片,那么用户往往需要先复制文字,然后将图片逐张保存到本地相册,回到朋友圈点击右上角相机,在相册中找到照片,粘贴文字再点击分享(用户也可以选择“收藏”然后转发到朋友圈,但该方法无法用于多图分享)。
这过程最大的问题在于多张照片要逐张保存。假如技术允许,是否能实现类似手机桌面整理的效果——朋友圈图片就犹如桌面APP,那么我们需要的就是一个能将APP框起来的文件夹,相应地把它称为照片墙。单击照片墙可放大该区域,方便点开每张图来查看,长按照片墙则可一次性保存所有图片。
2.3 功能体验分析
2.3.1.流畅的注册与登录流程
用户需求:
- 用户场景(每当):首次下载并使用本产品
- 用户行为(想要):简洁清晰的注册流程,首次使用时必要的引导
- 用户体验目标(就能):以最快的速度、带着必要的了解开始体验产品
关键因素分解:
- 担忧:是否需要注册一个使用频率未知的新产品;注册流程繁琐,导致放弃注册
- 障碍:首次注册登陆后对产品的特色和使用方法缺乏基本的了解
- 解决方案:用户打开APP,在所示欢迎页上即可点击注册或登录;用户只需填写昵称和手机号进行注册,并默认绑定;进入首页后利用用户习惯,通过“红点”上标提醒用户,引导用户进行相关设置,必要时会弹出提示框
我的思考:相比于较为常见的浮层式引导、遮罩式引导、和互动式引导方式,微信采用“红点”标示引导用户自己去探索让用户体验更加自由,且最大限度地降低对用户的打扰。这一方面得力于微信简单明了的信息结构,另一方面也巧妙地利用了用户“取消红点”的强迫心理。
2.3.2简单有效的密码验证
用户需求:
- 用户场景(每当): 登录产品时忘记密码
- 用户行为(想要):快速找回原有密码
- 用户体验目标(就能):在最短时间内成功登录账号
关键因素分解:
- 担忧:找回密码流程繁琐;无法找回密码导致无法登录账号接收消息
- 障碍:担心隐私泄露问题,不愿透露足够的个人信息以协助找回账号密码;无法使用原设备进行操作
- 解决方案:用户注册时默认手机绑定,限定用户至少绑定一种联系方式,尽量让用户通过手机/QQ/邮箱等方式一步取回原有密码。面对需要申诉密码的用户,只让对方提供曾绑定方式和两个好友的联系方式,不需涉及个人身份证或出生日期等敏感内容。申请密码申诉时,让用户主动发短信至微信安全中心索要密码,也即允许用户使用其他设备获取密码。
我的思考:微信的密码验证流程容错性强,逻辑清晰且操作简单。特别是采用口语式的对话方式帮助用户找回密码(如下图所示),让人倍感亲近。

但在这方面我认为有一点可以优化,有人迫于业务需要可能想申请小号,微信虽然不推荐但不对此强行限制。在注册小号的流程中,用户回来到以下界面。这里用户假如选择“不是我的,继续注册”,那么用户手机就会自动与原账号解绑而自动与新账号绑定,这样会导致原账号的好友无法通过用户的手机号找到他,并且无法通过手机号登录,之后要重新绑回原账号也因考虑到安全问题导致流程比较复杂。因此最好能在该页提供更明显的提示,并说明后果

2.3.3.消息分享用户需求:
- 用户场景(每当):看到新鲜有趣的推送/事件,或想分享近期的心情/感想
- 用户行为(想要):转发推荐给好友或分享到朋友圈
- 用户体验目标(就能):与朋友互动,得到点赞、评论和关注,获得参与感和满足感
关键因素分解:
- 担忧:朋友关系复杂,担心与一方朋友的分享互动会引起另一方好友的不满;太多不感兴趣的分享导致审美疲劳甚至厌烦
- 障碍:文本或图片不便阅读或需要过多滚动才能看完完整内容;分享操作繁琐
- 解决方案:限制朋友圈评论仅互为好友可见、朋友圈权限设置功能(可选择屏蔽他人朋友圈或不向某人展示朋友圈)、过长文字自动折叠/图片最多九张并采用九宫格拼法,保证每个分享动态简短
我的思考:微信内容的分享操作并不复杂,但图片的分享还有优化的空间。目前用户要想在会话和朋友圈之间分享图片,或者将别人朋友圈的图片分享到自己朋友圈,都要先“收藏”或保存到本地相册才能分享,因此建议开发长按图片即可选择“分享给好友”或“分享到朋友圈”的功能,省去不必要的步骤。
当然,微信在细节上往往做得很好,例如它把朋友圈的点赞和评论收同个icon下,既保持界面简洁,也能引导用户在点赞时顺便加点评论,鼓励互动。再比如用户在看推送时想将内容分享给好友,但又想继续阅读,因此微信允许用户转发内容时附加一条消息说明,然后将用户留在当前界面,用户可以等分享对象有回复消息时再跳出。
3 竞品分析
3.1 市场现状
3.1.1.行业分析
据艾瑞咨询《2016年中国移动社交行业系列研究报告-产品篇》指出,如今在中国,腾讯系产品(微信、QQ、QQ空间)、微博、陌陌的发展基本代表着国内移动社交的整体发展水平,各细分领域也基本有代表性的明星产品出现,但和超过500款移动社交应用的总体数量来比,长尾市场仍十分巨大和复杂。长尾市场的创业者羡慕明星产品,明星产品的拥有这在功能和商业化拓展每一步的决策上也如履薄冰。未来的移动社交市场充满危机感和挑战性。
从移动社交应用的数量上看,中国市场呈现三角结构,位于头部的产品如微信、QQ、微博、QQ空间、陌陌等平台型应用占据绝大部分的市场份额,用户集中度和活跃度很高,格局暂时稳定。
从应用类型来看,国内移动社交应用可分为即时通讯、综合社交、兴趣社交、同性交友、婚恋交友、母婴社区、校园社交、图片社交、陌生人社交、商务社交等主要类型。其中即时通讯与综合社交之间在功能上出现融合趋势,社交媒体的属性也在平台型应用功能中体现地更加明显。在细分市场,新的用户需求不断被挖掘,更加精准的服务使长尾市场多点开花。同时,社交属性也和多个领域交叉,产生了多种带有社交属性的外延应用类型。
据预测,未来中国移动社交应用的用户群将仍以年轻人为主,并进一步向三四线城市下沉。移动社交与泛娱乐产业的联结会更为紧密,产品会继续向垂直细分市场发展,本土应用出海或将成为未来移动社交领域新的增长点。
3.1.2.产品数据
2016年11月16日,腾讯公布了2016年第三季度及中期业绩报告。报告显示该季度微信和WeChat的合并月活跃账户数达到8.46亿,比去年同期增长30%,但与过去两年的数据(14年49%,15年64%)相比,增速有所放缓。在7亿月活跃用户之后,微信活跃用户数依然保持着每季度4000万左右的增长。而同为国内平台型社交应用,手机QQ月活跃用户数为6.47亿,仅比去年同期增长1%,低于第二季度的6.67亿,也低于第一季度的6.58亿,出现了历史以来的首次环比下滑。同样,曾被视为“中国Faceb活白皮书的数据来看,至2015年10月,微信在一线城市的渗ook”的QQ空间,其智能终端的月活跃用户数为5.84亿,仅比去年同期增长1.2%。据微博2016年Q3财报显示,其智能终端第三季度的月活跃用户数也仅为2.64亿。由此可见,尽管用户基数最大,微信仍能保持较好的增长态势。
另一方面,从去年腾讯发布的新生透率已达93%,二线城市为69%。相对于三四线城市,一二线城市的微信用户数已接近饱和。腾讯首席战略官詹姆斯·米歇尔称,在腾讯2016年Q3的效果付费广告中,很大一部分的营收贡献在于充分利用了朋友圈现有的广告库存量,尤其是向三四线城市的本地小企业开放的这些存量。这在一定程度上表明,微信在逐步向三四线城市渗透。
3.2 手机QQ
产品版本:V6.5.8.2910
产品定位:是一款支持在线聊天、视频通话、点对点续传文件等多种功能的即时通讯工具和娱乐社交平台。
目标用户:10~25岁的智能手机用户(微信的则主要是25岁以上的用户群)
产品结构:
- 与微信相比,QQ的产品信息架构明显较为庞大,在功能上也丰富很多。微信有的QQ大部分都有,比如语音聊天、钱包、附近的人、扫一扫等,但也有自己独有的功能,比如语言通话、视频通话、文件传送、个性装扮、兴趣部落、同城活动等。可见低龄化的手机QQ更注重打造娱乐社交属性。
- 与微信“永远四个标签页”不同,尽管QQ主体也由四个部分组成,但实际上只有三个标签页,个人信息则采用抽屉式导航的方式从左侧拉出,尽管可扩展性和个性化程度较高,但切换起来没有Tab标签方便。
- 与微信类似,QQ的产品结构也采用“宽而浅”的设计,但对二级标签的归类管理稍显不足,如“个人信息”一页,同级标签较多且不加区分,增加用户的查找难度。
- QQ的功能设计不够简洁。比如用户通过“动态——附近和“联系人——添加——查看附近的人”都可以进入“附近”页面,内容完全相同。但添加联系人和逛“动态”的目的是不同的,在添加联系人查找“附近的人”时,同页下的其它内容如“新鲜事”、“热聊”等可能会对用户造成干扰。

功能体验:
3.2.1.注册与登录流程
QQ注册与登录流程的逻辑较微信的简单清晰,不强制要求绑定手机或其他联系方式。其次,由于QQ允许用户注册多个账号并默认记住密码,由此省去了用户切换账号时填写密码的麻烦,甚至还为用户提供了“无痕切换”和“QQ号关联”等功能。但另一方面,不强制绑定和默认记住QQ密码的设计也给密码验证流程和保护隐私增大了难度。其次,用户二次注册会默认绑定注册手机号,而不让用户填写密码,用户若解绑手机则容易因为找不到密码而无法登录。

3.2.2.密码验证流程
密码验证流程由于QQ未强制要求绑定手机或其他联系方式,其密码验证流程的灵活性比微信的差很多。假如用户没有绑定手机,那丢失密码后基本只能靠申诉找回密码。与微信不同,QQ申诉找回密码需要用户填写真实姓名、身份证号码、用过的密码、好友账号和手机号等大量私人信息,虽然可以尽可能保证原账号安全,但要输入这么多隐私会让用户产生抗拒。

3.2.3.消息分享到“好友动态”的流程

和微信类似,QQ的聊天内容也只能转发给朋友或群聊,但QQ无法设置隐藏群成员昵称/备注。因此要想把聊天记录分享到“好友动态”,必须先截屏,然后用涂鸦或马赛克涂掉敏感信息,然后再发布动态。但QQ允许用户在发布图文时在当前页面对图片进行裁剪编辑(即不用先在本地相册把图片改好再发),同时还添加贴图功能,这在为用户省去一个步骤的同时还增添了乐趣。
QQ公众号推送的分享流程与微信的相似,就连公众号列表也和微信一样选择用拼音首字母进行排列。此处就不赘言。在分享“好友动态”方面,与微信不同的是,QQ允许用户收藏好友的整条动态(图文)并转发给其他好友,而且在朋友分享多图的情况下能一键转载所有照片到空间相册。这样用户只要再到自己的空间相册选择转载的照片再发表动态即可。这方式也比微信的要简单。
商业模式:基本涵盖了国内所有移动社交商业化玩法,包括广告(视频广告、信息流广告等)、会员(会员特权付费、会员等级制度)、游戏(手游、互动小游戏等)、植入(直播礼物商业植入等)、O2O(同城服务&活动)、直播(主播分成、直播内容导流、付费打赏等)、内容付费、电商(电子图书)等,布局全商业生态。
4 商业模式
据腾讯2016年第三季度业绩报告显示,腾讯的主营业务录得强劲的财务表现,尤其是智能手机游戏和社交效果广告业务。其中,效果广告收入增长83%,达到人民币43.68亿。微信公众账号、微信朋友圈是主要贡献者。
其次,相较于云计算服务,支付业务营收对腾讯“其他收入”项的贡献很大。据腾讯总裁刘炽平称,腾讯支付平台每天有上亿笔的交易,其中大部分是社交支付,包括抢红包,转账;同时也有很多商业交易,通过微信支付和QQ钱包付款的线下交易增长也十分快速。
由此可见,当前微信的商业化主要还是依靠两条腿走路:广告与支付,当然游戏也有贡献。未来微信可增加的广告量空间还很大,但腾讯表示会更专注于改善产品体验而非增加广告量,与此同时,微信支付会进一步向海外扩展。
5 总结
总的来说,微信做的是熟人圈子,重沟通重隐私;QQ做的是娱乐平台,重社交重新意,两者的用户人群虽有重叠但不完全吻合。可以预见未来微信和QQ的产品定位差异将会更加明显。
从产品结构和功能的角度来看,QQ的趣味性和丰富度明显要高于微信,但在信息保护和使用效率方面,当前微信要远远优于QQ。很多QQ能实现的功能,如PC版QQ能使用聊天记录漫游,微信没做;很多QQ没做的功能,如群聊可隐藏群成员昵称,微信做了,这些可能都是出于保护隐私的考虑,它让用户感受到了尊重和诚意,因此才集聚了QQ无法触及的高端和商务用户群。
当前微信已经成功打开“广告和支付”的商业模式,个人认为微信未来的发展应保持以高效沟通为核心,不要因为急于变现而过度娱乐化。
最后
以上就是鲜艳巨人最近收集整理的关于微信产品分析报告的全部内容,更多相关微信产品分析报告内容请搜索靠谱客的其他文章。
发表评论 取消回复