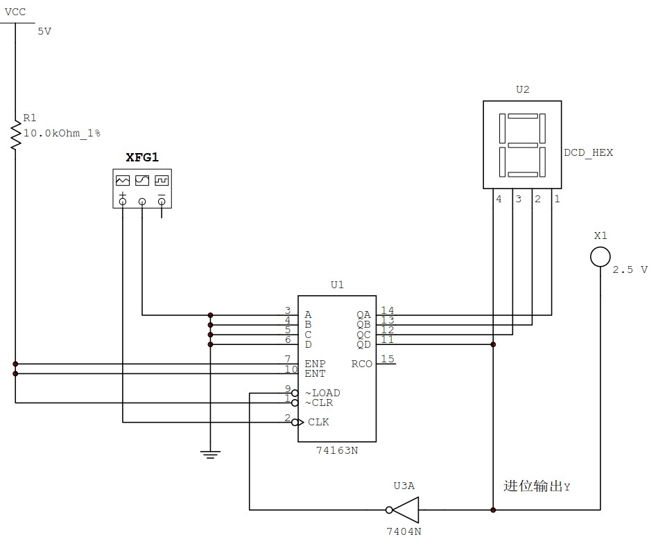
同步置数法:

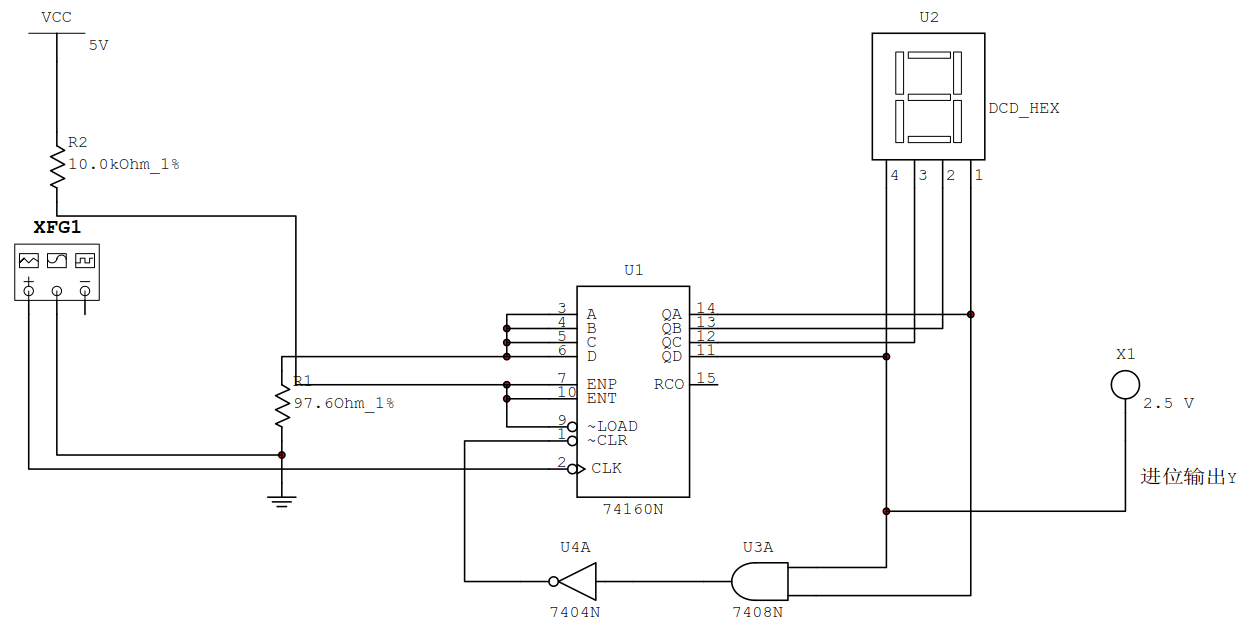
异步清零法(由于multisim7中的74163的清零方式和74LS161不同, 故用74160代替74163):

最后
以上就是超级大树最近收集整理的关于试用74LS161加必要的门电路实现9进制计数器(同步置数法/异步清零法分别实现)的全部内容,更多相关试用74LS161加必要内容请搜索靠谱客的其他文章。
本图文内容来源于网友提供,作为学习参考使用,或来自网络收集整理,版权属于原作者所有。
同步置数法:

异步清零法(由于multisim7中的74163的清零方式和74LS161不同, 故用74160代替74163):

以上就是超级大树最近收集整理的关于试用74LS161加必要的门电路实现9进制计数器(同步置数法/异步清零法分别实现)的全部内容,更多相关试用74LS161加必要内容请搜索靠谱客的其他文章。
发表评论 取消回复