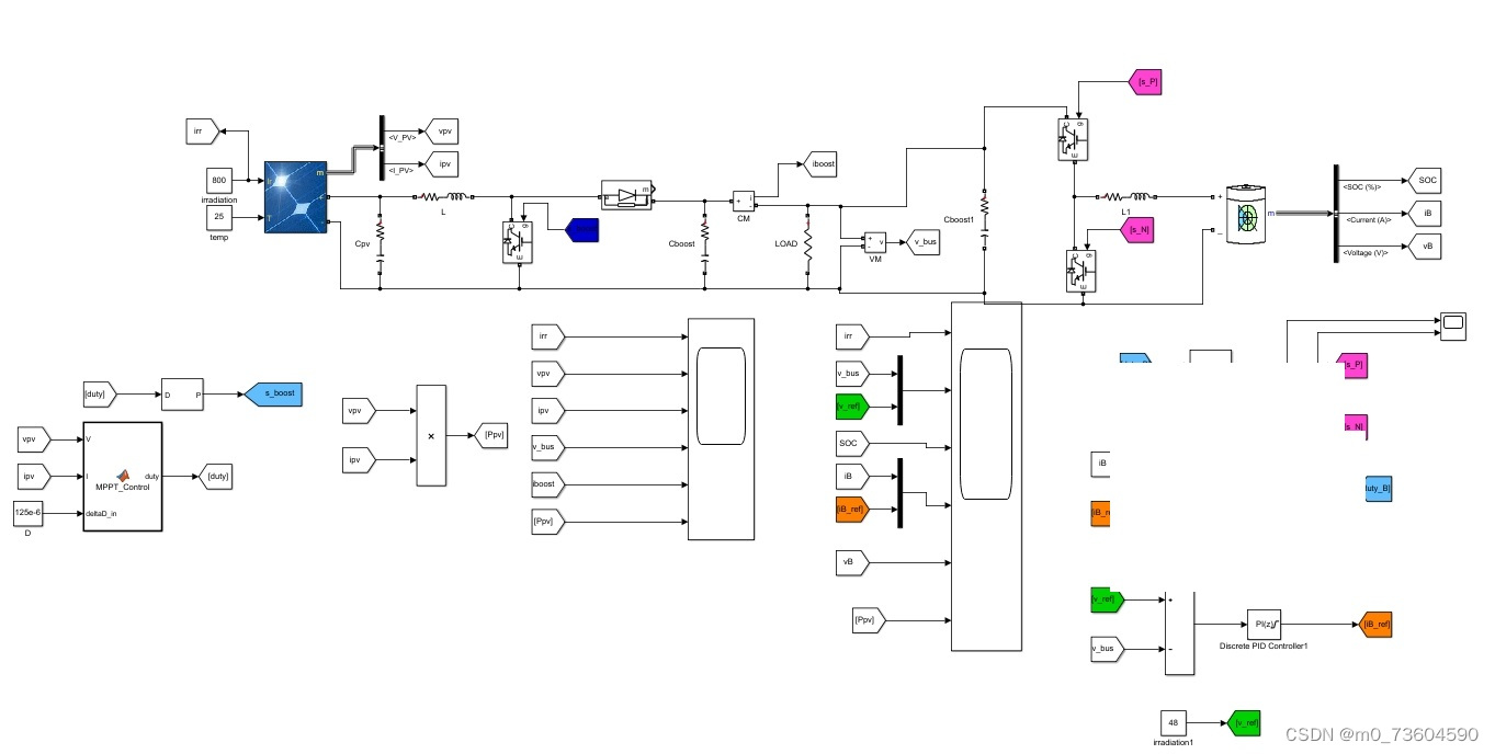
Matlab/simulink 基于光伏和蓄电池的三端口

ID:451644997541623
电气小学弟

最后
以上就是欢喜灰狼最近收集整理的关于Matlab/simulink 基于光伏和蓄电池的三端口的全部内容,更多相关Matlab/simulink内容请搜索靠谱客的其他文章。
本图文内容来源于网友提供,作为学习参考使用,或来自网络收集整理,版权属于原作者所有。
Matlab/simulink 基于光伏和蓄电池的三端口

ID:451644997541623
电气小学弟

以上就是欢喜灰狼最近收集整理的关于Matlab/simulink 基于光伏和蓄电池的三端口的全部内容,更多相关Matlab/simulink内容请搜索靠谱客的其他文章。
发表评论 取消回复