MOS管参数
1、最大额定参数

VDSS 最大漏-源电压
在栅源短接,漏-源额定电压(VDSS)是指漏-源未发生雪崩击穿前所能施加的最大电压。根据温度的不同,实际雪崩击穿电压可能低于额定VDSS。
VGS 最大栅源电压
VGS额定电压是栅源两极间可以施加的最大电压。设定该额定电压的主要目的是防止电压过高导致的栅氧化层损伤。实际栅氧化层可承受的电压远高于额定电压,但是会随制造工艺的不同而改变,因此保持VGS在额定电压以内可以保证应用的可靠性。
ID - 连续漏电流
ID定义为芯片在最大额定结温TJ(max)下,管表面温度在25℃或者更高温度下,可允许的最大连续直流电流。
2、静态参数

V(BR)DSS:漏-源击穿电压(破坏电压)
V(BR)DSS(有时候叫做BVDSS)是指在特定的温度和栅源短接情况下,流过漏极电流达到一个特定值时的漏源电压。这种情况下的漏源电压为雪崩击穿电压。
V(BR)DSS是正温度系 ,温度低时V(BR)DSS小于25℃时的漏源电压的最大额定值。在-50℃, V(BR)DSS大约是25℃时最大漏源额定电压的90%。
VGS(th),VGS(off):阈值电压
VGS(th)是指加的栅源电压能使漏极开始有电流,或关断MOSFET时电流消失时的电压,测试的条件(漏极电流,漏源电压,结温)也是有规格的。正常情况下,所有的MOS栅极器件的阈值电压都会有所不同。因此,VGS(th)的变化范围是规定好的。VGS(th)是负温度系
,当温度上升时,MOSFET将会在比较低的栅源电压下开启。
RDS(on):导通电阻
RDS(on)是指在特定的漏电流(通常为ID电流的一半)、栅源电压和25℃的情况下测得的漏
-源电阻。
IDSS:零栅压漏极电流
IDSS是指在当栅源电压为零时,在特定的漏源电压下的漏源之间泄漏电流。既然泄漏电流随着温度的增加而增大,IDSS在室温和高温下都有规定。漏电流造成的功耗可以用IDSS乘以漏源之间的电压计算,通常这部分功耗可以忽略不计。
IGSS ―栅源漏电流
IGSS是指在特定的栅源电压情况下流过栅极的漏电流。
3、动态参数

Ciss:输入电容
将漏源短接,用交流信号测得的栅极和源极之间的电容就是输入电容。Ciss是由栅漏电容Cgd和栅源电容Cgs并联而成,或者Ciss = Cgs +Cgd。当输入电容充电致阈值电压时器件才能开启,放电致一定值时器件才可以关断。因此驱动电路和Ciss对器件的开启和关断延时有着直接的影响。
Coss:输出电容
将栅源短接,用交流信号测得的漏极和源极之间的电容就是输出电容。Coss是由漏源电容Cds和栅漏电容Cgd并联而成,或者Coss = Cds +Cgd对于软开关的应用,Coss非常重要,因为它可能引起电路的谐振
Crss:反向传输电容在源极接地的情况下,测得的漏极和栅极之间的电容为反向传输电容。反向传输电容等同于栅漏电容。Cres =Cgd,反向传输电容也常叫做米勒电容,对于开关的上升和下降时间来说是其中一个重要的参数 ,他还影响这关断延时时间。电容随着漏源电压的增加而减小,尤其是输出电容和反向传输电容。

Qgs, Qgd, 和Qg:栅电荷

栅电荷值反应存储在端子间电容上的电荷,既然开关的瞬间,电容上的电荷随电压的变化而变化,所以设计栅驱动电路时经常要考虑栅电荷的影响。
Qgs从0电荷开始到第一个拐点处,Qgd是从第一个拐点到第二个拐点之间部分(也叫做“米勒”电荷),Qg是从0点到vGS等于一个特定的驱动电压的部分。
漏电流和漏源电压的变化对栅电荷值影响比较小,而且栅电荷不随温度的变化。测试条件是规定好的。栅电荷的曲线图体现在数据表中,包括固定漏电流和变化漏源电压情况下所对应的栅电荷变化曲线。在图中平台电压VGS(pl)随着电流的增大增加的比较小(随着电流的降低也会降低)。平台电压也正比于阈值电压,所以不同的阈值电压将会产生不同的平台电压。
下面这个图更加详细,应用一下:


MOS管损耗
MOS管损耗分为静态直流损耗和动态交流损耗
1、静态损耗
静态损耗包括导通损耗和截止损耗
导通损耗Pon
指在 MOSFET 完全开启后负载电流(即漏源电流) IDS(on)(t) 在导通电阻 RDS(on) 上产生之压降造成的损耗。
截止损耗Poff
指在 MOSFET 完全截止后在漏源电压 VDS(off) 应力下产生的漏电流 IDSS 造成的损耗。
2、动态损耗
开关损耗(Switching-Loss)包括开通损耗(Turn-on Loss)和关断损耗(Turn-of Loss)
开通损耗
指在 MOSFET 开启过程中逐渐下降的漏源电压 VDS(off_on)(t) 与逐渐上升的负载电流(即漏源电流) IDS(off_on)(t) 交叉重叠部分造成的损耗。

图 (A) 那种假设认为 VDS(off_on)(t) 的开始下降与 ID(off_on)(t) 的逐渐上升同时发生;图 (B) 那种假设认为 VDS(off_on)(t) 的下降是从 ID(off_on)(t) 上升到最大值后才开始。图 © 是 FLYBACK 架构路中一 MOSFET 实际测试到的波形,其更接近于 (A) 类假设。(什么因素导致了AB两种情况的差异???)
(A) 类假设 Poff_on=1/6 × VDS(off_end) × Ip1 × tr × fs
(B) 类假设 Poff_on=1/2 × VDS(off_end) × Ip1 × (td(on)+tr) × fs
(B) 类假设可作为最恶劣模式的计算值。
说明:(看不懂???)
图 © 的实际测试到波形可以看到开启完成后的 IDS(on_beginning)>>Ip1 (电源使用中 Ip1 参数往往是激磁电流的 初始值)。叠加的电流波峰确切数值我们难以预计得到,其 跟电路架构和器件参数有关。例如 FLYBACK 中 实际电流应 是 Itotal=Idp1+Ia+Ib (Ia 为次级端整流二极管的反向恢 复电流感应回初极的电流值 – 即乘以匝比, Ib 为变压器 初级侧绕组层间寄生电容在 MOSFET 开关开通瞬间释放的 电流 ) 。这个难以预计的数值也是造成此部分计算误差的 主要原因之一。
关断损耗
关断损耗指在 MOSFET 关断过程中 逐渐上升的漏源电压 VDS(on_off) (t) 与逐渐 下降的漏源电流 IDS(on_off)(t) 的交叉重 叠部分造成的损耗。

关断损耗与导通损耗类似。
3、其他损耗
驱动损耗Pgs
指栅极接受驱动电源进行驱动造成之损耗
驱动损耗的计算
确定驱动电源电压 Vgs 后,可通过如下公式计算:Pgs= Vgs × Qg × fs
(Qg 为总驱动电量,可通过器件规格书查找得到。)
Coss电容的泄放损耗Pds
指MOS输出电容 Coss 截止期间储蓄的电场能于导同期间在漏源极上的泄放损耗。
Coss电容的泄放损耗计算
首先须计算或预计得到开启时刻前之 VDS ,再通过如下公式进行计算:
Pds=1/2 × VDS(off_end)2 × Coss × fs
(Coss 为 MOSFET 输出电容,一般可等于 Cds ,此值可通过器件规格书查找得到。)
体内寄生二极管正向导通损耗Pd_f
指MOS体内寄生二极管在承载正向电流时因正向压降造成的损耗。
体内寄生二极管反向恢复损耗Pd_recover
指MOS体内寄生二极管在承载正向电流后因反向压致使的反向恢复造成的损耗。
MOS管驱动电路
1.栅极驱动部分
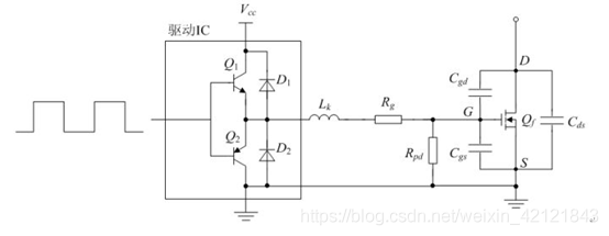
常用的mos管驱动电路结构如图所示,驱动信号经过图腾柱放大后,经过一个驱动电阻Rg给mos管驱动。其中Lk是驱动回路的感抗,一般包含mos管引脚的感抗,PCB走线的感抗等。在现在很多的应用中,用于放大驱动信号的图腾柱本身也是封装在专门的驱动芯片中。本文要回答的问题就是对于一个确定的功率管,如何合理地设计其对应的驱动电路(如驱动电阻阻值的计算,驱动芯片的选型等等)。
注1:图中的Rpd为mos管栅源极的下拉电阻,其作用是为了给mos管栅极积累的电荷提供泄放回路,一般取值在10k~几十k这一数量级。由于该电阻阻值较大,对于mos管的开关瞬态工作情况基本没有影响,因此在后文分析mos的开关瞬态时,均忽略Rpd的影响。
注2:Cgd,Cgs,Cds为mos管的三个寄生电容,在考虑mos管开关瞬态时,这三个电容的影响至关重要。

驱动电阻的下限值
驱动电阻下限值的计算原则为:驱动电阻必须在驱动回路中提供足够的阻尼,来阻尼mos开通瞬间驱动电流的震荡。
当mos开通瞬间,Vcc通过驱动电阻给Cgs充电,如图2所示(忽略Rpd的影响)。根据图2,可以写出回路在s域内对应的方程:

根据式(1)可以求解出ig,并将其化为典型二阶系统的形式

根据式(2),可以求解出该二阶系统的阻尼比为:
为了保证驱动电流ig不发生震荡,该系统的阻尼比必须大于1,则根据(3)可以求解得到:

式(4)给出了驱动电阻Rg的下限值,式(4)中Cgs为mos管gs的寄生电容,其值可以在mos管对应的datasheet中查到。而Lk是驱动回路的感抗,一般包含mos管引脚的感抗,PCB走线的感抗,驱动芯片引脚的感抗等,其精确的数值往往难以确定,但数量级一般在几十nH左右。因此在实际设计时,一般先根据式(4)计算出Rg下限值的一个大概范围,然后再通过实际实验,以驱动电流不发生震荡作为临界条件,得出Rg下限值。

驱动电阻的上限值
驱动电阻上限值的计算原则为:防止mos管关断时产生很大的dV/dt使得mos管再次误开通。
当mos管关断时,其DS之间的电压从0上升到Vds(off),因此有很大的dV/dt,根据公式:i=CdV/dt,该dV/dt会在Cgd上产生较大的电流igd,如图

mos关断时的对应电流
该电流igd会流过驱动电阻Rg,在mos管GS之间又引入一个电压,当该电压高于mos管的门槛电压Vth时,mos管会误开通,为了防止mos管误开通,应当满足:

式(5)给出了驱动电阻Rg的上限值,式(5)中Cgd为mos管gd的寄生电容,Vth为mos管的门槛电压,均可以在对应的datasheet中查到,dV/dt则可以根据电路实际工作时mos的DS电压和mos管关断时DS电压上升时间(该时间一般在datasheet中也能查到)求得。
从上面的分析可以看到,在mos管关断时,为了防止误开通,应当尽量减小关断时驱动回路的阻抗。基于这一思想,下面再给出两种很常用的改进型电路,可以有效地避免关断时mos的误开通问题。

上图给出的改进电路1是在驱动电阻上反并联了一个二极管,当mos关断时,关断电流就会流经二极管Doff,这样mos管gs的电压就为二极管的导通压降,一般为0.7V,远小于mos的门槛电压(一般为2.5V以上),有效地避免了mos的误开通。

上图给出的改进电路2是在驱动电路上加入了一个开通二极管Don和关断三级管Qoff。当mos关断时,Qoff打开,关断电流就会流经该三极管Qoff,这样mos管gs的电压就被钳位至地电平附近,从而有效地避免了mos的误开通。
驱动电阻阻值的选择
根据上述分析,就可以求得mos管驱动电阻的上限值和下限值,一般来说,mos管驱动电阻的取值范围在5~100欧姆之间,那么在这个范围内如何进一步优化阻值的选取呢?这就要从损耗方面来考虑,当驱动电阻阻值越大时,mos管开通关断时间越长(如图6所示),在开关时刻电压电流交叠时间久越大,造成的开关损耗就越大。所以在保证驱动电阻能提供足够的阻尼,防止驱动电流震荡的前提下,驱动电阻应该越小越好。

mos开关时间随驱动电阻的变化

比如通过式(4)和式(5)的计算得到驱动电阻的下限为5欧姆,上限为100欧姆。那么考虑一定的裕量,取驱动电阻为10欧姆时合适的,而将驱动电阻取得太大(比如50欧姆以上),从损耗的角度来讲,肯定是不合适的。
驱动芯片的选型
对于驱动芯片来说,选型主要考虑如下技术参数:驱动电流,功耗,传输延迟时间等,对隔离型驱动还要考虑原副边隔离电压,瞬态共模抑制等等(common mode transient immunity)
2.外围保护电路

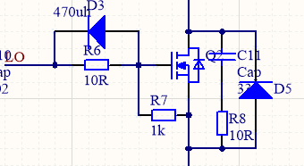
R7作用:防静电影响MOS,管子的DG,GS之间分别有结电容, DS之间电压会给电容充电,这样G极积累的静电电压就会抬高直到mos管导通,电压高时可能会损坏管子. 同时为结电容提供泄放通道,可以加快MOS开关速度。 阻值一般为几千左右。
R6和D3作用:在MOS关断时,这个回路快速放掉栅极结电容的电荷,栅极电位快速下降,因此可以加快MOS开关速度。另外,高频时, MOSFET的输入阻抗将降低,而且在某个频率范围内将变成负阻,会发生振荡,这个电阻可以减少震荡。R6阻值一般较小,几欧到几十欧左右。
C11,R8和d5作用:MOS有分布电感,关断时会有反峰电压。Rc部分用于吸收尖波,这个设计给这个反峰提供了释放回路。D5是为了防止高电压击穿mos。经实验,去掉该回路后波形有很大的震荡。
3.部分常见波形
工作在线性区,损耗巨大,原因可能是布线太长,电感太大

高频振铃严重

上升下降沿缓慢,可能因为驱动芯片驱动能力太差,或者是栅极驱动电阻太大

有振铃的方波,边沿陡峭,开关速度快,损耗小,可以略微增大栅极电阻

测量的是上管的驱动,由于自举电容较小,提供的电荷不足,无法保证GD间的电压

完美波形

最后
以上就是淡然麦片最近收集整理的关于MOS管MOS管参数MOS管损耗MOS管驱动电路的全部内容,更多相关MOS管MOS管参数MOS管损耗MOS管驱动电路内容请搜索靠谱客的其他文章。
发表评论 取消回复