文章目录
- 前言
- 一、通信问题
- 1.窃听
- 2.假冒
- 3.篡改
- 4.事后否认
- 二. 解决方式
- 2.1 窃听解决方式
- 2.1.1 对称加密
- 2.1.2 非对称加密
- 2.1.3 混合加密
- 2.2 事后否认解决方式 & 中间人攻击: 假冒,篡改
- 2.2.1 消息码认证
- 2.2.2 数字签名
- 2.2.3 AC证书
- 2.2.4 CA证书链
- 总结
前言
网络通信笔记
一、通信问题
1.窃听
窃听指A,B两者通信时被第三方窃听。例如:美国如何窃听海底光缆这类事件
这种情况也很好解决,信息加密就行
2.假冒
假冒是指第三方,冒充A(发送者)或B(接受者),与另外一方进行消息通信。类似盗号的操作
这种情况一般用,数据签名,和消息认证的方式解决
3.篡改
篡改是指A,B两者通信时,第三方拦击A(发送方)消息,然后修改消息内容。
这种情况一般也用,数据签名,和消息认证的方式解决
4.事后否认
时候否认是指,A与B通信后,A不承认(物理网络上)与B通信,或者说B怎么证明通信的信息是A发过来的
这种情况可以用数字签名的方式解决
二. 解决方式
2.1 窃听解决方式
2.1.1 对称加密
对称加密: 通信双方都使用约定好的密钥对信息进行加密或解密。
优点: 算法公开,计算量小,加/解密速度快,加密效率高
具体操作: 双方约定相同的密钥,然后A(发送者)将通信内容(明文,未加密内容)使用密钥,通过加密算法(AES算法),生成密文,然后将其发送给B(接收者),B然后用密钥解密。
缺点:双方在通信前就需要约定好密钥
适用场景: 固定的双方通信,可以在通过物理手段约定好密文(在代码,芯片等工具中定义好密钥,不通过网络发送定义)。例如:配套系统(服务端,和C端都齐全)
其它: 当然,A可以将密钥发送B,从而解决,只能固定通信问题。但是这样就会造成,密钥被窃听风险,加密的需求就达不到了。
2.1.2 非对称加密
非对称加密:通信双方用公钥加密信息内容,私钥解密,公钥通过互联网传输,私钥自己保存
优点:解决了对称加密,只能固定通信的问题。
具体操作:双方约定好私钥之后,A发送公钥给B,然后A(发送者)将通信内容(明文,未加密内容)使用公钥,通过加密算法(RSA算法),生成密文,然后将其发送给B(接收者),然后B用私钥解密。
适用场景: 互联网A,B相互通信。例如,阿里平台服务对接,短信平台对接等操作
缺点: 虽然防范了被窃听问题,但是可能会被第三方适用篡改的方式,获得明文信息。
篡改具体操作: A在发送公钥给B的时候,被第三方窃听到了,并且将公钥替换为自己的公钥,然后将其发送给B,B再发送消息给A时,使用被替换的公钥进行加密通信内容,然后第三方就能通过自己的私钥将其解密,获取明文的通信内容了,然后第三方再通过假冒将窃听到的A的公钥,将明文的通信内容,加密发送给A。
2.1.3 混合加密
混合加密: 就是在非对称加密的基础上,用对称加密的方法,对公钥进行加密。
优点:在非对称加密的基础上,增加了一层加密方式,让中间人攻击付出更多代价
适用场景: 类似非对称加密使用场景
缺点:通信效率肯定不如非对称加密,成本也大于非对称加密。
2.2 事后否认解决方式 & 中间人攻击: 假冒,篡改
2.2.1 消息码认证
消息码认证: A使用非对称加密的方式将公钥发送给B,然后使用公钥加密发送内容,再使用私钥(salt)与公钥加密好的发送内容,经过哈希计算得出消息认证码。B获取到数据之后使用,私钥(salt)对与接受到的内容(公钥加密好的发送内容),经过哈希计算得出消息认证码,然后比对消息认证码。
优点:在解决窃听问题的基础上,还解决攻击人篡改问题。
缺点: 重放攻击(第三方)
具体操作:
重放攻击(假冒):
重放攻击(假冒)解决办法:
2.2.2 数字签名
数字签名: 使用私钥加密,公钥解密。因为私钥的唯一性所有能代表发送者。
优点:解决事后否认问题
缺点:
- 当哈希碰撞率高时,可能被第三方利用,然后篡改消息内容(降低哈希的碰撞率,让攻击成本变高)。
- 公钥可能被篡改,不能确定公钥来源(CA证书可以解决)
具体操作方法:
数字签名攻击:
2.2.3 AC证书
AC证书:由电子签证机关的信息、公钥用户信息、公钥、权威机构的签字和有效期等组成,由CA签发。
优点: 解决公钥的来源不明问题(公钥可能被篡改问题)
缺点: AC认证中心可能被篡改,导致证书也有可能被篡改(可以用证书链增加攻击者成本)
通信流程:
认证机构冒充:
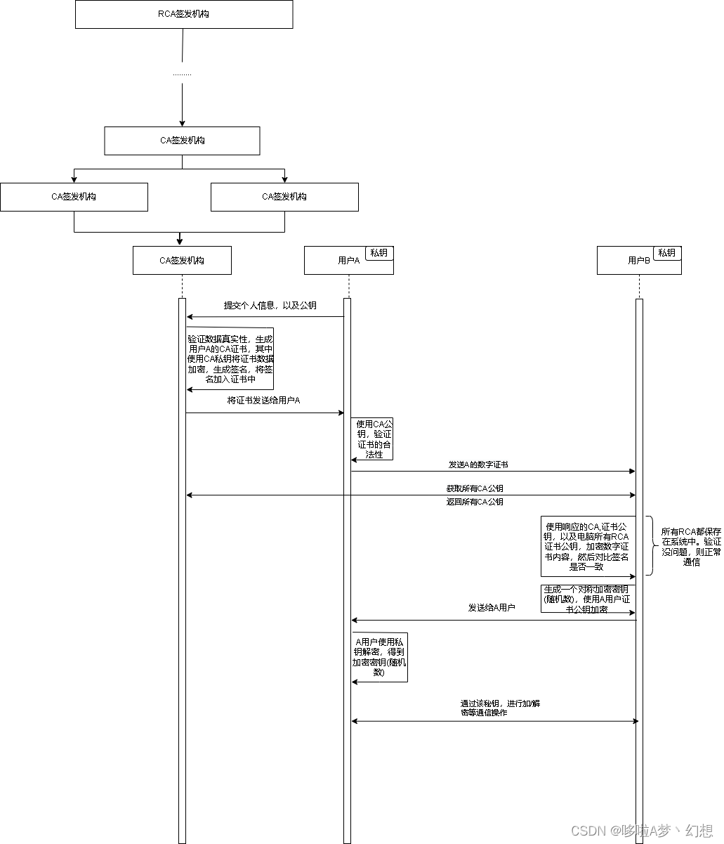
2.2.4 CA证书链
CA证书链:防止CA认证中心被冒充,每个CA都有一个签约,最顶部则有RCA,RCA之间又相互签约
优点: 证书链的出现,几乎杜绝了(成本巨大),第三方冒充CA的问题。
通信流程:
总结

最后
以上就是认真蜗牛最近收集整理的关于网络信息通信的安全问题以及解决方法前言一、通信问题二. 解决方式总结的全部内容,更多相关网络信息通信的安全问题以及解决方法前言一、通信问题二.内容请搜索靠谱客的其他文章。










发表评论 取消回复