2022年9月25日,IMT-2020(5G)推进组C-V2X工作组正式发布《车联网基础设施参考技术指南1.0》(以下简称“《指南》”),中国信通院技术与标准研究所所长张海懿对《指南》进行了解读。

中国信息通信研究院技术与标准研究所所长 张海懿
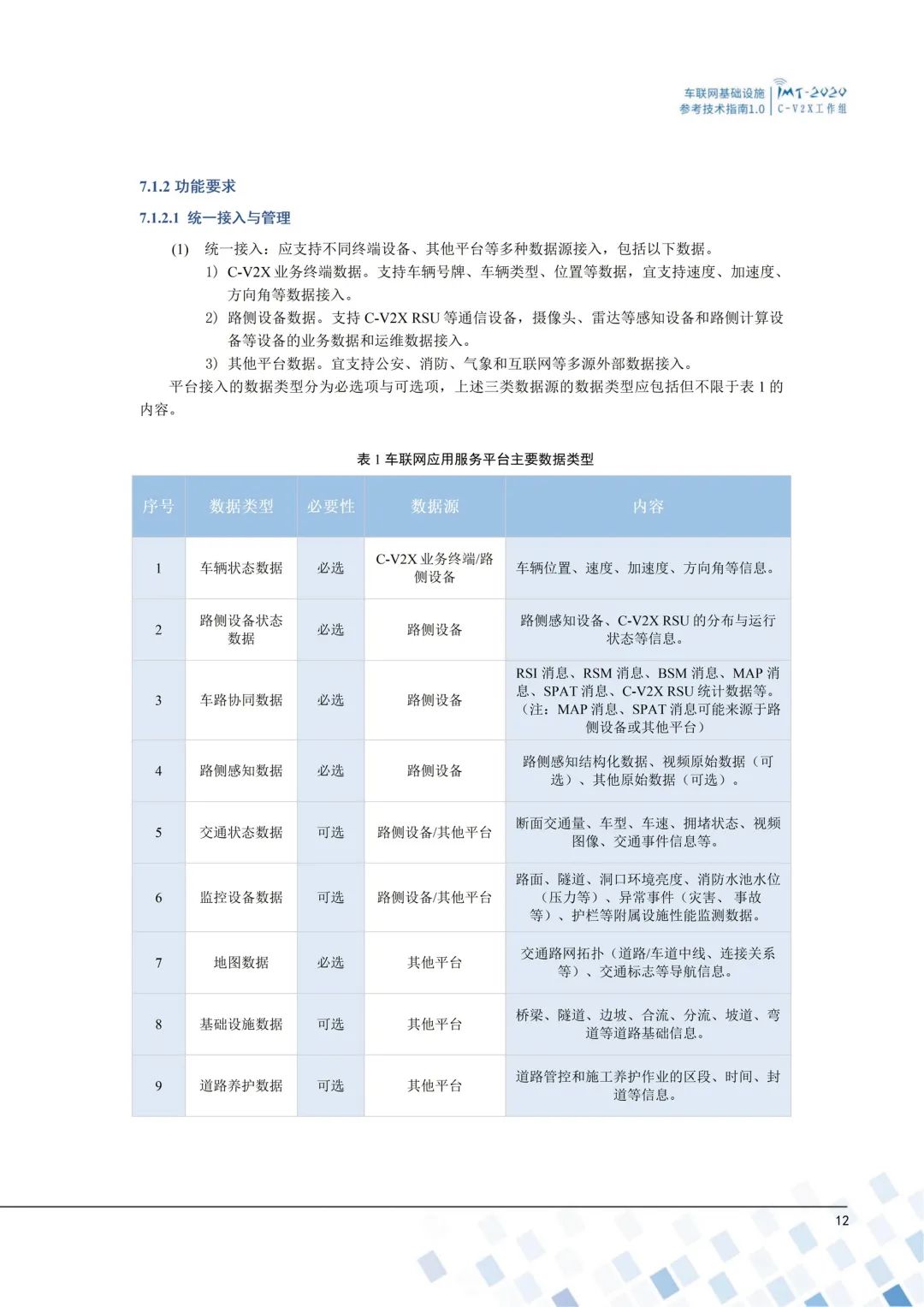
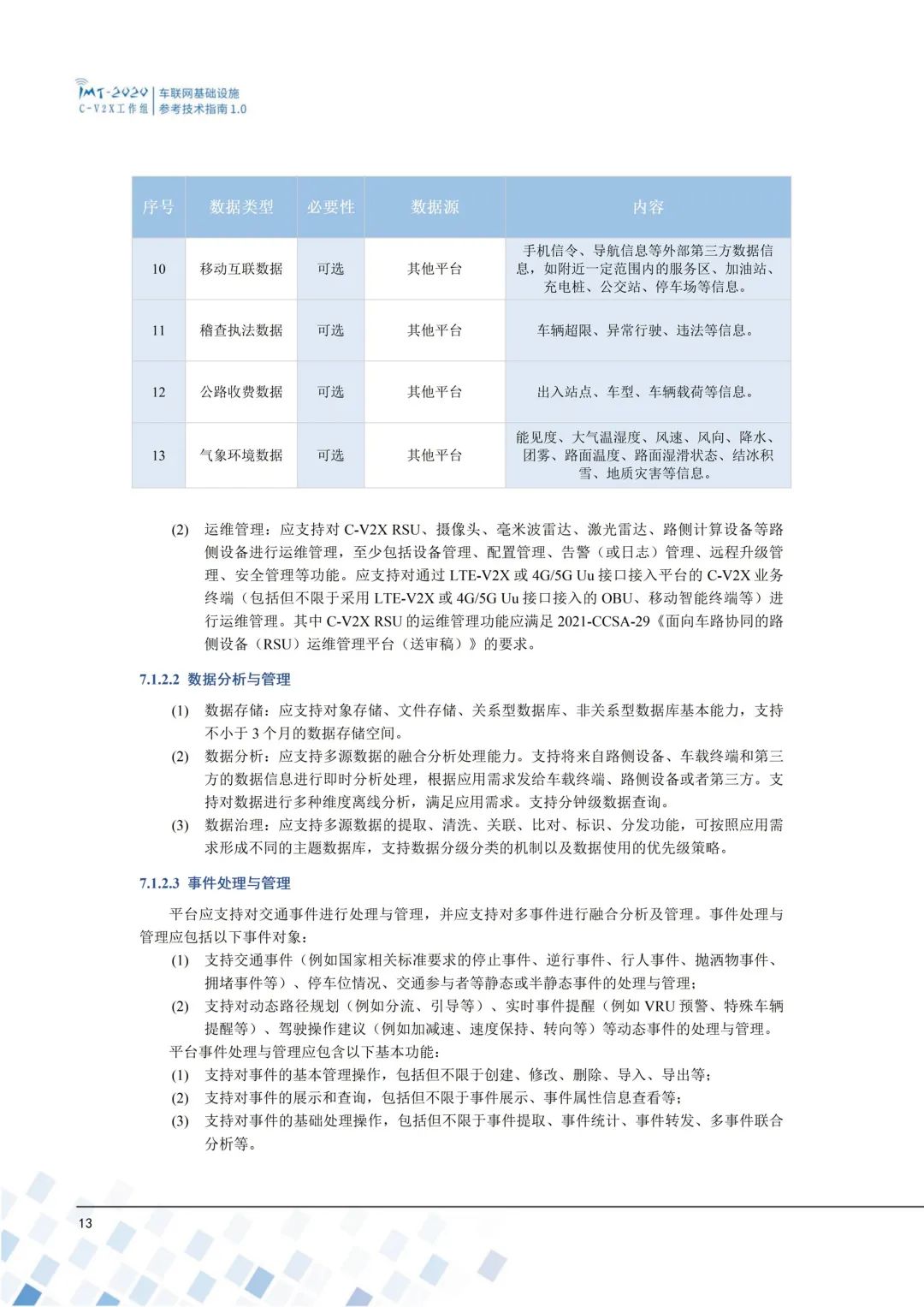
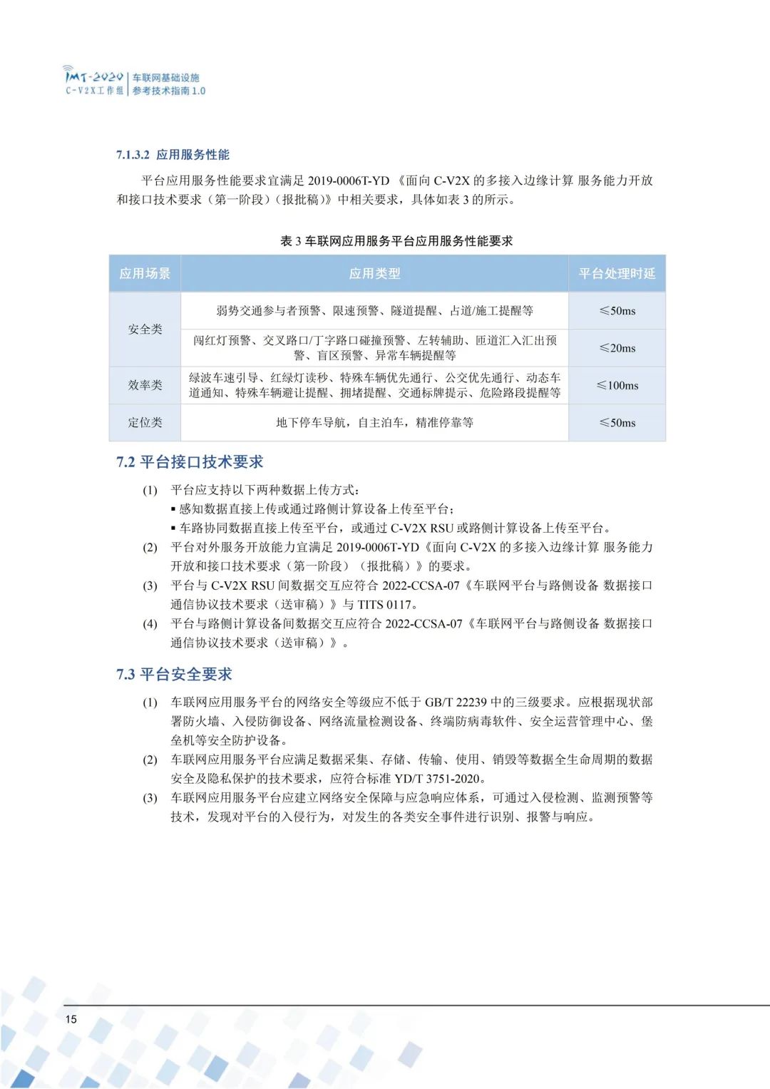
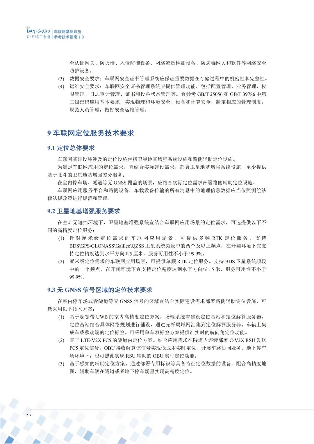
《指南》以车联网应用场景需求为牵引,从C-V2X路侧通信单元、路侧感知与计算、道路交通信号控制机、路侧回传网络、车联网应用服务平台、安全证书管理系统、定位服务等方面给出了参考性技术要求,对信息通信、汽车、智能交通、交通管理等多个标准组织制定的相关标准进行综合索引,同时从基础设施的功能、性能、可靠性与安全等方面填补了部分技术细节。此外,《指南》还给出了车联网基础设施部署参考方案,包括不同道路环境下路侧基础设施部署参考方案、C-V2X安全证书管理系统部署参考拓扑等。通过将参考技术要求和参考部署方案两方面相结合,实现对车联网应用场景落地的有力支撑。
点击文后阅读原文,可获得下载资料的方法。



































点击加入加入免费的「智慧城市之智慧交通」知识星球,可浏览和下载更多的交通行业资料。
最后
以上就是激情麦片最近收集整理的关于车联网基础设施参考技术指南的全部内容,更多相关车联网基础设施参考技术指南内容请搜索靠谱客的其他文章。
本图文内容来源于网友提供,作为学习参考使用,或来自网络收集整理,版权属于原作者所有。
发表评论 取消回复