1、5G架构
简而言之,CU和DU,以处理内容的实时性进行区分

CU:原BBU的非实时部分将分割出来,重新定义为CU,负责处理非实时协议和服务
DU:BBU的剩余功能重新定义为DU,负责处理物理层协议和实时服务
AAU:BBU的部分物理层处理功能与原RRU及无源天线合并为AAU (物理层下沉)
可以看出,核心网的部门用户面下沉到CU,而BBU的物理层部分功能下沉至AAU,都体现了5G的“下沉”思想。如此一来,CU和DU模块可以灵活部署,从而满足5G的不同应用场景。如:在智能驾驶应用中,要求低时延,则可以让DU下沉到AAU部分。
AAU = low-PHY+RF(radio frenquency)(RRU) + 天线
2、协议栈
2.1 NR无线协议栈
分为两个平面:用户面和控制面。用户面(User Plane, UP)协议栈即用户数据传输采用的协议簇,控制面(Control Plane, CP)协议栈即系统的控制信令传输采用的协议簇。三层(物理层(层1),数据链路层(层2)、网络层(层3))、两面
2.1.1用户面
NR用户平面相比LTE协议栈多了一层SDAP层,用户面协议从上到下依次是:

SDAP层:Service Data Adaptation Protocol 服务数据调整协议
PDCP层:Packet Data Convergence Protocol 分组数据汇聚协议
RLC层:Radio Link Control 无线链路控制
MAC层:Medium Access Control 媒体接入控制
PHY层:Physical 物理层
2.1.2 控制面
NR控制面协议几乎与LTE协议栈一模一样,从上到下依次为:
NAS层:Non-Access Stratum 非接入层
RRC层:Radio Resource Control 无线资源控制
PDCP层:Packet Data Convergence Protocol
RLC层:Radio Link Control
MAC层:Medium Access Control
PHY层:Physical

2.2 接口
2.2.1 5G接口
(1)手机与基站的UU接口,即空口协议。
(2)基站内部的RU与DU之间,即eCPRI前传接口协议
(3)基站内部的DU与CU之间,即F1中传接口协议
(4)基站与核心网的之间,即NG后传协议栈。(也叫回传)
(5)基站与基站之间,即Xn后传协议栈。
2.2.2 4g的各个接口协议
1)LTE的接入网E-UTRAN由eNodeB组成,提供用户面和控制面;
2)LTE的核心网EPC(Evolved Packet Core)由MME,HSS,PCRF,S-GW和P-GW组成;
3)eNodeB间通过X2接口相互连接,支持数据和信令的直接传输;
4)S1接口连接eNodeB与核心网EPC。其中,S1-MME是eNodeB连接MME的控制面接口, S1-U是eNodeB连接S-GW 的用户面接口
扩展:前传协议
CPRI(Common Public Radio Interface,通用公共无线电接口),规定了BBU和RRU之间的数据传输接口。例如普通的20MHz带宽的LTE载波,支持2x2MIMO,可支持150Mbps速率的数据流,处理到了CPRI这里,带宽需求竟然达到了惊人的2.5Gbps。这么大的数据速率,只能通过光纤传出了。怎么样把BBU和RRU这俩处理电信号的设备用光纤连接起来呢?这就需要能把电信号和光信号互相转换的光模块了。在2/3/4G网络中,一般CPRI接口使用10Gbps的光模块就够用了。
eCPRI(enhanced CPRI ) eCPRI的设计思路很简单,既然通信协议栈上传输的数据会层层加码,越到物理层数据量越大,那就如上图所示,把在BBU上处理的数据上移一层(High Phy往上的BBU处理),下面的交给RRU去处理(Low Phy往下的RRU处理),这样BBU和RRU之间的数据量就少了,代价是RRU的复杂度提升。5G前传的压力是不是一下子就小多了
具体参考:5G基站君的进化之路—eCPRI - 知乎
协议栈的类型
(1)控制面CP
(2)数据面UP
(3)管理面MP
(4)同步面SP
本文的重点在空口协议的数据面与控制面。
3、LTE的接入网协议栈

其中圆点表示控制面(RRC信令),菱形表示用户面(业务数据)

(1)RF(Radio Frequency射频单元):中频处理、混频。
(2)L1 PHY(Physical物理层):物理层编解码、OFDM基带调制解调、傅里叶变换与反变换等。
(3)L2 MAC(介质访问控制层):物理层帧调度、信道映射。
MAC涉及的信道结构包括3方面内容,逻辑信道、传输信道和逻辑信道与传输信道之间的映射。传输信道是MAC层和物理层的业务接入点,逻辑信道是MAC层和RLC层的业务接入点。
(3)L2 RLC(Radio Link Control 无线链路层控制协议):定义三种无线链路传输模式,透明模式(TM)、非确认模式(UM)、确认模式(AM)。(由无线承载RB决定)
(4)L2 PDCP(Packet Data Convergence Protocol分组数据汇聚协议):负责将IP头压缩和解压、传输用户数据并维护为无损的无线网络服务子系统(SRNS)设置的无线承载的序列号。
(5)L3 RRC(Radio Resource Control无线资源控制):通过一定的策略和手段进行无线资源管理、控制和调度,在满足服务质量的要求下,尽可能地充分利用有限的无线网络资源,确保到达规划的覆盖区域,尽可能地提高业务容量和资源利用率。
LTE中信道映射:

控制面信令传输

后续加深理解:
(1) PDCP 主要个功能就是:报头压缩(ROHC)、完整性保护、加密解密;其中完整性保护只针对控制面,也就是只对信令进行完整性保护,其原因也可想而知,必须保证信令的完整;
(2) RLC确认了三种传输模式,对于寻呼、系统广播消息(MIB)等,使用的是透传模式
(3) MAC层会将上层的报文进行分割,调度到不同的时频资源上进行传输。所以MAC层主要是负责调度的。
LTE协议栈和物理功能如下:

(1) 终端开机后,会选择小区进行驻留,具体流程是:UE会通过PSS和SSS选择小区(该同步信号会周期性的进行广播,类似于5G中的SSB),另外基站还会通过PDSCH信道广播系统消息(SIB)等,告知UE小区的其他信息
(2) 当UE要于基站网络连接做业务(如上网)时,会首先通过随机信道进行随机接入,在4G中会通过PCFICH信道告知UE PDCCH有几个符号(通常是3个),然后UE从3个PDCCH符号上读取信令,并在PDSCH上进行业务数据的传输。
4、5G的空口协议栈
5G无线接入网网络架构

AMF(Access and Mobility Management Function接入和移动管理功能),是RAN控制面接口(N2)的终止,也是NAS(N1)协议的终止。
UPF(User Plane Function,用户面功能)
在用户面协议栈,5G新空口用户面协议栈多了一层SDAP(Service Data Adaptation Protocol )。
5G空口协议栈

其中,U表示用户面,C表示控制面
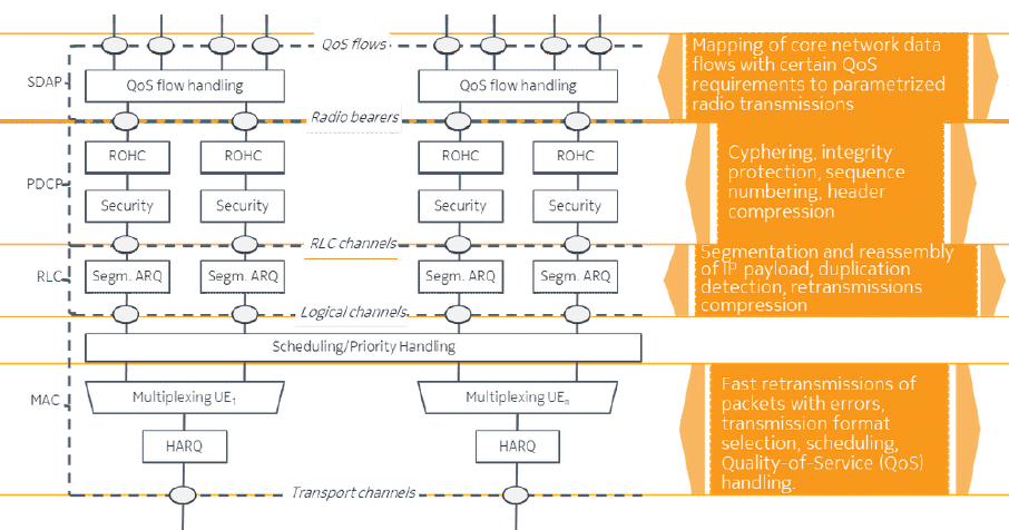
空口L2 下行调度协议栈

(1)SDAP:Service Data Adaptation Protocol,服务数据适配协议。把核心网包含Qos的数据流映到特定的下层的无线承载RB上.
(2)RB: Radio bearers,无线承载。由PDCP层提供的特定类型的数据传输服务,根据承载的内容不同分为SRB (Signaling Radio Bearer,控制信令)和DRB (Data RadioBearer,用户数据)。不同的用户有一个SRB和多个不同类型的DRB。
扩展:(lte中的SRB DRB)
无线承载根据承载的内容不同分为SRB(signaling radio bearer)和DRB(data radio bearer)
SRB承载控制面(信令)数据,根据承载的信令不同分为以下三类SRB:
SRB0:承载RRC连接建立之前的RRC信令,通过CCCH逻辑信道传输,在RLC层采用TM模式(透明模式)。
SRB1承载RRC信令(可能会携带一些NAS信令)和SRB2之间之前的NAS信令,通过DCCH逻辑信道传输,在RLC层采用AM模式(安全模式)。
SRB2承载NAS信令,通过DCCH逻辑信道传输,在RLC层采用AM模式,SRB2优先级低于SRB1,安全模式完成后才能建立SRB2。
DRB承载用户面数据,根据Qos不同,UE与eNB之间可能最多建立8个DRB。
(3)PDCP: Packet Data Convergence Protocol分组数据汇聚协议。IP头压缩ROHC、数据加密与完整性保护
(4)RLC: Radio Link Control 无线链路层控制协议。
数据的分段:把一个长IP包分拆成多个无线帧的数据净荷,以满足无线帧传输的需要;
数据的合并:把多个段IP包合并成一个无线帧的数据净荷,以满足无线帧传输的需要;
数据重复性检查
出错或超时重发
定义三种无线链路传输模式,透明模式(TM)、非确认模式(UM)、确认模式(AM)。(由无线承载SB决定)
(5)MAC:无线介质访问控制层,即用户数据发送和接收的调度
用户的调度(什么时候发送用户数据,通过信道发送数据等), LTE的调度周期是1ms,而5G的调度周期可以是0.5ms或0.25ms或0.125ms。
发送的数据格式的选择:用户数据的格式
Qos的处理:根据用户的Qos进行调度。
多路用户数据的复用:逻辑信道到物理信道的映射,即不同用户的数据填充到10ms帧的特定位置(物理空间位置和时间位置)
单用户的多载波聚合CA:一个用户的数据,通过多个不同的载波进行发送。
出错包的快速重新发送HARQ:混合自动重传请求(Hybrid Automatic Repeat reQuest,HARQ),是一种将前向纠错编码(FEC)和自动重传请求(ARQ)相结合而形成的技术。
备注:HARQ重传的基本单位不是10ms帧,而是一次调度周期传送的数据,LTE是一个子帧,5G是一个mini slot
5G空口L2上行调度协议栈基本流程与下行调度类似,是下行的反过程。
5G协议栈汇总
5G系统整体协议栈-控制面

5G系统整体协议栈-数据面

最后
以上就是寒冷鸭子最近收集整理的关于5G架构和协议栈1、5G架构2、协议栈3、LTE的接入网协议栈4、5G的空口协议栈的全部内容,更多相关5G架构和协议栈1、5G架构2、协议栈3、LTE内容请搜索靠谱客的其他文章。

发表评论 取消回复