简 介: 本文给出了电子胸牌中的电路设计草案,用于指导毕业设计论文书写。其中所有工作也授权于毕业论文作者使用。
关键词: 电子胸牌,MM32F3277
3s
§01 设计要求
1.1 设计背景
本文是与毕业设计指导同学作品设计的讨论稿件, 内容用于毕业设计论文撰写辅助材料。本文版权使用授予CDIE-邓文静。
1.1.1 电子胸牌功能设计
下图给出了电子胸牌的主要功能 以及组成。

▲ 图1.1 电子胸牌功能要求
-
电子胸牌主要功能:
-
信息显示:液晶,LED,蜂鸣器
GPS定位:GPS模块
ID芯片:ID标签芯片
控制器:MCU:STM32
电池:电源管理电路

▲ 图1.1.2 电子胸牌外观
1.1.2 与信息柱交互方案
胸牌与信息柱交互的两个方案:
(1)方案一:
胸牌作为信号源发出信号,信息柱可以数据互联
每个胸牌有一个ID,当胸牌放信息柱的卡槽后,信息柱接受胸牌的ID信号。当五个不同的信息柱获得了同⼀个胸牌ID后,表示该胸牌持有者已访问了五的地点。在他访问第五个信息柱的时候,信息柱屏幕上显示“已完成任务”,并掉落⼀个纪念品。
(2)方案二:
信息柱作为信号源发出信号,胸牌接受信息柱的信号
每个信息柱有一个ID,当胸牌放⼊信息柱的卡槽后,胸牌获得信息柱的ID信号,并存储起来。当胸牌存储了五个不同的信息柱ID号后,表示胸牌持有者已访问了5个地点。在他访问第五个信息柱的时候,胸牌蜂鸣器提示“已完成任务”,并生成兑换纪念品的维码(如果要显示⼆维码可能对液晶屏的分辨率有要求)信息柱上的摄像头读取⼆维码后掉落一个纪念品。
1.2 内容安排

▲ 图1.2.1 内容所处在毕业论文的章节
http://D:zhuoqingwindowdocTeachWorkComprehensive Paper Training2022DengWenJing
D:zhuoqingwindowdocTeachWorkComprehensive Paper Training2022DengWenJing胸牌功能设计.pdf
§02 硬件设计
2.1 电子胸牌电子硬件设计
电子胸牌是活动参与者手持物品, 即作为活动参与的凭证,同时又为参与活动者提供信息提示和活动记录的载体。 本节将根据电子胸牌功能要求,给出系统电子硬件实现的设计方案。(电子胸牌机械外观设计另外XXX章YYY节论述)
2.1.1 电子胸牌设计要求
电子胸牌的主要功能是由其中电子电路模块完成,为了满足系统要求, 下面首先给出了电子胸牌对于硬件电路设计的要求。
(1)功能要求
电子胸牌作为能够独立运行的嵌入式计算机系统,主要包含以下功能:
- 人机交互功能: 包括有液晶屏用于显示活动信息和导航地图; LED灯珠(5个)和蜂鸣器用于对活动阶段简明的声光显示;一个按钮开关用于启动相应的功能。
- GPS定位功能: 定位电子胸卡所在的地理位置,用于导航地图区域生成和活动路线推荐。
- 打卡通讯功能: 完成电子胸牌打卡功能。 借助于单总线通讯机制,利用机械触碰完成信息通讯交互。
- 信息处理功能: 基于ARM内核低功耗单片机完成前面功能所需要的信息处理。
- 电源管理功能: 对电子线路工作的干电池进行电源管理。 在电子胸卡处于静止状态时, 自动转入低功耗模式。
(2)性能指标
电子胸卡的主要性能指标为:
Ⅰ.外观尺寸
为了便于电子胸牌佩戴和使用, 要求电子硬件电路尺寸越小越好。 同时需要坚固液晶显示大小、LED等的分布等要求。 整体设计, 要求电子线路硬件电路板尺寸不超过5厘米×7厘米见方。

▲ 图2.1.1 电路尺寸范围示意图
Ⅱ.电源电压与功耗
电路电源可以采用两种方式, 一种是3V纽扣锂电池供电; 另外一种可以使用两节1.5V的七号电池串联供电。 要求电路的工作电流小于50mA。

▲ 图2.1.2 两种电池及其电池座(仓)
左:3V锂电池;右:1.5V七号电池
锂电池 纽扣电池 体积小,可以通过电池座固定在电路板上。纽扣电池容量较小, 对于CR3032型电池,标称电池为550mA, 持续工作电流3mA, 脉冲工作电流20mA。 使用纽扣电池要求电路在电源管理方面需要考虑到它的持续工作电流和脉冲电流的差异性。
7号碱性电池体积稍大,但电池容量也比纽扣电池大得多,通常情况电池容量在1000mA左右。因此使用两节电池可以使得电路工作在50mA下连续工作20个小时, 可以满足活动的要求。
Ⅲ.人机交互界面
人机交互界面用来提供胸卡佩戴者参与活动的阶段进展信息(打卡地点个数)以及活动地图导航信息。主要由OLED液晶显示器、LED灯以及蜂鸣器、机械按钮开关组成。
一方面为了降低胸卡的尺寸, 减少硬件成本, 液晶显示器采用现在大量量产的 128×64点阵的OLED显示器。 这种显示器主要由两种接口:
- 七线接口: 除了电源(VDD,GND)之外,还有时钟(SCK)、数据(SDA),复位(RES),功能(DC)以及片选(CS)信号;
- 四线接口: 除了电源(VDD,GND)之外,包括I2C总结两个接口SCK, SDA。

▲ 图2.1.3 128×64 OLED液晶显示器
左:七线接口OLED;右:四线接口OLED
LED用于显示打卡阶段,总共有5个LED。 尺寸采用0603,红色LED;蜂鸣器采用直径为10mm;带有声音谐振腔的压电陶瓷蜂鸣器;按钮采用5mm×5mm微动机械按钮。

▲ 图2.1.4 LED,压电陶瓷蜂鸣器以及微型按钮
Ⅳ.GPS定位精度
GPS提供的位置信息是电子胸卡显示局部地图以及进行活动线路推荐的基础。 对于GPS模块要求:
- 定位精度: 定位误差小于5米;
- 信息输出速率: GPS信息输出速率大于1Hz;
- 功耗控制: GPS模块能够进入休眠状态; 工作电流小于50mA;
为此采用了 双频GNSS定位GPS模块 , 它的工作电压为5V,接口采用UART, 波特率为115200。 下面是该GPS模块以及对应的天线。

▲ 图2.1.5 . GPS模块
下面表格给出了GPS模块的主要工作特性。

▲ 图2.1.6 . GPS模块的主要特性
Ⅴ.打卡通讯
每个电子胸牌具有唯一的ID号码,这个号码是由电子线路中的元器件内的ID号确定。 为了确定胸卡持有者到达各个信息站, 降低通讯方式的复杂程度, 胸卡与是信息站之间采用单线式通讯的 iButton芯片, 与读取插座之间触碰完成打卡过程。
iButton是 Maxim公司出品的器件, 它外观类似于纽扣电池,由不锈钢密封一个独立的芯片, 可以由正面电极通过单总线协议被外部设备读取芯片的64bit的ID号码。 它的工作电源是由接触电极提供,无需另外提供电源。 通讯协议简单可靠,适合用于电子胸卡标签。

▲ 图2.1.5 iButton读取插座以及iButton芯片
2.1.2 电子胸牌电路设计
根据电子胸牌设计要求, 下面给出硬件电路具体设计方案。
(1)系统框图
电子胸牌核心是基于32位 ARM单片机, 利用其丰富的IO接口和内部丰富硬件单元模块完成与各种外部电子单元的连接,并通过软件实现信息处理功能。
下面是根据设计要求给出了整体系统框图, 局部接口电路设计会在后面给出。

▲ 图2.1.6 电子胸牌电路系统框图
为了简化设计, 系统采用了32位ARM内核国产单片机MM32F3277作为主控单片机。外围电路接口配置如下:
- 利用I2C总线与OLED相连,用于显示文字信息和地图导航信息。
- 直接利用IO口驱动五路LED用于单片机工作状态与活动进程显示。
- 利用一路IO口读取微动按钮开关状态。
- 为了提高 压电陶瓷蜂鸣器输出音量, 使用两路IO口输出互补电压波形驱动蜂鸣器。
- 利用一路UART链接GPS模块, 完成对GPS进行配置以及信息读取。
- 电源管理电路完成对输入电池电压转换成5V提供给GPS作为工作电源; 3.3V电源提供给ARM单片机。
由于LED驱动, 蜂鸣器电路比较简单, 在下面介绍中就不单独讨论他们接口电路设计。 iButton芯片是固定在电子胸卡上,在电路上与单片机电路是分离的。
下面对单片机核心电路、电源与按键电路、GPS接口电路以及OLED接口电路进行讨论。
(2)单片机核心电路
电子胸牌电路核心是一款MM32F3277的ARM单片机, 它是国内半导体公司灵动公司出品的单片机。它具有大量的内部RAM和FLASH, 丰富的功能模块, 众多的IO接口,方便集成各种外部接口电路。
Ⅰ.SD卡接口
由于电子胸牌需要存储地图信息,为此应用MM32F3277的SDIO(安全数字输入输出接口)形成外部SD卡接口。选择大容量的SD卡可以将地图信息进行存储并在需要时调出显示。
下图给出了SD卡接口电路以及对应单片机管脚。

▲ 图2.1.7 . SD卡管脚定义
根据 MM32F3277用户手册 中关于管脚的定义,可以看到,SD卡的接口使用了MCU的 SDIO(安全数字输入输出接口),兼容 SD/SDIO/MMC的设备控制器, 作为控制外部的SD/SDIO/MMC 卡通信接口。

▲ 图2.1.8 . MM32F3277 的SD卡端口功能
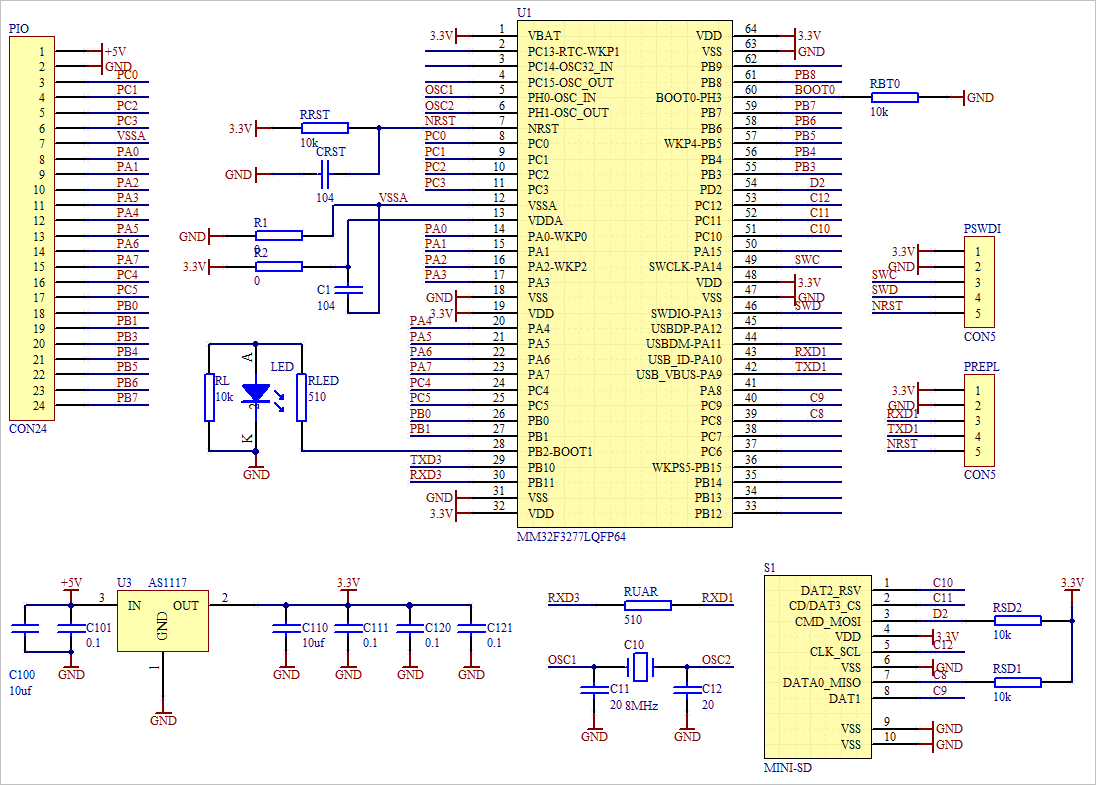
Ⅱ.电路原理图
下面给出了 单片机核心电路原理图 设计。 这一版原理图还是用于电子胸卡实验电路,因此其中的电源采用了AS1117-3.3V,在实验室将输入的5V电源进行稳压。 所需要的IO口统一经过PIO引线引出, 便于在面包板上搭建实验电路, 完成电子胸牌与各种外设电路搭建,并进行软件编程测试。

▲ 图2.1.8 . 基于MM32F3277单片机核心电路原理图
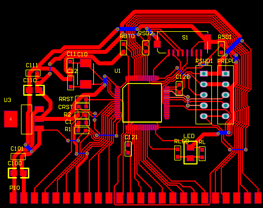
Ⅲ.PCB设计和电路制作
为了能够利用实验室中的快速制版设备,采用“一分钟” 电路制版方法形成实验电路, 通过特殊单面布线绘制了实验电路版图。 其中绝大多数电子引线都在TOP层, 只有维数不多的跳线在电路焊接时采用0Ω电阻进行链接。

▲ 图2.1.9 . 用于电路测试的PCB版图设计
经过快速制版,将电子器件进行焊接形成测试电路。 利用电路板下面的插针将电路板固定在面包板上完成系统搭建以及电路测试。

▲ 图2.1.10 . 焊接之后形成的核心单片机电路
上面电路板经过测试,可以通过MM32-LINK接口下载程序运行。 以此为基础可以完成后期单片机接口测试和软件开发。下图现实了带有SD卡的核心板在面包板上进行功能测试。

▲ 图2.1.12 . 在面包板上搭建的测试电路
该电路板可以下载经过专门移植后的MicroPython解释程序, 后期电子胸牌功能软件编程可以使用Python语言完成后期的开发,这可以大大提高软件开发的效率和安全性。
(3)电源管理电路
电子胸卡电路供电电源来自于3V纽扣电池,或者两节7号电池, 需要通过电源管理电路完成电压转换,分别输出
- +5V电压: 提供给GPS;
- +3.3V电压:提供给单片机,OLED等其它电路;
为了能够提高电源转换效率,并且能够实现电路电源自动关机功能,可以采用具有使能(EN)端控制的开关升压芯片完成电路设计。 本文采用基于 PW5410A,PW5100 DC/DC变换器实现工作电源转换。
Ⅰ.5V 电源电路
PW5410A 是一款低噪声,固定频率开关电容升压稳压电源。 可以输出2.7V到5V的稳压电源,输出电流高达250mA,外部仅需要一个电容便可以工作。 适合电池供电电路使用。
下面电路图是PWM5410A 数据手册中给定的+5V稳压电路电路图, 在输入电压处于2.7V到4.5V之内, 输出电压为5V。 芯片的使能(EN)端在高电平是,输出5V, 低电平时电路停止工作。
改电路在输入为2.7V, 输出80mA电流时的电源转换效率为83%。

▲ 图2.1.7 5V稳压输出电路
Ⅱ.3V电源电路
电路中的3.3V电源是基于 PW5100-33 芯片设计的。 PW5100-33是一款高工作频率PFM同步升压DC/DC变换器,可以实现从3.0V到5.0V固定输出电压,最大的工作效率为95%。输入静态电流为10微安。
下图是PW5100典型应用电路图, 输出电压 V o u t Vout Vout 的大小根据芯片尾缀,可以选择3.3V输出,提供给胸牌电路中单片机,OLED等电路使用。

▲ 图2.1.8 PW5100典型工作电路
Ⅲ.自动电源开关
为了减少电子胸牌设计所需要的元器件,降低电路功耗, 电路被设置成可以自动断电的功能。这一点利用了PW5410,PW5100中的使能端口功能。
下图给出了电源上电与自动关机接口电路设计。 为了说明工作原理, 将PW5410, PW5100稳压电路进行简化,形成示意图。
微动开关平时处于断开状态, 因此PWM5410,PW5100的使能端经过R1接地,是低电平, 两路电源都不工作。 后面的GPS,单片机都不工作。
当微动开关K1闭合之后, 电池输入电压降两路稳压芯片的使能端EN拉高到电池电压, 两路电源开始工作。 在单片机开始工作之后, 对应的IO口输出高电平, 维持R1电阻上的电压为3.3V。 此时即使微动开关K1断开, 两路芯片的使能端依然是高电平。

▲ 图2.1.9 电源上电与自动关机电路设计
当MCU通过对GPS数据进行读取,并判断此时胸牌不处在室外,或者长时间静止状态, 并可以进入关机状态。将控制EN的IO口输出低电平, 使得两路电源停止工作,整个电路便进入掉电状态。
(4)GPS接口电路与功能测试
电子胸牌定位方法采用了双频GNSS定位GPS模块, 它的工作电源为+5V,有电源中PW5410提供, 外部端口是UART, 可以直接连接到单片机MM32F3277的串口1。它还具有一个秒脉冲输出(PPS)管脚, 产生精确的1Hz输出脉冲信号。
Ⅰ.GPS模块配置
为了方便读取GPS信息, 在模块第一次上电之后,需要通过它的控制命令完成功能配置。 下面是GPS模块常用到的控制命令。

▲ 图2.1.18 . GPS 控制命令表格
通过发送配置命令, 将模块修改成每秒输出10个有效定位数据的模式。 具体配置命令如下:
- 关闭GGA: F1 D9 06 01 03 00 F0 00 00 FA 0F
- 关闭GSA: F1 D9 06 01 03 00 F0 02 00 FC 13
- 关闭GSV: F1 D9 06 01 03 00 F0 04 00 FE 17
- 关闭TXT: F1 D9 06 01 03 00 F0 20 00 1A 4F
- 切换为10H组: F1 D9 06 42 14 00 00 0A 38 00 64 00 00 00 00 00 00 00 00 00 00 00 00 00 00 00 02 24
- 保存设置: F1 D9 06 09 08 00 00 00 00 00 2F 00 00 00 46 B7
Ⅱ.GPS数据格式
根据GPS模块数据手册,可以对GPS模块输出信息进行解析。下面是GPS输出信息个字段的定义:
格 式: $GPRMC,<1>,<2>,<3>,<4>,<5>,<6>,<7>,<8>,<9>,<10>,<11>,<12>*hh<CR><LF>
$GPRMC,024813.640,A,3158.4608,N,11848.3737,E,10.05,324.27,150706,,,A*50
说 明:
字段 0:$GPRMC,语句ID,表明该语句为Recommended Minimum Specific GPS/TRANSIT Data(RMC)推荐最小定位信息
字段 1:UTC时间,hhmmss.sss格式
字段 2:状态,A=定位,V=未定位
字段 3:纬度ddmm.mmmm,度分格式(前导位数不足则补0)
字段 4:纬度N(北纬)或S(南纬)
字段 5:经度dddmm.mmmm,度分格式(前导位数不足则补0)
字段 6:经度E(东经)或W(西经)
字段 7:速度,节,Knots(一节也是1.852千米/小时)
字段 8:方位角,度(二维方向指向,相当于二维罗盘)
字段 9:UTC日期,DDMMYY格式
字段10:磁偏角,(000 - 180)度(前导位数不足则补0)
字段11:磁偏角方向,E=东,W=西
字段12:模式,A=自动,D=差分,E=估测,N=数据无效(3.0协议内容)
字段13:校验值
(5)OLED接口电路
OLED是点阵显示器,可以显示各种文字信息和图像信息。 现在采用的OLED模块的显示分辨率为128×64, 可以给出简化后的地图信息,用于提示活动参与者下一步行动的方向。
OLED通过I2C总线连接到MM32F3277的I2C总线接口,便可以通过软件完成对OLED屏内每一个像素状态控制。

▲ 图2.1.19 . OLED通过I2C总线连接到MM32F3277的I2C总线
下图给出了OLED内部数据与屏幕像素之间的对应的关系,因此整屏OLED像素信息可以由1024字节进行编码。通过软件编程,可以把显示的文字信息和地图信息都转换成像素的点阵信息,通过I2C总线更新到OLED屏幕,完成信息的输出。

▲ 图2.1.20 . OLED 像素对于1024字节信息
下图给出了实验中在OLED上显示的图像线条测试结果。

▲ 图2.1.21 . OLED显示图像测试结果
2.1.3 电子胸牌嵌入式软件设计
注意:这部分内容可以根据论文篇幅以及整体安排进行补充。
(1)软件功能框图
(根据需要绘制一个整体软件功能框图,并进行功能叙述。)
(2)MicroPython编程
(根据需要对编程平台:MicroPython进行简单介绍。)
2.1.4 硬件设计小结
本节中给出了电子胸牌电子硬件设计方案。 通过对功能需求分析,确定了电路的性能指标。 然后基于ARM单片机MM32F3277进行了电路设计。 为了满足地图信息存储, 核心电路中外扩有SD卡接口电路。利用单片机的UART, I2C总线分别链接GPS模块和OLED显示模块。 LED,蜂鸣器则直接由单片机IO驱动。
电源管理模块将电池电压转换成5V,3.3V供单片机和GPS工作。利用了电源芯片的使能特性,结合单片机的IO口控制,实现了电路自动关机。
电路中iButton芯片是单独固定在胸卡上, 它可以由信息读取信息,也就是利用前面“信息柱交互方案”的方案一实现打卡记录。 电子胸卡则是通过软件,读取GPS位置信息,通过位置判断来确定用户是否完成打卡柱地点到达,进而通过LED显示活动进程。
※ 总 结 ※
本文给出了电子胸牌中的电路设计草案,用于指导毕业设计论文书写。其中所有工作也授权于毕业论文作者使用。
■ 相关文献链接:
- 纽扣电池
- 测试双频GNSS定位导航模块
- 单片机核心电路原理图
- PW5410A,PW5100
- PW5410A
- PW5100-33
● 相关图表链接:
- 图1.1 电子胸牌功能要求
- 图1.1.2 电子胸牌外观
- 图1.2.1 内容所处在毕业论文的章节
- 图2.1.1 电路尺寸范围示意图
- 图2.1.2 两种电池及其电池座(仓)
左:3V锂电池;右:1.5V七号电池 - 图2.1.3 128×64 OLED液晶显示器
左:七线接口OLED;右:四线接口OLED - 图2.1.4 LED,压电陶瓷蜂鸣器以及微型按钮
- 图2.1.5 . GPS模块
- 图2.1.6 . GPS模块的主要特性
- 图2.1.5 iButton读取插座以及iButton芯片
- 图2.1.6 电子胸牌电路系统框图
- 图2.1.7 . SD卡管脚定义
- 图2.1.8 . MM32F3277 的SD卡端口功能
- 图2.1.8 . 基于MM32F3277单片机核心电路原理图
- 图2.1.9 . 用于电路测试的PCB版图设计
- 图2.1.10 . 焊接之后形成的核心单片机电路
- 图2.1.12 . 在面包板上搭建的测试电路
- 图2.1.7 5V稳压输出电路
- 图2.1.8 PW5100典型工作电路
- 图2.1.9 电源上电与自动关机电路设计
- 图2.1.18 . GPS 控制命令表格
- 图2.1.19 . OLED通过I2C总线连接到MM32F3277的I2C总线
- 图2.1.20 . OLED 像素对于1024字节信息
- 图2.1.21 . OLED显示图像测试结果
最后
以上就是感动日记本最近收集整理的关于电子胸牌电路设计 §01 设计要求 §02 硬件设计 ※ 总 结 ※ 的全部内容,更多相关电子胸牌电路设计 内容请搜索靠谱客的其他文章。
发表评论 取消回复