压控振荡器如何工作,其频率如何自动调节?本期通过仿真分享一下。
ST和安森美给出了两种思路的VCO,本期以L6599A VCO为例,介绍其建模、参数计算及如何应用到LLC闭环仿真中,后面再讨论NCP1397。
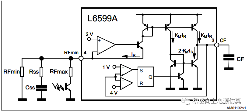
L6599 VCO框图:

工作原理:
当反馈脚(4脚)电压变化→RFmin和RFmax的电流变化→经过镜像电流源使得给时间电容CF的充电电流变化→控制频率随反馈电压变化。
行为建模:

恒流源以恒定电流给C1充电和放电,使得VC1的电压波形为等腰三角形,上升下降时分别开上管和下管。当VFB电压为0时,流过F1,F2的电流最大,即给C1充电的电流最大,为V1/(R1//R2),此时频率最大;当VFB电压等于V1时,电流为V1/R2,电流最小即频率最低,其中F1、F2为电流控制的电流源。
L6599A滞回电压为3V(0.9-3.9V,电压摆幅影响调频和交流小信号,阈值不影响),当VC1为0.9时,OUTA为低,OUTB为高,即下管开,上管关,当VC1为3.9时OUTA为高,OUTB为低(PSIM中没有滞回比较器需要加RS触发器做滞回)。电容电压与驱动波形如下:

外围电路参数计算:
计算以电容的充电公式为基础:

因为恒电流且CCCS倍数为1,所以:

为了参数设置更灵活,将上式代入simplis F11窗口,可省去很多计算步骤:

电路与计算验证:
在F11窗口加入参数查询,可直接查到仿真器计算结果:


仿真器计算结果与MATHCAD计算结果一致,说明仿真与计算正确。
将VFB脚分别接到V1或地也可以直接查看波形最大最小频率是否正确,如下:


死区时间设置:驱动发波正常后需要再加入死区时间,死区时间可以加在自带的驱动模块上升沿里:

也可以用延时加与门组成:


VCO验证完后加入反馈网络就可以用于LLC闭环仿真了:

先用开环扫出功率级波特图,然后再通过开环波特图计算出环路补偿参数,这样完整的LLC仿真就完成了:



Simplis自带VCO,还配有很多仿真例程,但通过建模可以加深对VCO工作原理的理解。

更多仿真知识请关注公众号
最后
以上就是还单身飞鸟最近收集整理的关于LLC闭环仿真之L6599 VCO建模与工作原理分析的全部内容,更多相关LLC闭环仿真之L6599内容请搜索靠谱客的其他文章。
发表评论 取消回复