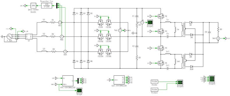
充电桩应用,维也纳(VIENNA)整流器级联LLC拓扑plecs/simulink仿真
id=646853891010&





最后
以上就是踏实招牌最近收集整理的关于充电桩应用,维也纳(VIENNA)整流器级联LLC拓扑plecs/simulink仿真的全部内容,更多相关充电桩应用内容请搜索靠谱客的其他文章。
本图文内容来源于网友提供,作为学习参考使用,或来自网络收集整理,版权属于原作者所有。
充电桩应用,维也纳(VIENNA)整流器级联LLC拓扑plecs/simulink仿真
id=646853891010&





以上就是踏实招牌最近收集整理的关于充电桩应用,维也纳(VIENNA)整流器级联LLC拓扑plecs/simulink仿真的全部内容,更多相关充电桩应用内容请搜索靠谱客的其他文章。
发表评论 取消回复