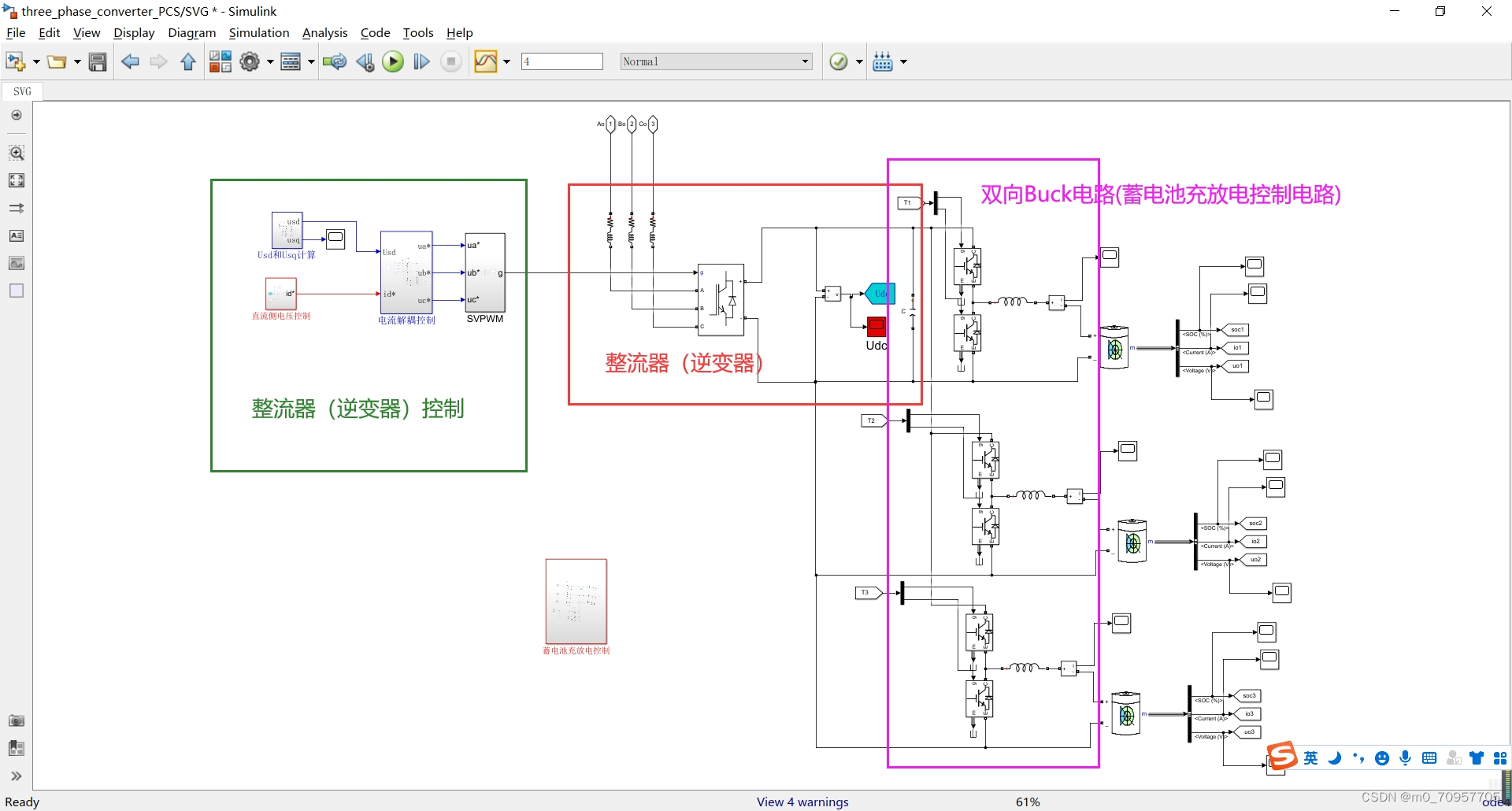
储能逆变器,储能系统,soc均衡控制,soc均衡,蓄电池充放电控制,电动汽车充电桩控制,充电桩模拟




YID:69200
645107242171


最后
以上就是稳重纸鹤最近收集整理的关于储能逆变器,储能系统,soc均衡控制,soc均衡的全部内容,更多相关储能逆变器内容请搜索靠谱客的其他文章。
本图文内容来源于网友提供,作为学习参考使用,或来自网络收集整理,版权属于原作者所有。
储能逆变器,储能系统,soc均衡控制,soc均衡,蓄电池充放电控制,电动汽车充电桩控制,充电桩模拟




YID:69200
645107242171


以上就是稳重纸鹤最近收集整理的关于储能逆变器,储能系统,soc均衡控制,soc均衡的全部内容,更多相关储能逆变器内容请搜索靠谱客的其他文章。
发表评论 取消回复