Matlab 对 LTI 系统的频域分析
- 一、系统函数的幅频特性和相频特性
- 1. 题目
- 2. 结果
- 3. 代码
信号与系统的频谱分析就是将信号与系统的时域表征经过傅里叶变换转换到频域表征,通过幅度频谱和相位频谱,可以获得信号与系统在频域的分布特性。
一、系统函数的幅频特性和相频特性
对于有理分式,MATLAB 提供 freqs 函数处理方法。其调用格式为:
H=freqs(b,a,w)
式中,b 为分子多项式的系数,a 分母多项式的系数,w 为需计算的频率特性函数的取样点数。
1. 题目

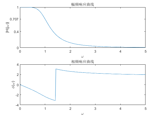
2. 结果

3. 代码
w = linspace(0,5,200);
b = [1];
a = [1 2 2 1];
H = freqs(b,a,w);
subplot(2,1,1);
plot(w,abs(H));
set(gca,'xtick',[0 1 2 3 4 5]);
set(gca,'ytick',[0 0.4 0.707 1]);
xlabel('omega');
ylabel('|H(jomega)|');
title('幅频响应曲线')
subplot(2,1,2);
plot(w,angle(H));
set(gca,'xtick',[0 1 2 3 4 5]);
xlabel('omega');
ylabel('phi(omega)')
title('相频响应曲线')
最后
以上就是眼睛大火最近收集整理的关于Matlab 求 LTI 系统的系统函数的幅频特性和相频特性一、系统函数的幅频特性和相频特性的全部内容,更多相关Matlab内容请搜索靠谱客的其他文章。
本图文内容来源于网友提供,作为学习参考使用,或来自网络收集整理,版权属于原作者所有。
发表评论 取消回复