一、理论基础
根据工作状态的不同,功率放大器可分为线性功率放大器和开关型功率放大器,线性功率放大器包含:A、B、C、AB类放大器,开关型功率放大器包含:D、E、F类放大器。为获得较好的线性度和高增益,因此射频PA一般使用线性功率放大器。

功率放大器的电路可以由以下几个部分组成:晶体管、偏置及稳定电路、输入输出匹配电路。

1. A类功放
A类功放输出级中两个(或两组)晶体管永远处于导电状态,也就是说不管有无讯号输入它们都保持传导电流,并使这两个电流等于交流电的峰值,这时交流在最大讯号情况下流入负载。A类功放的工作方式具有最佳的线性,每个输出晶体管均放大讯号全波,完全不存在交越失真(Switching Distortion),即使不施用负反馈,它的开环路失真仍十分低,因此被称为是声音最理想的放大线路设计。但这种设计有利有弊,A类功放放最大的缺点是效率低,因为无讯号时仍有满电流流入,电能全部转为高热量。

2.B类功放
B类功放放大的工作方式是当无讯号输入时,输出晶体管不导电,所以不消耗功率。当有讯号时,每对输出管各放大一半波形,彼此一开一关轮流工作完成一个全波放大,在两个输出晶体管轮换工作时便发生交越失真,因此形成非线性。
B类放大器的偏置电压设置在截止点。

3.AB类功放
AB类功放通常有两个偏压,在无讯号时也有少量电流通过输出晶体管。它在讯号小时用A类工作模式,获得最佳线性,当讯号提高到某一电平时自动转为B类工作模式以获得较高的效率。
AB类放大器的效率和线性度在A类和B类放大器之间,其最大的特点是导通角的范围为180°~360°,相应的设计目标就是实现他在一个周期的50%和100%之间的某段时间内导通的工作方式,对于单MOS管来说,就是使他的漏极有电流通过的时间多于半个周期。 通过将晶体管偏置到略高于其截止点但远低于A类放大器的中心Q点,我们可以创建一个AB类放大器电路。那么AB类放大器的基本目的是保持基本的B类配置,同时通过将每个开关晶体管偏置到略高于阈值来改善其线性度。
AB类放大器的偏置电路有电压偏置、电阻偏置、可调节放大器偏置、二极管偏置,下面以电压偏置电路为例进行讲解:
如图所示,这里通过使用适当的固定偏置电压来实现晶体管的偏置。当输入信号变为正值时, TR1 基极电压增加,产生相似量的正输出,从而增加流过 TR1 的集电极电流向负载R L提供电流 。然而,由于两个碱基之间的电压是固定且恒定的,所以 TR1 的传导的电流增加都将导致 TR2 的传导电流相反的减少。结果,晶体管 TR2 最终关闭,留下正向偏置晶体管, TR1 ,为负载提供所有电流增益。同样,对于输入电压的负半部分,发生相反的情况。也就是说,当输入信号变得更负时, TR2 导通负载电流而 TR1 关闭。
然后我们可以看到输入时电压 VIN 为零,两个晶体管由于其电压偏置而略微导通,但随着输入电压变得更正或负,两个晶体管中的一个传导更多要么下沉来获取负载电流。由于两个晶体管之间的切换几乎立即发生并且是平滑的,因此大大降低了影响B类配置的交叉失真。然而,当两个晶体管切换时,不正确的偏置会导致尖锐的交越失真尖峰。

各类功放静态工作点选择:

二、性能参数
1.增益
增益是每个放大器最重要的指标。它表示放大器对输入信号的放大能力,以dB为单位。放大器的增益随频率而变化,频率高,放大器的损耗也就高(增益在整个频率范围内不是线性的)。
2.增益平坦度
如果放大器在工作频带内,增益的波动很大,这就意味着对与同一个输入信号,有些增益高,有些增益低,会造成输出信号在幅度上的失真。输出信号与输入信号在幅度上的失真称为AM-AM失真。为了描述放大器增益变化的剧烈程度,就引入了增益平坦度这一指标。增益平坦度是指在一定的条件下,整个工作频带内放大器的增益变化范围
3.三阶截点
信号的三阶分量将在信号的放大过程中产生。放大器增益在达到饱和点后开始下降,如果输入功率持续增加,则基频信号功率和三阶信号功率将在特定点相交,该点称为三阶截点。通过计算该值,可以在设计时确定放大器的非线性行为。在选择射频器件时,三阶交调指标的绝对值越大越好。其值越大,说明交调产物相对主信号来说越小,对系统的干扰影响越小。
4.线性度与1dB压缩点
当输出功率越大,放大器的效率就越高,但是放大器的输出功率越大时,会造成放大器线性度的恶化,产生非线性失真。当放大器工作在小信号状态时,可以视其为线性的,忽略非线性效应,得到器件的小信号模型和S参数。但是,当射频功率放大器工作在大信号状态时,不可避免的会出现非线性失真。描述功率放大器的线性度的主要参数为1dB功率压缩点P1dB,当放大器的输入功率比较低时,功率增益为常数,放大器工作在线性区。当输入功率增加时,输出功率也随输入功率线性增加。但是当输入功率增大到一定程度时,受到晶体管非线性特性的影响,放大器的输出功率不再随输入线性增加,增益压缩。若继续增加输入功率,晶体管已工作在饱和区,其输出功率几乎维持不变,1dB功率压缩点PidB指的是输出增益比线性增益小1dB时的输出功率。PidB与输入信号的大小无关,是晶体管的自身属性。

5.效率
在射频功率放大器设计中,有多少直流功率被转化为射频功率输出,是需要考虑的一个重要问题。描述此现象的指标为功率放大器的效率,以下为功率放大器常用的效率的定义:


在以上两个定义当中,一般功率附加效率的数值最小,但是功率附加效率既考虑了输出功率和直流功率的关系,又考虑到了的功率增益的影响,这样就避免出现一个没有功率增益的放大器,效率却非常高的情况出现。所以,采用功率附加效率来描述放大器是比较合理的。
三、实例演示
因为AB类放大器在射频功率放大器设计中,既兼顾到了效率,又考虑到了线性度的问题,属于各个性能都比较平均的放大器,所以传统的射频功率放大器通常都偏置在AB类状态下。本实例通过安捷伦公司的ADS 2020,设计仿真了一款应用于460M无线通信系统的AB类功率放大器。
1.设计指标
- 偏置类型: AB类
- 输出功率: 2W (33 dBm)
- 中心频率: 460MHz
- 增益:G > 26 dB
- PAE: >50%
- 电源电压: +12V
2.晶体管选择
因本实例芯片级输出功率范围是:-20dBm ~ +7dBm,选择NXP的BFU590G和ST的PD55003两个射频功率管,根据数据手册,BFU590G最大输出功率:20 dBm,在IC = 50 mA,VCE =8V 时的增益有19.5dB,三阶交调点为33dBm。PD55003最大输出功率:3W,在VDD = 12.5 V, IDQ = 50 mA时的增益有17 dB,两管增益相加有36.5dB,满足增益需求,我们以BFU590G作为驱动级,PD55003作为输出级。
3.晶体管模型
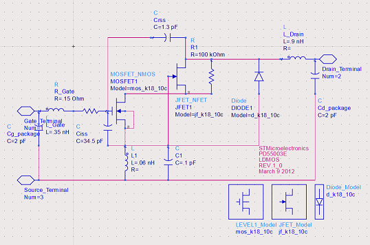
为了使用计算机进行模拟仿真设计,就要需要晶体管的模型被计算机所识别。通常所使用的仿真软件一般都至于有普遍性,所以并不会有很多晶体管的模型,使用的晶体管模型一般都可以在官网找到。而每个晶体管由于工艺、类型以及材料的不同,其函数模型复杂,所以也不可能对每个晶体管都建立专一的模型,这就需要使用者首先要根据所选晶体管的性能,通过电容电阻二极管等具有简单函数模型的元器件来建立等价的晶体管仿真模型,模拟晶体管的特性。如图所示,为PD55003晶体管的等效模型。

3.PD55003 仿真
1.直流仿真
直流仿真的目的是找到合适的静态工作点,设置静态工作点的目的就是要保证在被放大的交流信号加入电路时,不论是正半周还是负半周都能满足发射结正向偏置,集电结反向偏置的三极管放大状态。若静态工作点设置的不合适,在对交流信号放大时就可能会出现饱和失真(静态工作点偏高)或截止失真(静态工作点偏低)。
调出直流仿真模板,这里的DisplayTemplate控件的作用是插入一个仿真显示模板,如果不加入此控件,仿真出来的结果需要自己手动调出或者输入公式调出,而加入此控件仿真后可自动显示仿真结果。将晶体管模板连接好线路,设置VGS的电压仿真范围为1.5V ~ 3.6V,扫频为30个点,VDS电压仿真范围为0V ~ 30V,扫频为100个点,如下图所示:

仿真结果如下:

可以看到在放大区,IDS只随VGS的增大而增大,当VGS=3.3V,IDS=68mA,与数据手册给出的数据对比相差不大,说明仿真是准确有效的,因此我们静态工作取VGS=3.3V,VDS=12V。
2.稳定性分析
在任何功率放大器的设计中,电路的稳定性是非常重要的。如果功率放大器不稳定,便不能发挥其正常功能而变成了振荡器,甚至有可能会烧毁电路。通常使用改善稳定性的措施都是通过一定的衰减或反馈使增益不会振荡增大,即牺牲增益来改善稳定性,在输入或输出端口串联或并联电阻,对于低噪声放大器,通常在输出端加入阻性负载,而对于功率放大器,电阻一般设置在输入端。(因为电阻会产生噪声,消耗掉功率)
绘制电路图如下:

“DC_Block”的作用是起到隔直流的作用,“DC-Feed”类似射频扼流圈,经常应用在电源滤波电路中,对高频RF(射频)信号呈高阻,从而抑制高频信号进入系统,与磁珠的功能有点类似。“StabFact”控件返回的是稳定性因子。可以看到在电路输入端串联了一个电阻和电容,电容的作用是减小串联电阻所带来功率损耗。
仿真结果如图所示:

可以看到在460MHz的时候稳定因子大于1,这代表晶体管处于稳定状态,如果稳定因子小于1,则晶体管可能会发生振荡。
3.负载牵引
我们知道,功率放大器不同于小信号放大器,输出与输入总是成线性关系,因为功率放大器的功放管工作趋近于饱和区,其s参数会随着输入功率的变化而变化。一般情况下,我们只需要满足输出与输入的共轭匹配,即可满足最大功率输出的条件。但是,由于输入功率改变带来的s参数改变,简单的共轭匹配不能满足所有的输入功率点。因此,我们需要在所有的输入功率下进行仿真,得出在所有输入功率下,满足最大输出功率的条件。
在不同的负载阻抗下,功率放大器的输出功率和效率都不同,满足最大输出功率条件所对应的负载阻抗就称为最优负载阻抗,用z_opt表示。在实际情况中,不一定最大功率输出就是我们所需要的结果,因为输出最大功率带来的代价就是效率的降低,因此我们经常要对输出功率和放大效率进行一个折中,所以,我们选择的最优负载阻抗往往也不是输出功率最大的阻抗点,而是我们选择的一个功率效率折中阻抗点。LoadPull (负载牵引)技术就是通过仿真,来得到在一定输入功率下,不同的负载阻抗与输出功率和效率之间的关系。顾名思义,它是通过改变负载阻抗从而计算输出功率和效率,最终得到z_opt的技术。LoadPull的实现需要一个|分复杂且庞大的系统,但是ADS为我们集成好了LoadPull模板,我们只需要填写对应的输入功率,连接好电路,设置好偏置等条件之后,直接进行电路仿真,即可得到Loadpull结果。
通常厂家在Datasheet中,会按照最大功率输出设计提供合适的负载阻抗和源阻抗值,但是其数据含量有限,使用局限还是比较大,所以设计中必须自己测量最佳阻抗。
调出ADS的 LoadPull 模板,加上稳定性电路,替换成自己的晶体管后,根据驱动级提供的输出功率范围,填上合适的输入功率参数,Pavs是输入功率,RFfreq是工作频率,Vhigh是Vds的值,Vlow是Vgs的值。这里输入功率我们填17dBm,频率为460MHz,Vhight=12V,Vlow=3.3V。s11_rho对应的是扫描圆半径,s11_center对应的是圆心,pts对应的是采样点,z0对应的是特性阻抗。扫描圆中心点和半径需要根据自己的仿真结果进行合适的调整,采样点的设置得越多,得到的结果就越精确,但是仿真所耗费的资源就会越大,甚至会出现不收敛的情况,我们通常设置为200即可。
电路图如下所示:

仿真结果如下所示:

可以看到,等效率圆和等功率圆显示完整,均为封闭圆,意味着收敛(红色对应效率圆,蓝色对应功率圆),同时拖动m3,我们可以看到效率和功率的最大值以及对应的阻抗点。这里显示仿真出来的最大功率为32.92dBm,与我们所需要的33dBm相近,可以接受,我们记下此时的阻抗点为3.99+j6.79。
4.输出阻抗匹配
如果频率在GHz以上,为了避免LC元件所产生的的寄生效应,以及从成本考虑,一般选取串联阶跃阻抗的微带线进行匹配,同时为了抑制载波,在设计输出匹配时使用低通形式。因为我们这里的频率是460MHz,所以不考虑LC元件的寄生效应,采用分立元件进行匹配。
当激励源内阻抗和负载阻抗含有电抗成份时,为使负载得到最大功率,负载阻抗与内阻必须满足共扼关系,即电阻成份相等,电抗成份绝对值相等而符号相反。这种匹配条件称为共扼匹配。共轭匹配在信号源给定的情况下,输出功率取决于负载电阻与信号源内阻之比K,当两者相等,即K=1时,输出功率最大。阻抗匹配的概念可以推广到交流电路,当负载阻抗与信号源阻抗共轭时,能够实现功率的最大传输,如果负载阻抗不满足共轭匹配的条件,就要在负载和信号源之间加一个阻抗变换网络,将负载阻抗变换为信号源阻抗的共轭,实现阻抗匹配。
输出阻抗匹配电路图如下:


5.源端牵引
源端牵引与负载牵引做法类似,只不过是需要把负载牵引得出的输出匹配电路代入到源端牵引电路中。
电路图如下所示:

仿真结果如下所示:

可见输出功率达到33dBm,满足我们的要求。
6.输入阻抗匹配
输入阻抗匹配和输出阻抗匹配做法一样,匹配电路如下所示:


7.谐波平衡仿真测试
在ADS软件中,分析非线性电路的最主要方法是使用谐波平衡仿真控制模块,谐波平衡仿真用于仿真非线性电路中的增益压缩、噪声、谐波失真、效率和互调产物等,普遍适用于放大器、混频器、振荡器等非线性电路。对于射频功率放大器来说,采用谐波平衡法仿真的目的就是进行大信号的非线性模拟,进而得到放大器的输出1dB功率压缩点,交调分量分析等与放大器非线性相关的性能参数。
插入谐波平衡仿真模板,“MeasEqn”是公式编辑器,在里面我们可以输入所需要的的计算公式,现在模板里已经存在计算功率和PAE的公式;在“VAR”里设置漏级电压12V,栅极电压3.3V,工作频率460MHz;在“HarmonicBalance”控件里自定义设置扫描功率为16~17dBm,步进为1dBm,当我们自定义设置扫描功率后,“SweepPlan”控件默认的扫描计划将不起作用,ADS将会以我们设置的步进扫描功率进行仿真。如下图所示:

电路图如下所示

仿真结果如下图所示:

可以看到在输入功率为16 ~17dBm的情况下,期望输出功率最低可以达到33.5dBm,增益为17.5dB,PAE为58.3%,直流消耗为3.77W,电流和热耗散功率、二三四五阶交调点都可以清楚的看到。
BFU590G晶体管的仿真与此仿真类似,当两个晶体管的仿真完成后,得到BFU590G的最佳输出阻抗和PD55003的最佳输入阻抗,我们将它们进行共轭匹配,从而将两个晶体管级联在一起,至此,PA级联仿真完成,接下来的工作是打板回来调试。
最后
以上就是秀丽小蘑菇最近收集整理的关于功率放大器ADS仿真实例一、理论基础二、性能参数三、实例演示的全部内容,更多相关功率放大器ADS仿真实例一、理论基础二、性能参数三、实例演示内容请搜索靠谱客的其他文章。
发表评论 取消回复