我是靠谱客的博主 大力口红,这篇文章主要介绍[Android O] [RK3399] -- 调试 Audio 模块(ALC5651)前言一、硬件原理图二、Audio 相关概念三、具体实现四、驱动失败,现在分享给大家,希望可以做个参考。

前言

        本文介绍如何添加 Audio 模块到我们的系统中。在实际的项目中,我们使用的 Audio 模块是 ALC5651。

一、硬件原理图

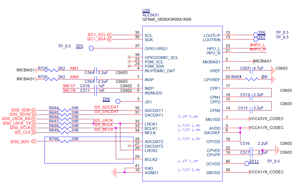
        ALC5651 的硬件原理图如下:

        ALC5651 的接口解析:

  • #HPO_L/#HPO_R:耳机孔的左右声道;
  • MIC1P/MIC1N:mic 输入;
  • I2C:音频控制接口;
  • I2S:总共有5根线(这里不是指 i2s 标准接口):两根音频数据线(输入/输出)、三根时钟线

        其中:

        I2S_LRCK 是指示当前数据线传输的是左声道还是右声道;

        I2S_BCLK 是协调数据线上的数据传输(一个时钟周期,主控、音频编解码芯片从音频线上获取一个 Bit 音频数据);

        I2S_MCLK 是主控供给音频编解码芯片保持正常工作用的时钟;

一般来说,调试音频需要注意几个参数:采样率、采样位数、采样通道。

二、Audio 相关概念

  • CPU DAI:主控端的 Audio Data Interface,比如 I2S,Spdif,Pdm,Tdm;
  • CODEC DAI:即 Codec;
  • DAI_LINK:绑定 Cpu_Dai 和 Codec_Dai 为一个声卡,等同于 Machine Driver;
  • DMAENGINE:用于 CPU 和 I2S/Spdif 等 Dai 之间的 DMA 传输引擎,实际上通过 DMA 来进行数据的搬运。
  • DAPM:动态音频电源管理,用于动态管理 Codec 等的电源管理,根据通路的开启配置开关,以达到保证功能的前提下功耗尽量小。
  • JACK:耳机的接口检测,大部分使用 Codec 自身的检测机制,小部分使用 IO 来进行模拟。

        代码结构目录如下表:

         一个声卡包含 cpu_dai,codec_dai,以及 dai_link,分别对应 :

  • cpu dai driver:比如 I2S driver,spdif driver;
  • codec driver:比如 rt5640 codec driver;
  • dai_link driver:也就是 machine driver,比如 sound/soc/rockchip/rockchip_rt5640.c。

        4.4 的内核支持两种方式来创建声卡,一种是通用的 simple-card frmakework,一种是传统的编写自定义的 machine driver 来创建。

         有两种方法构建声卡,不管哪一种我们都需要符合 asoc 框架:

         Simple card 即简单通用的 machine driver,如果 simple-card 框架足够满足需求,建议优先使用 simple card 框架,简单,方便,且易用。

三、具体实现

3.1、设备树配置

rt5651-sound {			//machine 匹配层的驱动节点。
	status = "okay";	//默认打开
	compatible = "simple-audio-card";	//simple-card framework框架
	simple-audio-card,format = "i2s";
	simple-audio-card,name = "realtek,rt5651-codec";
	simple-audio-card,mclk-fs = <256>;	//主控供给编解码芯片用的时钟
	simple-audio-card,widgets =		//指定相关组件
		"Microphone", "Mic Jack",	//mic
		"Headphone", "Headphone Jack";	//耳机
		simple-audio-card,routing =	//音频路径,如mic输入、耳机输出走那些通路。
		"Mic Jack", "MICBIAS1",
		"IN1P", "Mic Jack",
		"Headphone Jack", "HPOL",
		"Headphone Jack", "HPOR";
	simple-audio-card,cpu {
		sound-dai = <&i2s0>;	//指定cpu接入音频编解码的dai(数字化接口)
	};
	simple-audio-card,codec {
		sound-dai = <&rt5651>;	//指定编解码音频接入cpu的dai(数字化接口)
	};
};
 
rt5651: rt5651@1a {
	#sound-dai-cells = <0>;
	compatible = "rockchip,rt5651";
	reg = <0x1a>;
	clocks = <&cru SCLK_I2S_8CH_OUT>;
	clock-names = "mclk";
	pinctrl-names = "default";
	pinctrl-0 = <&i2s_8ch_mclk>;
	spk-con-gpio = <&gpio0 11 GPIO_ACTIVE_HIGH>;
	hp-det-gpio = <&gpio4 28 GPIO_ACTIVE_LOW>;
};

3.2、内核配置

CONFIG_SND_SEQUENCER=y
CONFIG_SND_SEQ_DUMMY=y
CONFIG_SND_HRTIMER=y
CONFIG_SND_DYNAMIC_MINORS=y
CONFIG_SND_SOC=y
CONFIG_SND_SOC_ROCKCHIP=y
CONFIG_SND_SOC_ROCKCHIP_I2S=y
CONFIG_SND_SOC_RT5651=y		//对应于 rt5651.c
CONFIG_SND_SIMPLE_CARD=y		//对应于simple-card.c

3.3、编译并烧写内核

       确认声卡是否注册成功:

#cat /proc/asound/cards
 0 [realtekrt5651co]: realtek_rt5651- - realtek,rt5651-codec
                      realtek,rt5651-codec
#ls -l /dev/snd/
drwxr-xr-x    2 root     root            60 Jan 18 10:27 by-path
crw-rw----    1 root     audio     116,   2 Jan 18 10:27 controlC0
crw-rw----    1 root     audio     116,   4 Jan 18 10:27 pcmC0D0c
crw-rw----    1 root     audio     116,   3 Jan 18 10:27 pcmC0D0p
crw-rw----    1 root     audio     116,   1 Jan 18 10:27 seq
crw-rw----    1 root     audio     116,  33 Jan 18 10:27 timer

        通过命令行播放一个 wav 文件:

#aplay -l
**** List of PLAYBACK Hardware Devices ****
card 0: realtekrt5651co [realtek,rt5651-codec], device 0: ff880000.i2s-rt5651-aif1 rt5651-aif1-0 []
  Subdevices: 1/1
  Subdevice #0: subdevice #0
 
#aplay file.wav -Dplug:default
Playing WAVE 'file.wav' : Signed 16 bit Little Endian, Rate 16000 Hz, Mono

四、驱动失败

  1. 音频芯片对应的驱动是否参加编译;

  2. 音频芯片对应的设备树节点是否正确并状态为 okay,驱动的 probe 函数是否执行;
    建议在板端 /sys/firmware/devicetree/base/ 查找你的节点

  3. 驱动的控制信号 -- i2c 信号是否正确。


        本文参考以下文章:

  •         rk3399调试alc5651(audio模块)之操作方法

最后

以上就是大力口红最近收集整理的关于[Android O] [RK3399] -- 调试 Audio 模块(ALC5651)前言一、硬件原理图二、Audio 相关概念三、具体实现四、驱动失败的全部内容,更多相关[Android内容请搜索靠谱客的其他文章。

本图文内容来源于网友提供,作为学习参考使用,或来自网络收集整理,版权属于原作者所有。
点赞(242)

评论列表共有 0 条评论

立即
投稿
返回
顶部