1.4位全加器
代码:
module module_full_add(
input [3:0] iv_a,iv_b,
input is_cin,
output [3:0] owv_sum,
output ows_cout
);
assign {ows_cout,owv_sum} = iv_a+iv_b+is_cin;
endmodule
RTL:

Simulation:

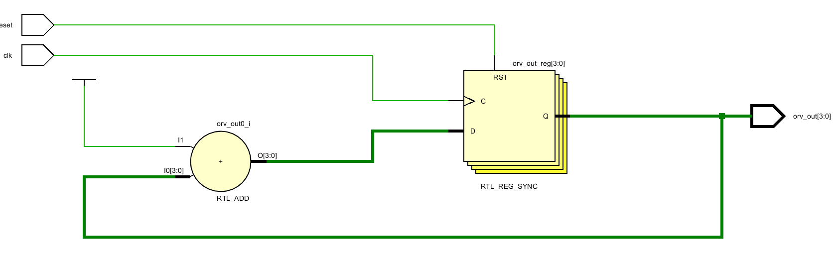
2.4位计数器
module module_full_add(
input reset,
input clk,
output [3:0] orv_out
);
reg [3:0] orv_out1;
always@(posedge clk)
begin
if(reset)
orv_out1 <= 4'b0;
else
orv_out1 <= orv_out1+1'b1;
end
assign orv_out=orv_out1;
endmodule
RTL:

仿真:

3.与或非
代码:
module module_full_add(A,B,C,D,F); //模块名为 AOI(端口列表 A,B,C,D,F)
input A,B,C,D; //模块的输入端口为 A,B,C,D
output F; //模块的输出端口为 F
wire A,B,C,D,F; //定义信号的数据类型
assign F= ~((A&B)|(C&D)); //逻辑功能描述
endmodule
RTL:

4.case四选一
代码:
module mux4_1(out,in0,in1,in2,in3,sel);
output out;
input in0,in1,in2,in3;
input[1:0] sel;
reg out;
always @(in0 or in1 or in2 or in3 or sel) //敏感信号列表
case(sel)
2'b00: out=in0;
2'b01: out=in1;
2'b10: out=in2;
2'b11: out=in3;
default: out=2'bx;
endcase
endmodule
RTL:

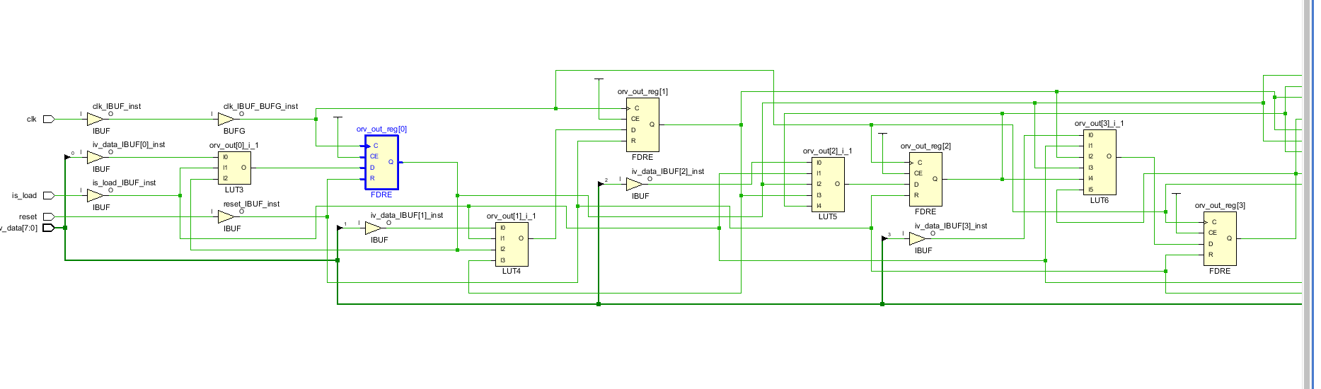
5.同步置数,同步清零。
coding:
module module_full_add(
input clk,
input reset,
input is_load,
input [7:0] iv_data,
output reg [7:0] orv_out
);
always@(posedge clk)
if(reset)
orv_out <= 8'b0;
else if(is_load)
orv_out <= iv_data;
else
orv_out <= orv_out +1'b1;
endmodule
RTL:

6.用fork-join并行块产生波形
coding
`timescale 10ns/1ns
module wave2;
reg wave;
parameter cycle=5;
initial
fork
wave=0;
#(cycle) wave=1;
#(2*cycle) wave=0;
#(3*cycle) wave=1;
#(4*cycle) wave=0;
#(5*cycle) wave=1;
#(6*cycle) $finish;
join
initial $monitor($time,,,"wave=%b",wave);
endmodule
simulation:

7.持续赋值方式定义的 2 选 1 多路选择器
coding:
module MUX21_1(out,a,b,sel);
input a,b,sel;
output out;
assign out=(sel==0)?a:b;
//持续赋值,如果 sel 为 0,则 out=a ;否则 out=b
endmodule
RTL:

7.阻塞赋值方式定义的 2 选 1 多路选择器
coding:
module MUX21_2(out,a,b,sel);
input a,b,sel;
output out;
reg out;
always@(a or b or sel)
begin
if(sel==0) out=a; //阻塞赋值
else out=b;
end
endmodule
RTL:

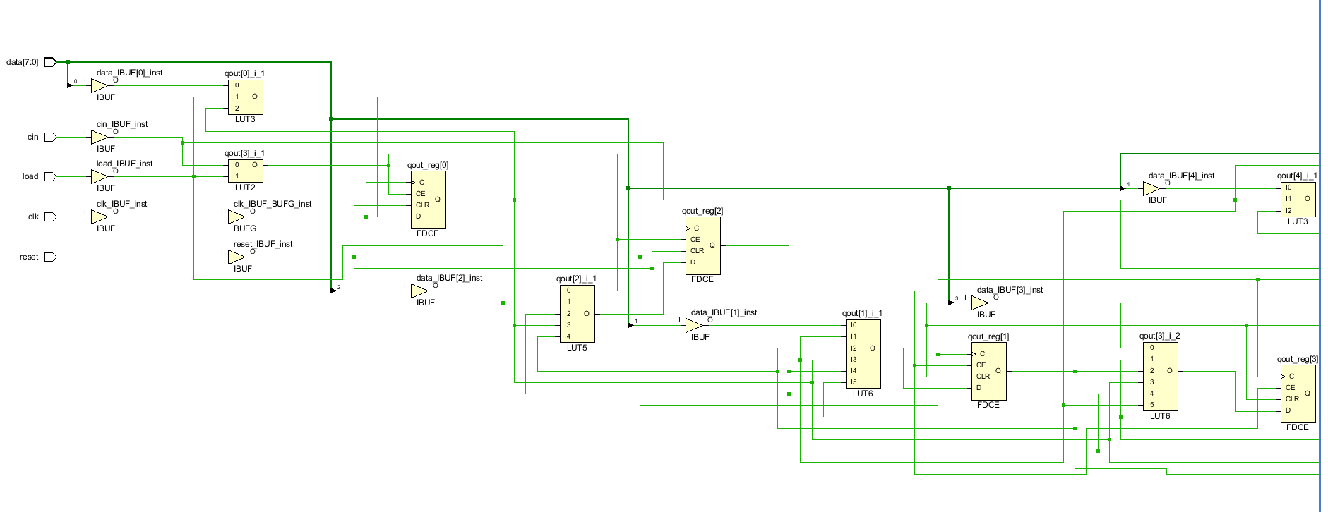
8.模为 60 的 BCD 码加法计数器
coding:
module count60(qout,cout,data,load,cin,reset,clk);
output reg[7:0] qout;
output cout;
input[7:0] data;
input load,cin,clk,reset;
always@(posedge clk or posedge reset)
if(!reset)
begin
// cout <=1'b0;
qout <= 8'b0;
end
else if(load)
qout <= data;
else if(cin)
begin
if(qout[3:0] == 9)
begin
qout[3:0] <= 0;
if(qout[7:4] == 5)
qout[7:4] <= 0;
else
qout[7:4] = qout[7:4] +1'b1;
end
else
qout[3:0] <= qout[3:0] +1'b1;
end
else
qout <=qout;
assign cout = ((qout == 8'h59)&cin) ? 1'b1: 1'b0;
endmodule
RTL:

simulation:
9.四输入译码器
coding:
module decode4_7(
input [3:0] decin,
output reg [6:0] decout
);
always@(decin)
begin
case(decin)
7'b0000:
decout <= 7'b111_1110;
7'b0001:
decout <= 7'b011_1110;
7'b0010:
decout <= 7'b101_1110;
7'b0011:
decout <= 7'b111_1110;
7'b0100:
decout <= 7'b111_1010;
7'b0101:
decout <= 7'b111_1100;
7'b0110:
decout <= 7'b011_1110;
7'b0011:
decout <= 7'b100_1110;
default:
decout <= decout;
endcase
end
endmodule
RTL:

10.四输入编码器
coding:
module decode4_1(
input a,b,c,d,
input [2:0] sel,
output reg dout
);
always@(sel)
begin
case(sel)
3'b000:
dout <= a;
3'b001:
dout <= b;
3'b010:
dout <= c;
3'b011:
dout <= d;
default:
dout <= dout;
endcase
end
endmodule
RTL:

11.7位表决器
coding:
module decode4_1(
input [6:0] data_in,
// input [2:0] sel,
output reg dout
);
reg [3:0] sum;
initial sum =0;
always@(data_in)
if(data_in[0] == 1)
sum = sum+1;
always@(data_in)
if(data_in[1] == 1)
sum = sum+1;
always@(data_in)
if(data_in[2] == 1)
sum = sum+1;
always@(data_in)
if(data_in[3] == 1)
sum = sum+1;
always@(data_in)
if(data_in[4] == 1)
sum = sum+1;
always@(data_in)
if(data_in[5] == 1)
sum = sum+1;
always@(data_in)
if(data_in[6] == 1)
sum = sum+1;
always@(data_in)
if(sum >3)
dout <= 1'b1;
else
dout <= 1'b0;
endmodule
RTL:

12.8位乘法器
13.任务举例
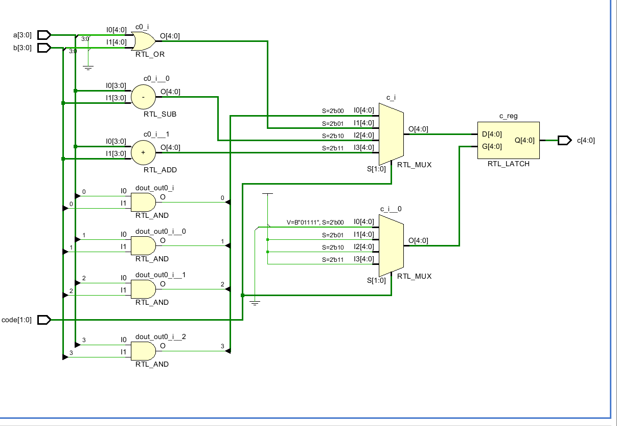
module alutask(code,a,b,c);
input[1:0] code;
input[3:0] a,b;
output[4:0] c;
reg[4:0] c;
task my_and; //任务定义,注意无端口列表
input[3:0] a,b; //a,b,out 名称的作用域范围为 task 任务内部
output[4:0] out;
integer i;
begin
for(i=3;i>=0;i=i-1)
out[i]=a[i]&b[i]; //按位与
end
endtask
always@(code or a or b)
begin
case(code)
2'b00: my_and(a,b,c);
/* 调用任务 my_and,需注意端口列表的顺序应与任务定义中的一致,这里的 a,b,c
分别对应任务定义中的 a,b,out */
2'b01: c=a|b; //或
2'b10: c=a-b; //相减
2'b11: c=a+b; //相加
endcase
end
endmodule
RTL:

最后
以上就是光亮马里奥最近收集整理的关于verilog150个经典例子仿真及电路图的全部内容,更多相关verilog150个经典例子仿真及电路图内容请搜索靠谱客的其他文章。
本图文内容来源于网友提供,作为学习参考使用,或来自网络收集整理,版权属于原作者所有。
发表评论 取消回复