1. 放大器需求
项目需求:需要用到 PGA可编程增益放大器,放大递归规律要为指数。
需求参数:输入信号为100KHz正弦波,程控增益倍数 Gain=1~256。于是带宽积GBP >= 30MHz,压摆率SR>=3.2V/us。
2. 起初不成熟方案
起初方案:起初是用分立芯片搭的,MCP41010数字电位器 + 反相放大器,效果一般。
优劣:使用起来比较麻烦。主要原因是 MCP41010只能单电源供电,运放可以用双电源供电。但由于 MCP41010单电源的原因,输入信号 <-0.7V的波形会有损失。几乎没有什么优势可言。
3. 后期最优方案
后期更优的方案:寻求专用集成芯片。
TI的PGA主要产品:
| 供电范围Vs | 电源方式 | 增益带宽积GBP | 压摆率SR | 增益倍率Gain | 通道数 | 内部放大器拓扑结构 | |
|---|---|---|---|---|---|---|---|
| PGA280 | 10~36V | 单/双电源 | 6MHz | 1V/us | 1/8~128 | 4通道 | 差分放大 |
| PGA281 | 10~36V | 单/双电源 | 6MHz | 1V/us | 1/8~128 | 1通道 | 差分放大 |
| PGA112 | 2.2~5.5V | 单电源 | 10MHz | 3V/us | 1~128 | 2通道 | 同相放大器 |
| PGA116 | 2.2~5.5V | 单电源 | 10MHz | 3V/us | 1~128 | 10通道 | 同相放大器 |
TI的PGA芯片看了一圈就很尴尬,要不不能双电源供电,要不带宽不够,要不压摆率不够。寻求其他产品。
ADI的PGA主要产品:
| 供电范围Vs | 电源方式 | 增益带宽积GBP | 压摆率SR | 增益倍率Gain | 放大器数量 | 内部放大器拓扑结构 | |
|---|---|---|---|---|---|---|---|
| LTC6910-2 | 2.7~10.5V | 单/双电源 | 11MHz | 12V/us | -1~-64 | 1运放 | 反相放大器 |
| LTC6911-2 | 2.7~10.5V | 单/双电源 | 11MHz | 16V/us | -1~-64 | 2运放 | 反相放大器 |
| LTC6912-2 | 2.7~10.5V | 单/双电源 | 30MHz | 20V/us | -1~-64 | 2运放 | 反相放大器 |
ADI的PGA产品参数都很硬,果断 ADI YES,选型使用了 LTC6912CGN-2。
由于LTC6912内部放大器拓扑为反相放大器,输入输出反相。于是我设计电路将 LTC6912 内部2个反相放大器串联使用,正好使输入输出变为同相。并且放大器串联可以让带宽积增大,增益范围也变大为0~4096,在我的需求环境中无带宽失真,爽歪歪。
从Bom商那里拿了几片,¥18/pcs。还能用得起,比起秃头搞电路来说很实在了。
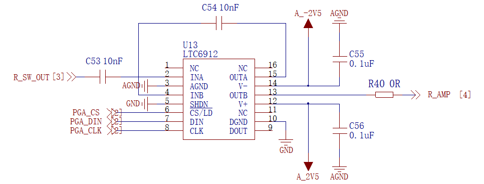
4. LTC6912电路

5. LTC6912-2 - SPI 写时序
(CLK上升沿数据有效。黄色 - CLK。蓝色 - Din。CS没接示波器,有CLK的时候CS要为低电平。)
图中SPI时序的串联总增益 = 32倍,以此为例:
channel-B:Gain = -1, 对应 SPI一个字节的高4位,编码为 0001。
channel-A:Gain = -32,对应 SPI一个字节的低4位,编码为 0110。
时序较为简单,三线SPI。每次设置增益需要发送1个字节(8Bits)。高四位为channel-B增益,低四位为channel-A增益。
注意:设置增益为0时,相当于关断输出。
6. 驱动代码
uint8_t OPx[50]={ 0x11, 0x12, 0x13, 0x14, 0x15, 0x16, 0x17,
0x21, 0x22, 0x23, 0x24, 0x25, 0x26, 0x27,
0x31, 0x32, 0x33, 0x34, 0x35, 0x36, 0x37,
0x41, 0x42, 0x43, 0x44, 0x45, 0x46, 0x47,
0x51, 0x52, 0x53, 0x54, 0x55, 0x56, 0x57,
0x61, 0x62, 0x63, 0x64, 0x65, 0x66, 0x67,
0x71, 0x72, 0x73, 0x74, 0x75, 0x76, 0x77,};
//分别对应系统放大:1,2,4,8,16,32,64,
// 2,4,8,16,32,64,128
// 4,8,16,32,64,128,256
// 8,16,32,64,128,256,512
// 16,32,64,128,256,512,1024
// 32,64,128,256,512,1024,2048
// 64,128,256,512,1024,2048,4096
//LTC6912-2 PGA增益设置
void LTC6912_SetGain(uint16_t xGain)
{
uint8_t gtemp=0;
switch(xGain)
{
case 1:
gtemp=0;
break;
case 2:
gtemp=1;
break;
case 4:
gtemp=2;
break;
case 8:
gtemp=3;
break;
case 16:
gtemp=4;
break;
case 32:
gtemp=5;
break;
case 64:
gtemp=6;
break;
case 128:
gtemp=13;
break;
case 256:
gtemp=20;
break;
case 512:
gtemp=27;
break;
case 1024:
gtemp=34;
break;
case 2048:
gtemp=41;
break;
case 4096:
gtemp=48;
break;
default:
break;
}
LTC6912_SPI_SendOneByte(OPx[gtemp]); //就是普通的SPI-WRITE,1个字节
}
7. 测试波形:
实际电路中 LTC6912-2 的供电为双电源 ±2.5V,输出电压轨约为 ±2V。
黄色CH1为输入信号,蓝色CH2为输出信号。
Gain = 1:

Gain = 4:

Gain = 16:

Gain = 64:

Gain = 64:

Gain = 4096:

Gain = 256:(输入输出依旧能保存很好的一致性)

测试仪器为泰克 TBS1202B示波器,电脑上位机截屏软件使用的是 OpenChoice。
官网下载方式太慢,附个人下载链接:https://download.csdn.net/download/Mark_md/12556223
最后
以上就是醉熏蛋挞最近收集整理的关于stm32驱动LTC6912程控放大器程序,PGA可编程增益放大器,可调增益运放电路的全部内容,更多相关stm32驱动LTC6912程控放大器程序内容请搜索靠谱客的其他文章。


发表评论 取消回复