Java流程控制05——循环结构(for循环、增强for循环)
词说:回首向来萧瑟处,归去,也无风雨也无晴。——苏轼《定风波》
★本篇笔记简介:1.for循环——>2.增强for循环
☆观前提示:本篇笔记内容记录for循环以及增强for循环…
----------------------->下一篇——break&continue。
目录
- Java流程控制05——循环结构(for循环、增强for循环)
- 1、for循环
- 1.1-for循环语法格式及说明
- 1.2-for循环实例练习演示
- 2、增强for循环
- 2.1-增强for循环语法格式及说明
- 2.2-增强for循环实例演示
1、for循环
虽然所有循环结构都可以用 while 或者 do…while来表示,但 for 循环的出现,可使一些循环结构变得更加简单明了。
ps: for循环执行的次数是在执行前就确定的。
实例助解:while循环和for循环
public static void main(String[] args) {
int a = 1; //初始化
while(a<=100){ //条件判断
System.out.println(a); //循环体
a+=2; //迭代
}
System.out.println("while循环结束!");
for(int i = 1;i<=100;i++){ //初始化//条件判断 //迭代
System.out.println(i); //循环体
}
System.out.println("while循环结束!");
}
输出演示,如图:

截图范围有限,具体的大家可以实际操作以下进行查看
可以发现,for循环在知道循环次数的情况下,简化了代码,提高了可读性。
1.1-for循环语法格式及说明
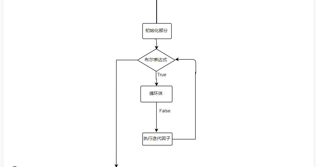
语法格式如下:
for(初始化; 布尔表达式; 更新) {
//代码语句
}
如图:

★关于 for 循环语法流程的几点解释说明:
- ① 最先执行初始化步骤。可以声明一种类型,可初始化多个循环控制变量,也可为空。
- ② 然后,判断布尔表达式的值。如果为 true,循环体被执行。如果为false,循环终止。
- ③ 执行一次循环后,更新循环控制变量(迭代因子控制循环变量的增减 例如:i++,i–)。
- ④ 再次判断布尔表达式。循环执行上面的过程。
1.2-for循环实例练习演示
①循环输出x(10-15)值
public class Test {
public static void main(String args[]) {
for(int x = 10; x < 16; x = x+1) {
System.out.println("x值: " + x );
}
}
}
输出演示,如图:

②计算0到100之间的奇数和偶数的和
public static void main(String[] args) {
int oddSum = 0; //用来存奇数和
int evenSum = 0; //用来存偶数和
for(int i=0;i<=100;i++){
if(i%2!=0){
oddSum += i;
}else{
evenSum += i;
}
}
System.out.println("奇数和:"+oddSum);
System.out.println("偶数和:"+evenSum);
}
输出演示,如图:

③打印99乘法表
public static void main(String[] args) {
for (int i = 1; i <10; i++) {
for (int j = 1; j <= i; j++) {
System.out.print(j + "*" + i + "=" + i * j + " ");
}
System.out.println();
}
}
输出演示,如图:

2、增强for循环
2.1-增强for循环语法格式及说明
Java5 引入了一种主要用于数组或集合的增强型 for 循环。
Java 增强 for 循环语法格式如下:
for(声明语句 : 表达式)
{
//代码句子
}
★关于增强 for 循环语法流程的几点解释说明:
- ① 声明语句:声明新的局部变量,该变量的类型必须和数组元素的类型匹配。
- ② 所声明的局部变量作用域限定在循环语句块,其值与此时数组元素的值相等。
- ③ 表达式:表达式是要访问的数组名,或返回值为数组的方法。
2.2-增强for循环实例演示
实例助解:用增强for循环遍历输出数组元素
public static void main(String[] args) {
int [] numbers = {10, 20, 30, 40, 50};
for(int x : numbers ){
System.out.print( x );
System.out.print(",");
}
System.out.print("n");
String [] names ={"Tom", "Jack", "Alice", "Shirley", "Mike"};
for( String name : names ) {
System.out.print( name );
System.out.print(",");
}
}
输出演示,如图:

作者:Code_流苏(一个喜欢古诗词和编程的Coder????)
★喜欢的话,还请多多点赞与关注! 感谢支持!
笔记更新随个人学习进度而进行,欢迎评论交流学习!
最后
以上就是清爽大神最近收集整理的关于Java流程控制05——循环结构(for、增强for循环)的全部内容,更多相关Java流程控制05——循环结构(for、增强for循环)内容请搜索靠谱客的其他文章。
本图文内容来源于网友提供,作为学习参考使用,或来自网络收集整理,版权属于原作者所有。
发表评论 取消回复