昨天我们学习了按键的基本操作,今天我们来学习一下数码管的工作原理,如果觉得我博客更新的太快,没有关系,大家可以回顾我往期的博客,利用课下时间到社团补习,如果我博客哪里有写的不好的地方,大家也不用想太多,评论告诉我,我及时修正,大家一起学习嘛。
我们言归正转,由于数码管在51单片机上算是较难的外设,我们此篇博客,主要讲数码管的原理。
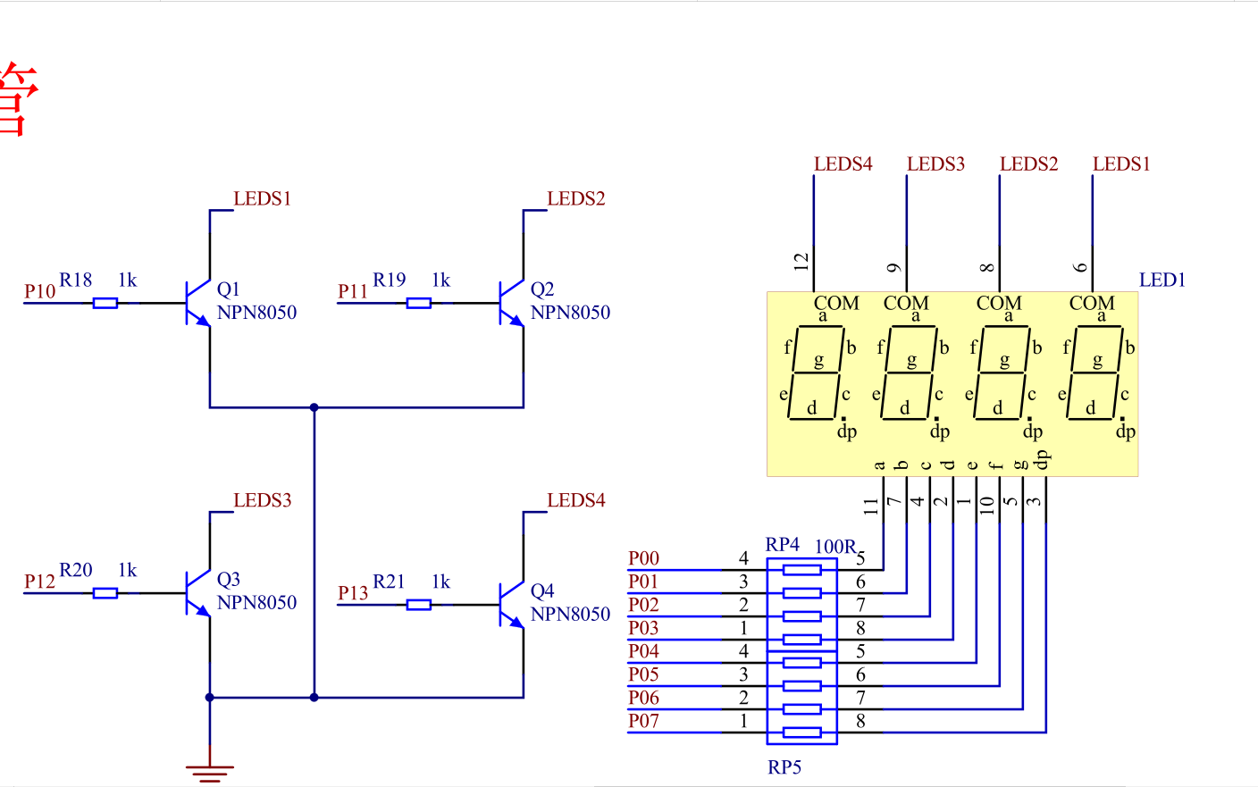
我们打开单片机原理图。

从原理图中我们可以得到的信息如下:
- 数码管是共阴极的,因为他们都有一个共同的 GND

- 单个数码管,是由类似八个小灯组成的即a,b,c,d,e,f,g,dp,我们要想让其显示数字,就可以将组成数字的”灯“亮就好,这个就是数码管的段选。

- 51单片机上有4个数码管,那我们应该怎么让那个数码管显示数字,它就显示数字呢,这是我们接着看原理图,
原理图上,共有四个引脚连接到了三级管,三极管的特性硬件课你们应该都学了,这里的作用相当于一个开关,而这四个开关控制这四个数码管,那个开,那个关,如果将第一个数码管的开关关上,你怎么点第一个数码管的八个小灯都是不亮的,其他的也是这样,我们想让第一个数码管显示数字的总前提就是,总开关必须开着,这是数码管的位选。
数码管的原理很重要,如果不清楚是很难点亮的!!!!要认真理解哦
最后,如果我写的文章真的帮了大家的一个小忙,请不要吝啬给点个赞,如果想同我一起学习进步的话,可以关注我一下,本人QQ:2992789432.
最后
以上就是顺利大米最近收集整理的关于51单片机学习笔记之数码管工作原理的全部内容,更多相关51单片机学习笔记之数码管工作原理内容请搜索靠谱客的其他文章。
本图文内容来源于网友提供,作为学习参考使用,或来自网络收集整理,版权属于原作者所有。
发表评论 取消回复