我是靠谱客的博主 怕孤单机器猫,这篇文章主要介绍第七十四篇:机器学习优化方法及超参数设置综述第七十四篇:机器学习优化方法及超参数设置综述第七十四篇:机器学习优化方法及超参数设置综述摘 要,现在分享给大家,希望可以做个参考。

第七十四篇:机器学习优化方法及超参数设置综述

版权声明:本文为博主原创文章,遵循 CC 4.0 BY-SA 版权协议,转载请附上原文出处链接和本声明。
本文链接: https://blog.csdn.net/liaojiacai/article/details/100069249

第七十四篇:机器学习优化方法及超参数设置综述

ps:很久没碰博客,长草了。。。应该坚持的。

摘 要

机器学习及其分支深度学习主要任务是模拟或者实现人类学习行为,这些学习方法近年来在目标分类、语音识别等各项任务中取得巨大突破。机器学的各种优化器极大了改善了学习模型的训练速度和泛化误差。优化方法和超参数作为观察训练模型的窗口,能够探索学习模型的结构和训练机制,是机器学习研究的重点之一。对机器学习的优化器与超参数理论研究进行了综述,回顾了超参数的一般搜索方法,对和优化器直接关联的批量大小、学习率超参数的设置方法进行了总结,对优化器和超参数需要进一步研究的问题进行了讨论。
关键词:机器学习;深度学习;梯度下降;优化器;超参数;学习率;批量大小;反向传播:

引言

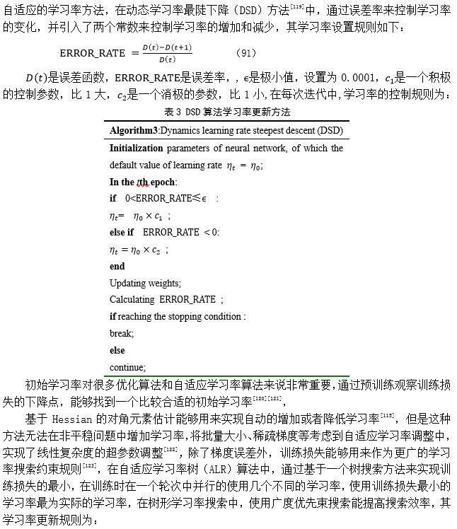
梯度下降法(GD)[1,2] 是解决无约束最优问题的一种方法,被广泛的使用在当前的机器学习[3,4]优化算法中。随着机器学习的发展,训练数据达到百万以上,如ImageNet[5],学习模型变得更深和更宽,训练时间长,收敛更慢,为了适应大数据和复杂模型的训练,解决这些训练问题,基于随机梯度下降扩展了各种优化器,并引入了更多的超参数,优化器的选择和超参数的设置影响网络的最终表现。深度学习的大多数模型可解释性较差,超参数及优化器可以作为一个观察、探索深度学习模型黑盒的一个工具,但是超参数设置仍然是当前机器学习训练的一个难题,手工调试超参数效率低下,近些年来提出了很多超参数的设置方法。本文从机器学习的问题、梯度下降和泛化误差的原理出发,分析梯度法与超参数的本质联系,并对基于理论产生的各种优化方法和超参数设置方法进行了总结。

机器学习优化算法:优化器及超参数

在这里插入图片描述在这里插入图片描述在这里插入图片描述在这里插入图片描述在这里插入图片描述在这里插入图片描述在这里插入图片描述在这里插入图片描述在这里插入图片描述在这里插入图片描述在这里插入图片描述在这里插入图片描述在这里插入图片描述在这里插入图片描述在这里插入图片描述在这里插入图片描述在这里插入图片描述在这里插入图片描述在这里插入图片描述在这里插入图片描述在这里插入图片描述在这里插入图片描述在这里插入图片描述在这里插入图片描述在这里插入图片描述在这里插入图片描述在这里插入图片描述在这里插入图片描述在这里插入图片描述在这里插入图片描述在这里插入图片描述在这里插入图片描述在这里插入图片描述在这里插入图片描述
后记:很久没写博客了,CSDN用上了markdown,感觉还是不方便,截图挺好的。我传了这篇文档的pdf,大家可以下载看一下,欢迎大家指正错误,一起进步。下载地址:机器学习优化方法及超参数设置综述

参考文献

[1] ROBBINS, H MONRO S. A stochastic approximation method[J]. Statistics, 1951: 102–109.
[2] KALMAN R E. A New Approach to Linear Filtering and Prediction Problems[J]. Journal of Basic Engineering, 1960, 82(1): 35–45.
[3] LECUN Y, BENGIO Y, HINTON G. Deep learning[J]. International Journal of Semantic Computing, 2016, 10(3): 417–439.
[4] JÜRGENSCHMIDHUBER. Deep Learning in Neural Networks : An Overview[J]. Neural Networks, 2014, 61: 85–117.
[5] DENG J, DONG W, RICHARD S et al. ImageNet : A Large-Scale Hierarchical Image Database[J]. 2009 IEEE Conference on Computer Vision and Pattern Recognition, IEEE, 2009: 248–255.
[6] QING A. An Introduction to Optimization[J]. Antennas & Propagation Magazine IEEE, 2013, 38(2): 60.
[7] YUAN Y. A Modified BFGS Algorithm for Unconstrained Optimization[J]. IMA Journal of Numerical Analysis, 1993, 11(3): 325–332.
[8] MOKHTARI A, RIBEIRO A. RES : Regularized Stochastic BFGS Algorithm[J]. IEEE Transactions on Signal Processing, 2014, 62(23): 6089–6104.
[9] ZHU C, H R, BYRD et al. Algorithm 778: L-BFGS-B: Fortran subroutines for large-scale bound-constrained optimization[J]. ACM Transactions on Mathematical Software, 1997, 23(4): 550–560.
[10] WILLIAMS D E R E H J. Learning internal representations by error propagation[M]. MIT Press Cambridge, MA, USA ©1988, 1988.
[11] HUTCHISON D, MITCHELL J C. Neural Networks: Tricks of the Trade[M]. 2012, 7700.
[12] J. DUCHI, E. HAZAN and Y S. Adaptive Subgradient Methods for Online Learningand Stochastic Optimization[J]. 2010: :2121–2159.
[13] GULCEHRE C, MOCZULSKI M, BENGIO Y. ADASECANT: Robust Adaptive Secant Method for Stochastic Gradient[J]. arXiv, 2014: arXiv:1412.7419.
[14] ITERATION S S. A GENERALIZATION OF THE HERMITIAN ANDSKEW-HERMITIAN SPLITTING ITERATION[J]. BIT Numerical Mathematics, 2003, 43(5): 881–900.
[15] SONG∗ S, CHAUDHURI† K, SARWATE‡ A D. Learning from Data with Heterogeneous Noise using SGD[J]. Journal of Machine Learning Research, 2015, 38: 1894–902.
[16] CHATURAPRUEK S, DUCHI J C, R´E C. Asynchronous stochastic convex optimization : the noise is in the noise and SGD don’t care[J]. Neural Information Processing Systems 2015, 2015.
[17] BOTTOU L, CURTIS F E, NOCEDAL J. Optimization Methods for Large-Scale Machine Learning[J]. SIAM Review, 2016, 60(2): 223–311.
[18] BOTTOU L´EON O B. The Tradeoffs of Large Scale Learning[J]. Advances in Neural Information Processing Systems 20, Proceedings of the Twenty-First Annual Conference on Neural Information Processing Systems, Vancouver, British Columbia, Canada, December 3-6, 2007. Curran Associates Inc. 2007., 2007: 161–168.
[19] PINHO M do R de, SHVARTSMAN I. Lipschitz continuity of optimal control and Lagrange multipliers in a problem with mixed and pure state constraints[J]. Discrete & Continuous Dynamical Systems - Series A (DCDS-A), 2012, 29(2): 505–522.
[20] WOOD G R, ZHANG B E. Estimation of the Lipschitz Constant of a Function[J]. Journal of Global Optimization, 1996, 8(1): 91–103.
[21] QIAN N. On the momentum term in gradient descent learning algorithms[J]. Neural Networks, 1999, 12(1): 145–151.
[22] POLYAK, JUDITSKY. Acceleration of Stochastic Approximation by Averaging[J]. SIAM Journal on Control and Optimization, 2014, 30(4): 838–855.
[23] YOSHUA B. Practical Recommendations for Gradient-Based Training of Deep Architectures[J]. arXiv, 2012: arXiv:1612.02803.
[24] NESTEROV Y. Convex Optimization[M]. Springer, Boston, MA, 2013.
[25] SU W, BOYD S, CANDES E J. A Differential Equation for Modeling Nesterov’s Accelerated Gradient Method: Theory and Insights[J]. Journal of Machine Learning Research, 2016, 17: 1–43.
[26] BUBECK S, LEE Y T, SINGH M. A geometric alternative to Nesterov’s accelerated gradient descent[J]. Mathematics, 2015: 1–9.
[27] DUCHI J, HAZAN E, YORAM SINGER et al. Adaptive Subgradient Methods for Online Learning and Stochastic Optimization ∗[J]. 2011, 12: 2121–2159.
[28] JOHN C. ADADELTA: AN ADAPTIVE LEARNING RATE METHOD J. Mach. Learn. Res. 12 (2011), 2121 – 2159.[J]. 2011: 2009–2011.
[29] BECKER S, BOBIN J, BOBIN J. NESTA : A Fast and Accurate First-Order Method for Sparse Recovery ∗[J]. SIAM Journal on Imaging Sciences, 2011, 4(1): 1–39.
[30] DAUPHIN Y N, VRIES H De, BENGIO Y. Equilibrated adaptive learning rates for non-convex optimization[J]. NIPS’15 Proceedings of the 28th International Conference on Neural Information Processing Systems, 2015, 1: 1504–1512.
[31] KINGMA D P, BA J L. ADAM: A METHOD FOR STOCHASTIC OPTIMIZATION[J]. ICLR, 2015: 1–15.
[32] REDDI S J, KALE S, KUMAR S. On the Convergence of Adam and Beyond[J]. arXiv, 2019: arXiv:1904.09237.
[33] DOZAT T. Incorporating Nesterov Momentum intoAdam[J]. - ICLR, 2016.
[34] FENG J, ZHANG H, ZHANG, TIEYAN et al. Adaptive Natural Gradient Algorithm for Blind Convolutive Source Separation[J]. International Symposium on Neural Networks: Advances in Neural Networks. Springer-Verlag, 2007: 715–720.
[35] AMARI S. Natural Gradient Works Efficiently in Learning[M]. Bradford Company Scituate, MA, USA ©1999, 1999.
[36] PASCANU R, BENGIO Y. Natural Gradient Revisited for deep networks[J]. Computer Science, 2014, 37(10–11): 1655–1658.
[37] DRIVALIARIS N A S J P D. Improved Jacobian Eigen-Analysis Scheme for Accelerating Learning in Feedforward Neural Networks[J]. Cognitive Computation, 2015, 7(1): 86–102.
[38] KARAKIDA R, OKADA M, AMARI S. Adaptive Natural Gradient Learning Algorithms for Unnormalized Statistical Models[J]. Artificial Neural Networks and Machine Learning – ICANN 2016, 2016, 1: 427–434.
[39] PARK H, AMARI S, FUKUMIZU K. Adaptive natural gradient learning algorithms for various stochastic models[J]. Neural Networks, 2000, 13(7): 755–764.
[40] ZHAO J, YU X. Neurocomputing Adaptive natural gradient learning algorithms for Mackey – Glass chaotic time prediction[J]. Neurocomputing, Elsevier, 2015, 157: 41–45.
[41] ZHANG Z, SUN H, PENG L. Natural gradient algorithm for stochastic distribution systems with output feedback ✩[J]. Differential Geometry and its Applications, Elsevier B.V., 2013, 31(5): 682–690.
[42] GUO W, WEI H, TIANHONG LIU et al. An Adaptive Natural Gradient Method with Adaptive Step Size in Multilayer Perceptrons[J]. 2017 Chinese Automation Congress (CAC), 2017: 1593–1597.
[43] MUTSCHLER M, ZELL A. PAL : A fast DNN optimization method based on curvature information[J]. arXiv, : arXiv:1903.11991.
[44] HOSEINI F, SHAHBAHRAMI A, BAYAT P. AdaptAhead Optimization Algorithm for Learning Deep CNN Applied to MRI Segmentation[J]. Journal of Digital Imaging, Journal of Digital Imaging, 2019, 32(1): 105–115.
[45] KESKAR N S, SOCHER R. Improving Generalization Performance by Switching from Adam to SGD[J]. arXiv, 2017: arXiv:1712.07628.
[46] R. S Y, ROSE D C, THOMAS P. KARNOWSKI et al. Optimizing deep learning hyper-parameters through an evolutionary algorithm[J]. MLHPC ’15 Proceedings of the Workshop on Machine Learning in High-Performance Computing Environments, 2015(August 2016): 1–5.
[47] TINCHCOMBE M. Multilayer Feedforward Networks are Universal Approximators[J]. Neural Networks, 1989, 2(5): 359–366.
[48] CHANDRA P, SINGH Y. An activation function adapting training algorithm for sigmoidal feedforward networks[J]. Neurocomputing, 2004, 61: 429–437.
[49] CHENEY M, BORDEN B, STATE C等. Regularization of Inverse Problems[M]. 2015.
[50] BREUEL T M. The Effects of Hyperparameters on SGD Training of Neural Networks[J]. Computer Science, 2015: 1–19.
[51] BENGIO Y. Continuous optimization of hyper-parameters[J]. Proceedings of the IEEE-INNS-ENNS International Joint Conference on Neural Networks. IJCNN 2000, 2000, 1: 1305.
[52] SMITH S P. Differentiation of the Cholesky Algorithm[J]. Joumal of Computational and Graphical Statistics, 1995, 4(2): 134–147.
[53] Y L, LÉON B, ORR G B et al. Efficient BackProp[J]. Neural Networks: Tricks of the Trade, this book is an outgrowth of a 1996 NIPS workshop . Springer-Verlag, 1998: 9–50.
[54] BAO Y, LIU Z. A Fast Grid Search Method in Support Vector Regression Forecasting Time Series[M]. Intelligent Data Engineering and Automated Learning – IDEAL 2006, Springer Berlin Heidelberg, 2006.
[55] BERGSTRA J, BENGIO Y. Random Search for Hyper-Parameter Optimization James[J]. Journal of Machine Learning Research, 2012, 13(1): 281–305.
[56] BERGSTRA J, YAMINS D, COX D D. Making a science of model search: Hyperparameter optimization in hundreds of dimensions for vision architectures[J]. Proceedings of the 30th International Conference on Machine Learning, 2013: 115–123.
[57] HUTTER F, HOOS H, LEYTON-BROWN K. Sequential Model-Based Optimization for General Algorithm Configuration Lecture Notes in Computer Science[J]. International Conference on Learning and Intelligent Optimization, 2011: 507–523.
[58] BERGSTRA J, BARDENET R, YOSHUA BENGIO et al. Algorithms for Hyper-Parameter Optimization Algorithms for Hyper-Parameter Optimization[J]. 25th Annual Conference on Neural Information Processing Systems (NIPS 2011), 2011(December): 2546–2554.
[59] LI L, JAMIESON K, GIULIA DESALVO et al. Hyperband: A Novel Bandit-Based Approach to Hyperparameter Optimization[J]. Journal of Machine Learning Research, 2016, 18: 1–52.
[60] LORENZO P R, NALEPA J, MICHAL KAWULOK et al. Particle swarm optimization for hyper-parameter selection in deep neural networks-p481-ribalta_lorenzo[J]. : 481–488.
[61] KOUTNÍK J, SCHMIDHUBER J, GOMEZ F. Evolving deep unsupervised convolutional networks for vision-based reinforcement learning[J]. GECCO ’14 Proceedings of the 2014 Annual Conference on Genetic and Evolutionary Computation, 2014: 541–548.
[62] KOUTNÍK J, SCHMIDHUBER J, GOMEZ F. Online evolution of deep convolutional network for vision-based reinforcement learning[J]. International Conference on Simulation of Adaptive Behavior, 2014: 260–269.
[63] VERBANCSICS P, HARGUESS J. Image classification using generative neuro evolution for deep learning[J]. 2015 IEEE Winter Conference on Applications of Computer Vision, WACV 2015, IEEE, 2015: 488–493.
[64] LEVY E, DAVID O E, NETANYAHU N S. Genetic algorithms and deep learning for automatic painter classification[J]. GECCO ’14 Proceedings of the 2014 Annual Conference on Genetic and Evolutionary Computation, 2014(Dl): 1143–1150.
[65] LANDER S, SHANG Y. EvoAE-A New Evolutionary Method for Training Autoencoders for Deep Learning Networks[J]. 2015 IEEE 39th Annual International Computers, Software & Applications Conference, IEEE, 2015, 2: 790–795.
[66] VERMA B, GHOSH R. Combination Strategies for Finding Optimal Neural Network Architecture and Weights[J]. Neural Information Processing: Research and Development, 2004: 294–319.
[67] VILALTA R, DRISSI Y. A Perspective View and Survey of Meta-Learning[J]. Artificial Intelligence Review, 2002, 18(2): 77–95.
[68] MOHAMED MAHER S S. SmartML : A Meta Learning-Based Framework for Automated Selection and Hyperparameter Tuning for Machine Learning Algorithms[J]. the 22nd International Conference on Extending Database Technology (EDBT), 2019: 554–557.
[69] WISTUBA M, SCHILLING N, SCHMIDT-THIEME L. Hyperparameter optimization machines[J]. Proceedings - 3rd IEEE International Conference on Data Science and Advanced Analytics, DSAA 2016, IEEE, 2016: 41–50.
[70] BARDENET R, BRENDEL M, BAL´AZS K´EGL et al. Collaborative hyperparameter tuning[J]. Applied Physics Express, 2011, 4(5): 199–207.
[71] ILIEVSKI I, AKHTAR T, JIASHI FENG et al. Efficient Hyperparameter Optimization of Deep Learning Algorithms Using Deterministic RBF Surrogates[J]. AAAI, 2016: 822–829.
[72] YOGATAMA D, MANN G. Efficient Transfer Learning Method for Automatic Hyperparameter Tuning[J]. Proceedings of the Seventeenth International Conference on Artificial Intelligence and Statistics, PMLR, 2014, 33: 1077–1085.
[73] SNOEK J, LAROCHELLE H, ADAMS R P. Practical Bayesian Optimization of Machine Learning Algorithms[J]. NIPS’12 Proceedings of the 25th International Conference on Neural Information Processing Systems, 2012, 2: 1–12.
[74] MUTNY M, KRAUSE A. Efficient High Dimensional Bayesian Optimization with Additivity and Quadrature Fourier Features[J]. 2018(NeurIPS): 9019–9030.
[75] CHRIS THORNTON, FRANK HUTTER , HOLGER H. HOOS K L-B. Auto-WEKA: Combined Selection and Hyperparameter Optimization of Classification Algorithms[J]. Proceedings of the 19th ACM SIGKDD international conference on Knowledge discovery and data mining, 2013: 847–855.
[76] AARON KLEIN S F, BARTELS, SIMON et al. Fast Bayesian Optimization of Machine Learning Hyperparameters on Large Datasets[J]. the 20th International Conference on Artificial In- telligence and Statistics (AISTATS) 2017, 2016, 54: 1–10.
[77] MURUGAN P. Hyperparameters Optimization in Deep Convolutional Neural Network / Bayesian Approach with Gaussian Process Prior[J]. arXiv, 2017: arXiv:1712.07233.
[78] KIM J, KIM S, CHOI S. Learning to Warm-Start Bayesian Hyperparameter Optimization[J]. NIPS, 2017: 1–14.
[79] HINTON G E. A Practical Guide to Training Restricted Boltzmann Machines[J]. Neural Networks: Tricks of the Trade, 2012: 599–619.
[80] CHENGWEI YAO D C, JIAJUN BU et al. Pre-training the deep generative models with adaptive hyperparameter optimization[J]. Neurocomputing, Elsevier B.V., 2017, 247: 144–155.
[81] BOYAN A, MOORE A W. Learning evaluation functions for global optimization and boolean satisfiability[J]. AAAI, 1998: 3–10.
[82] GAMBARDELLA L M, DORIGO M. Ant-Q: A Reinforcement Learning approach to the traveling salesman problem[J]. Machine Learning Proceedings 1995, 2014: 252–260.
[83] ENGINEERS E. Global Search in Combinatorial Optimization using Reinforcement Learning Algorithms Global Search in Combinatorial Optimization using Reinforcement Learning Algorithms[J]. Proceedings of the 1999 Congress on Evolutionary Computation-CEC99, 1999: 189–196.
[84] MOLL R, PERKINS T J, BARTO A G. Machine Learning for Subproblem Selection[J]. Proc. 17th International Conf. on Machine Learning, 2000: 615–622.
[85] HANSEN S. Using Deep Q-Learning to Control Optimization Hyperparameters[J]. arXiv, 2016: arXiv:1602.04062.
[86] POGGIO T. Regularization algorithms for learning that are equivalent to multilayer networks[J]. Science, 1990, 247(4945): 978–982.
[87] BROWN B M. Martingale Central Limit Theorems[J]. The Annals of Mathematical Statistics, 1971, 42(1): 59–66.
[88] BALLES L, ROMERO J, HENNIG P. Coupling Adaptive Batch Sizes with Learning Rates[J]. Association for Uncertainty in Artificial Intelligence, 2017: 410–419.
[89] KROGH* A, HERTZ J A. A Simple Weight Decay Can Improve Generalization[J]. NIPS’91 Proceedings of the 4th International Conference on Neural Information Processing Systems, 1991: 950–957.
[90] BYRD R H, CHIN G M, NOCEDAL, JORGE et al. Sample size selection in optimization methods for machine learning[J]. Mathematical Programming, 2012, 134(1): 127–155.
[91] MASTERS D, LUSCHI C. Revisiting Small Batch Training for Deep Neural Networks[J]. 2018: 1–18.
[92] PEDREGOSA F. Hyperparameter optimization with approximate gradient[J]. the 33rd International Conference on Machine Learning, 2016, 48: 737–746.
[93] LI M, ZHANG T, YUQIANG CHEN et al. Efficient mini-batch training for stochastic optimization[J]. Proceedings of the 20th ACM SIGKDD international conference on Knowledge discovery and data mining - KDD ’14, 2014: 661–670.
[94] AKIBA T, SUZUKI S, FUKUDA K. Extremely Large Minibatch SGD: Training ResNet-50 on ImageNet in 15 Minutes[J]. arXiv, 2017: arXiv:1711.04325.
[95] YOU Y, LI J, SASHANK REDDI et al. Large Batch Optimization for Deep Learning: Training BERT in 76 minutes[J]. arXiv, 2019: arXiv:1904.00962v3.
[96] YIN P, LUO P, NAKAMURA T. Small Batch or Large Batch? Gaussian Walk with Rebound Can Teach[J]. Proceedings of the 23rd ACM SIGKDD International Conference on Knowledge Discovery and Data Mining, 2017: 1275–1284.
[97] JADERBERG M, DALIBARD V, SIMON OSINDERO et al. Population Based Training of Neural Networks[J]. arXiv, 2017: arXiv:1711.09846.
[98] HAZAN E, KLIVANS A, YUAN Y. Hyperparameter Optimization: A Spectral Approach[J]. ICLR, 2018: 1–18.
[99] KESKAR N S, MUDIGERE D, NOCEDAL, JORGE et al. On Large-Batch Training for Deep Learning: Generalization Gap and Sharp Minima[J]. ICLR, 2017.
[100] HOCHREITER S, SCHMIDHUBER J. FLAT MINIMA[J]. Neural Computation, 1997, 9(1): 1–42.
[101] DEVARAKONDA A, NAUMOV M, GARLAND M. AdaBatch: Adaptive Batch Sizes for Training Deep Neural Networks[J]. ARXIV, 2017: 1–14.
[102] YOU Y, GITMAN I, GINSBURG B. Scaling SGD Batch Size to 32K for ImageNet Training[J]. arXiv, 2017: arXiv:1708.03888v2.
[103] DE S, YADAV A, JACOBS D et al. Big Batch SGD: Automated Inference using Adaptive Batch Sizes[J]. International Conference on Artificial Intelligence and Statistics, 2016, 2017: 1–20.
[104] DE S, YADAV A, DAVID J et al. Automated Inference with Adaptive Batches[J]. Proceedings of the 20th International Conference on Artificial Intelligence and Statistics, 2017, 54: 1504–1513.
[105] HOFFER E, HUBARA I, SOUDRY D. Train longer, generalize better: closing the generalization gap in large batch training of neural networks[J]. Advances in Neural Information Processing Systems, 2017: 1729–1739.
[106] SAMUEL L. SMITH∗ P-J K et al. Don’t Decay the Learning Rate, Increase the Batch Size[J]. ICLR, 2018.
[107] SMITH S L, LE Q V. A Bayesian Perspective on Generalization and Stochastic Gradient Descent[J]. ICLR, 2018.
[108] MANDIC D P, CHAMBERS J A. Towards the Optimal Learning Rate for Backpropagation[J]. Neural Processing Letters, 2000, 11(1): 1–5.
[109] XIAO-HU YU, GUO-AN CHEN, SHI-XIN CHENG. Dynamic learning rate optimization of the backpropagation algorithm[J]. IEEE Transactions on Neural Networks, 1995, 6(3): 669–677.
[110] SEONG S, LEE Y, YOUNGWOOK K et al. Towards Flatter Loss Surface via Nonmonotonic Learning Rate Scheduling[J]. In UAI2018 Conference on Uncertainty in Artificial Intelligence,Association for Uncertainty in Artificial Intelligence (AUAI), 2018.
[111] POLYAK B T. Some methods of speeding up the convergence of iteration methods[J]. USSR Computational Mathematics and Mathematical Physics, 1964, 4(5): 1–17.
[112] OBERMAN A M, PRAZERES M. Stochastic Gradient Descent with Polyak’s Learning Rate. (arXiv:1903.08688v1 [math.OC])[J]. arXiv Optimization and Control, 2019, 0167.
[113] JEFFREY DEAN, GREG S. CORRADO R M. Large Scale Distributed Deep Networks[J]. NIPS’12 Proceedings of the 25th International Conference on Neural Information Processing Systems, 2012, 1: 1223–1231.
[114] MARTENS J. Deep learning via Hessian-free optimization[J]. ICML’10 Proceedings of the 27th International Conference on International Conference on Machine Learning, 2010: 735–742.
[115] SCHAUL T, ZHANG S, LECUN Y. No More Pesky Learning Rates[J]. the 30th International Conference on International Conference on Machine Learning, 2013, 28: 343–351.
[116] RAVAUT M, GORTI S. Gradient descent revisited via an adaptive online learning rate[J]. arXiv, 2018: arXiv:1801.09136.
[117] BENGIO Y. Practical Recommendations for Gradient-Based Training of Deep Architectures BT - Neural Networks: Tricks of the Trade: Second Edition[M]. Springer, 2012.
[118] GEORGE A P, POWELL W B. Adaptive stepsizes for recursive estimation with applications in approximate dynamic programming[J]. Machine Learning, 2006, 65: 167–198.
[119] LUO H, HANAGUD S. Dynamic learning rate neural network training and delamination detection[J]. AIAA, 2013, 35(9): 1522–1527.
[120] SMITH L N. Cyclical learning rates for training neural networks[J]. Proceedings - 2017 IEEE Winter Conference on Applications of Computer Vision, WACV 2017, 2017, 1: 464–472.
[121] MISHRA S, YAMASAKI T, IMAIZUMI H. Improving image classifiers for small datasets by learning rate adaptations[J]. arXiv, 2019: arXiv:1903.10726.
[122] SCHAUL T, LECUN Y. Adaptive learning rates and parallelization for stochastic, sparse, non-smooth gradients[J]. arXiv, 2013: arXiv:1301.3764.
[123] TAKASE T, OYAMA S, KURIHARA M. Effective neural network training with adaptive learning rate based on training loss[J]. Neural Networks, Elsevier Ltd, 2018, 101: 68–78.
[124] YEDIDA R, SAHA S. A novel adaptive learning rate scheduler for deep neural networks[J]. arXiv, 2019: arXiv:1902.07399.
[125] SMITH L N. A disciplined approach to neural network hyper-parameters: Part 1 – learning rate, batch size, momentum, and weight decay[J]. arXiv, 2018: arXiv:1803.09820.
[126] LOSHCHILOV I, HUTTER F. SGDR: Stochastic Gradient Descent with Warm Restarts[J]. ICLR, 2017.
[127] WU X, WARD R, BOTTOU L. WNGrad: Learn the Learning Rate in Gradient Descent[J]. arXiv, 2018: arXiv:1803.02865.
[128] TAN† C, MA† S, AYU-HONG D et al. Barzilai-Borwein Step Size for Stochastic Gradient Descent[J]. the 30th International Conference on Neural Information Processing Systems, 2016: 685–693.
[129] CHANDRA B, SHARMA R K. Deep learning with adaptive learning rate using laplacian score[J]. Expert Systems with Applications, Elsevier Ltd, 2016, 63: 1–7.
[130] REN G, CAO Y, SHIPING W et al. A modified Elman neural network with a new learning rate scheme[J]. Neurocomputing, Elsevier B.V., 2018, 286: 11–18.
[131] HSIEH H L, SHANECHI M M. Optimizing the learning rate for adaptive estimation of neural encoding models[M]. PLoS Computational Biology, 2018, 14(5).

转载于:https://www.cnblogs.com/think90/p/11610940.html

最后

以上就是怕孤单机器猫最近收集整理的关于第七十四篇:机器学习优化方法及超参数设置综述第七十四篇:机器学习优化方法及超参数设置综述第七十四篇:机器学习优化方法及超参数设置综述摘 要的全部内容,更多相关第七十四篇:机器学习优化方法及超参数设置综述第七十四篇:机器学习优化方法及超参数设置综述第七十四篇:机器学习优化方法及超参数设置综述摘内容请搜索靠谱客的其他文章。

本图文内容来源于网友提供,作为学习参考使用,或来自网络收集整理,版权属于原作者所有。
点赞(190)

评论列表共有 0 条评论

立即
投稿
返回
顶部