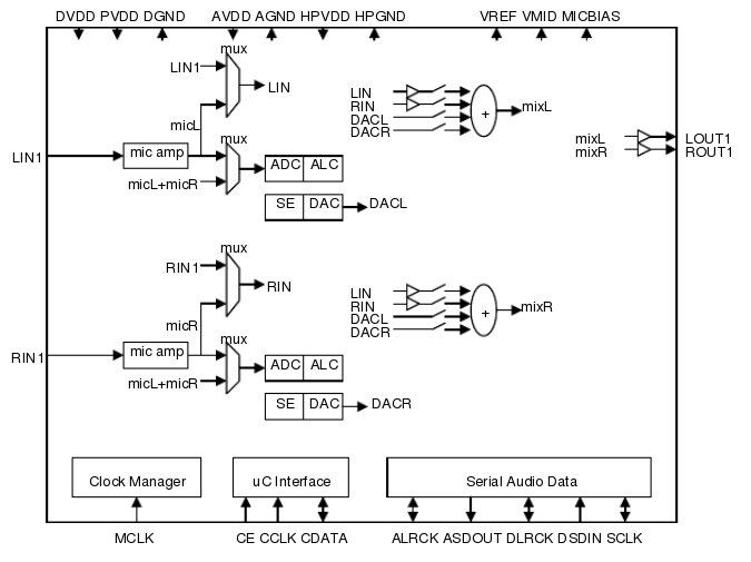
Codec Block Diagram
codec硬件框图如下(ES8323)

录音过程(ADC data)
模拟输入从LIN1/RIN1,经过MUX到ADC,通过ASDOUT发送给对端(CPU I2S控制器)
放音过程(DAC data)
数字信号从DSDIN进入(对端CPU I2S控制器),发送到DAC,DAC通过DACL/DACR连接到MixL/MixR,最后输出到LOUT1/ROUT1
基础知识
Frame & Period

Sample 样本长度,音频数据最基本的单位,常见的有8位和16位
Channel 声道数,分为单声道mono和立体声stereo
Frame 帧,构成一个完整的声音单元,所谓的声音单元是指一个采样样本,Frame = Sample * channel
Rate 又称 sample rate,采样率,即每秒的采样次数,针对帧而言
Period Size 周期,每次硬件中断处理音频数据的帧数,对于音频设备的数据读写,以此为单位
Buffer Size 数据缓冲区大小,这里指runtime的buffer size一般来说 buffer_size = period_size * period_count, period_count 相当 于处理完一个 buffer 数据所需的硬件中断次数
下面一张图直观的表示buffer/period/frame/sample之间的关系

这个buffer中有4个period,每当DMA搬运完一个period的数据就会出生一次中断,因此搬运这个buffer中的数据将产生4次中断.ALSA为什么这样做?
因为数据缓存区可能很大,一次传输可能会导致不可接受的延迟,为了解决这个问题,alsa 把缓存区拆分成多个周期,以周期为单元传输数据首先看asoc的总体框图:
Codec驱动(es8323.c)
硬件连接

SPK_CTL连接GPIO7_B7

HP_CTL连接GPIO7_A4

HP_DET连接GPIO0_B5

最后
以上就是勤劳乐曲最近收集整理的关于调试笔记 : ES8323 基础知识的全部内容,更多相关调试笔记内容请搜索靠谱客的其他文章。
发表评论 取消回复