MapReduce为大数据挖掘提供了有力的支持,但是复杂的挖掘算法往往需要多个MapReduce作业才能完成,多个作业之间存在着冗余的磁盘读写开销和多次资源申请过程,使得基于MapReduce的算法实现存在严重的性能问题。后起之秀Spark得益于其在迭代计算和内存计算上的优势,可以自动调度复杂的计算任务,避免中间结果的磁盘读写和资源申请过程,非常适合数据挖掘算法。腾讯TDW Spark平台基于社区最新Spark版本进行深度改造,在性能、稳定和规模方面都得到了极大的提高,为大数据挖掘任务提供了有力的支持。

算法介绍
互联网的发展导致了信息爆炸。面对海量的信息,如何对信息进行刷选和过滤,将用户最关注最感兴趣的信息展现在用户面前,已经成为了一个亟待解决的问题。推荐系统可以通过用户与信息之间的联系,一方面帮助用户获取有用的信息,另一方面又能让信息展现在对其感兴趣的用户面前,实现了信息提供商与用户的双赢。
协同过滤推荐(Collaborative Filtering Recommendation)算法是最经典最常用的推荐算法,算法通过分析用户兴趣,在用户群中找到指定用户的相似用户,综合这些相似用户对某一信息的评价,形成系统对该指定用户对此信息的喜好程度预测。协同过滤可细分为以下三种:
User-based CF:基于User的协同过滤,通过不同用户对Item的评分来评测用户之间的相似性,根据用户之间的相似性做出推荐;
Item-based CF:基于Item的协同过滤,通过用户对不同Item的评分来评测Item之间的相似性,根据Item之间的相似性做出推荐;
Model-based CF:以模型为基础的协同过滤(Model-based Collaborative Filtering)是先用历史资料得到一个模型,再用此模型进行预测推荐。
问题描述
输入数据格式:Uid,ItemId,Rating (用户Uid对ItemId的评分)。
输出数据:每个ItemId相似性最高的前N个ItemId。
由于篇幅限制,这里我们只选择基于Item的协同过滤算法解决这个例子。
算法逻辑
基于Item的协同过滤算法的基本假设为两个相似的Item获得同一个用户的好评的可能性较高。因此,该算法首先计算用户对物品的喜好程度,然后根据用户的喜好计算Item之间的相似度,最后找出与每个Item最相似的前N个Item。该算法的详细描述如下:
计算用户喜好:不同用户对Item的评分数值可能相差较大,因此需要先对每个用户的评分做二元化处理,例如对于某一用户对某一Item的评分大于其给出的平均评分则标记为好评1,否则为差评0。
计算Item相似性:采用Jaccard系数作为计算两个Item的相似性方法。狭义Jaccard相似度适合计算两个集合之间的相似程度,计算方法为两个集合的交集除以其并集,具体的分为以下三步。
1) Item好评数统计,统计每个Item的好评用户数。
2) Item好评键值对统计,统计任意两个有关联Item的相同好评用户数。
3) Item相似性计算,计算任意两个有关联Item的相似度。
找出最相似的前N个Item。这一步中,Item的相似度还需要归一化后整合,然后求出每个Item最相似的前N个Item,具体的分为以下三步。
1) Item相似性归一化。
2) Item相似性评分整合。
3) 获取每个Item相似性最高的前N个Item。
基于MapReduce的实现方案
使用MapReduce编程模型需要为每一步实现一个MapReduce作业,一共存在包含七个MapRduce作业。每个MapReduce作业都包含Map和Reduce,其中Map从HDFS读取数,输出数据通过Shuffle把键值对发送到Reduce,Reduce阶段以>作为输入,输出经过处理的键值对到HDFS。其运行原理如图1所示。
在此我向大家推荐一个大数据开发交流圈:658558542 (☛点击即可加入群聊)里面整理了一大份学习资料,全都是些干货,包括大数据技术入门,大数据离线处理、数据实时处理、Hadoop 、Spark、Flink、推荐系统算法以及源码解析等,送给每一位大数据小伙伴,让自学更轻松。这里不止是小白聚集地,还有大牛在线解答!欢迎初学和进阶中的小伙伴一起进群学习交流,共同进步!

图1
七个MapReduce作业意味着需要七次读取和写入HDFS,而它们的输入输出数据存在关联,七个作业输入输出数据关系如图2所示。

图2
基于MapReduce实现此算法存在以下问题:
为了实现一个业务逻辑需要使用七个MapReduce作业,七个作业间的数据交换通过HDFS完成,增加了网络和磁盘的开销。
七个作业都需要分别调度到集群中运行,增加了Gaia集群的资源调度开销。
MR2和MR3重复读取相同的数据,造成冗余的HDFS读写开销。
这些问题导致作业运行时间大大增长,作业成本增加。
基于Spark的实现方案
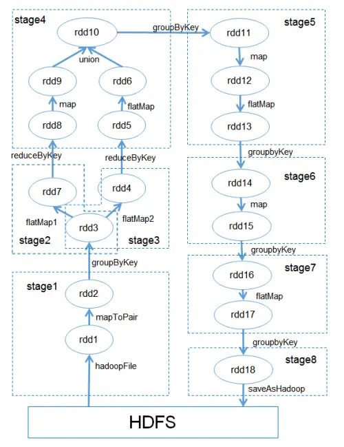
相比与MapReduce编程模型,Spark提供了更加灵活的DAG(Directed Acyclic Graph) 编程模型,不仅包含传统的map、reduce接口,还增加了filter、flatMap、union等操作接口,使得编写Spark程序更加灵活方便。使用Spark编程接口实现上述的业务逻辑如图3所示。

图3
相对于MapReduce,Spark在以下方面优化了作业的执行时间和资源使用。
DAG编程模型。
通过Spark的DAG编程模型可以把七个MapReduce简化为一个Spark作业。Spark会把该作业自动切分为八个Stage,每个Stage包含多个可并行执行的Tasks。Stage之间的数据通过Shuffle传递。最终只需要读取和写入HDFS一次。减少了六次HDFS的读写,读写HDFS减少了70%。
Spark作业启动后会申请所需的Executor资源,所有Stage的Tasks以线程的方式运行,共用Executors,相对于MapReduce方式,Spark申请资源的次数减少了近90%。
Spark引入了RDD(Resilient Distributed Dataset)模型,中间数据都以RDD的形式存储,而RDD分布存储于slave节点的内存中,这就减少了计算过程中读写磁盘的次数。RDD还提供了Cache机制,例如对上图的rdd3进行Cache后,rdd4和rdd7都可以访问rdd3的数据。相对于MapReduce减少MR2和MR3重复读取相同数据的问题。
效果对比
测试使用相同规模的资源,其中MapReduce方式包含200个Map和100个Reduce,每个Map和Reduce配置4G的内存;由于Spark不再需要Reduce资源,而MapReduce主要逻辑和资源消耗在Map端,因此使用200和400个Executor做测试,每个Executor包含4G内存。测试结果如下表所示,其中输入记录约38亿条。

对比结果表的第一行和第二行,Spark运行效率和成本相对于MapReduce方式减少非常明显,其中,DAG模型减少了70%的HDFS读写、cache减少重复数据的读取,这两个优化即能减少作业运行时间又能降低成本;而资源调度次数的减少能提高作业的运行效率。
对比结果表的第二行和第三行,增加一倍的Executor数目,作业运行时间减少约50%,成本增加约25%,从这个结果看到,增加Executor资源能有效的减少作业的运行时间,但并没有做到完全线性增加。这是因为每个Task的运行时间并不是完全相等的,
例如某些task处理的数据量比其他task多;这可能导致Stage的最后时刻某些Task未结束而无法启动下一个Stage,另一方面作业是一直占有Executor的,这时候会出现一些Executor空闲的状况,于是导致了成本的增加。
小结
数据挖掘类业务大多具有复杂的处理逻辑,传统的MapReduce/Pig类框架在应对此类数据处理任务时存在着严重的性能问题。针对这些任务,如果利用Spark的迭代计算和内存计算优势,将会大幅降低运行时间和计算成本。TDW目前已经维护了千台规模的Spark集群,并且会在资源利用率、稳定性和易用性等方面做进一步的提升和改进,为业务提供更有利的支持。
本文是基于物品的协同过滤推荐算法案例在 Spark与MapReudce上的实现对比,相比于MapReduce,TDW Spark执行时间减少了66%,计算成本降低了40%。
感谢您的观看,如有不足之处,欢迎批评指正。最后祝福所有遇到瓶颈的大数据程序员们突破自己,祝福大家在往后的工作与面试中一切顺利。
最后
以上就是丰富大碗最近收集整理的关于Spark对比MapReduce究竟提高了多少效率?的全部内容,更多相关Spark对比MapReduce究竟提高了多少效率内容请搜索靠谱客的其他文章。
发表评论 取消回复