博主福利:100G+电子设计学习资源包!
http://mp.weixin.qq.com/mp/homepage?__biz=MzU3OTczMzk5Mg==&hid=7&sn=ad5d5d0f15df84f4a92ebf72f88d4ee8&scene=18#wechat_redirect
--------------------------------------------------------------------------------------------------------------------------
该RFID系统基于STM320103RCT6处理器,是在前人所做的研究中所鲜有的,该处理器具有低功耗、灵活度高、可靠性强等优点,在13.56MHz频率可有效工作,其标签的存储容量达到24K字节,既可以在读卡器间传递无线信号,又可以由IIC总线进行数据的传输,在特定的应用范围内,可有效使用,如需要在标签中携带大数据的场合。
Radio Frequency Identification技术,即RFID技术又称为射频识别技术和无线射频识别技术,是一项应用非常广泛的、发展中的技术,发展至今,其历史已临近百年。随着其发展,人们对与系统的安全性,以及标签体积样式和存储容量等方面都有了更高的要求。
本文以STM32F103RCT6微处理器为核心,配合CR95HF射频芯片构成符合ISO/IEC 14443标准的便携读卡器。
系统终端硬件包含两部分:基于STM32103RCT6处理器的控制单元和基于RC522的射频单元。控制单元是整个终端的控制枢纽;控制板集成了USB了接口、RS232接口LCD触摸屏接口,方便了系统调试和二次开发。射频单元以RC522为核心,配置了低通滤波器电路和功率放大器电路,能够满足ISO/IEC14443A协议的标签。

01 RFID读写工作原理
RFID读写器的命令收发链路由发射机和接收机两部分组成,发射机部分主要功能是产生射频信号,让系统的前端天线发射出去。此部分主要由调制器、振荡器、上变频、带通滤波器和高频功率放大等组成。其结构图如图所示。

接收机部分的功能与发射机恰好相反。接收机主要是接收射频信号。天线接收标签向空间的反向散射信号,经过带通滤波器滤除高频信号后,然后低噪声放大器将接收到的信号进行放大,接着调制解调器对放大的信号进行解调,最后将射频信号变为数字基带信号。接收机的方框图如下图所示。

本设计采用ARM处理器和RFID射频处理单元相结合的方案。这种方案开发难度相对较低,开发周期较短,釆用ARM处理器能获得较高的性能和丰富的接口,很好满足功能需求。设计中将控制单元和射频单元分开,做成两个电路板。巡检终端结构如下图所示。
02 控制电路总体设计
控制单元电路包括STM32F103RCT6处理器及其外部接口设计。重点包括GPRS接口电路设计,GPS电路接口设计,RFID接口电路设计。
STM32F103RCT6外部配置电路主要包括FLASH存储电路、SDRAM电路、RS232接口电路、触摸屏接口电路、USB接口电路,电源模块电路和JTAG调试接口电路等。控制单元硬件电路图如下图所示。

主处理器STM32F103RCT6:整个电路的控制中心,实现与RFID模块命令交和信息处理;串口、JTAG接口主要实现软件调试,为未来功能拓展预留调试接口;USB接口提供多种方式的信息传输;电源管理模块、FLASH存储模块是STM32F103RCT6正常工作的必要电路;LCD触摸屏和按键接口为整个终端提供了良好的人机接口,方便操作使用。
03 RFID显示电路设计
ALIENTEK MiniSTM32 开发板载有目前比较通用的液晶显示模块接口,还有其比较有特色的兼容性接口,还可以支持2.8寸的TTL显示屏。同时,该接口支持电阻触摸屏以及电容触摸屏等不同类型的触摸屏接口。

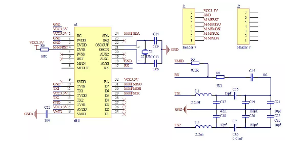
04 RFID识别电路设计
本系统的RFID标签采用的是型号为TJDZ-DRC522,此RFID的工作频率为13.56MHZ,采用的是SPI接口。

05 软件程序设计
本RFID系统的目的是通过终端扫描设备标签的RFID编号,将设备的编号、记录时间及设备的状态信息传送到处理器中,总体的变成思路如图所示,所以本系统的编程需要两个部分,一个是阅读器判断标签是否注册的介绍,另一个是Key0判断卡片是否上锁的介绍。使用的是MDK5.10对STM32103RCT6进行编程,上位机用的是C#进行编程。

STM32与M1卡通信的流程如图所示:

06 系统调试效果
系统的调试和测试任务主要包括硬件部分的巡检终端读标签测试和上位机能否接收到到两部分。硬件系统调试主要各部分电路供电和工作正常,读标签测试是保证终端能够按照协议标准读取标签内的信息,上位机能否准确地接受到GPRS传来的RFID的数据。
本文通过对RFID系统的分析与讨论,在掌握最新的计算机技术和物联网技术的基础上,研究并设计了基于STM32的RFID系统设计,实现了切实有效的对电子标签的读取、识别、修改问题。
最后
以上就是幸福未来最近收集整理的关于RFID智能门禁系统设计的全部内容,更多相关RFID智能门禁系统设计内容请搜索靠谱客的其他文章。
发表评论 取消回复