无线电能传输 wpt 磁耦合谐振 过零检测
matlab simulink仿真 pwm MOSFET,过零检测模块
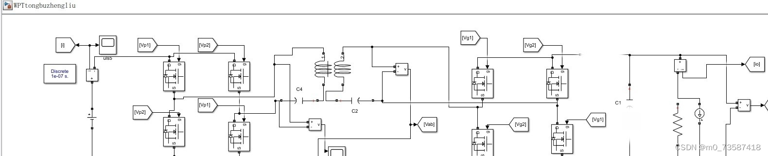
基于二极管整流的无线电能传输设计
基于同步整流的无线电能传输设计(含过零比较)
两个一起打包

ID:83129621276351260
爱吃卤烤猪蹄的地铁




最后
以上就是谨慎超短裙最近收集整理的关于无线电能传输 wpt 磁耦合谐振 过零检测 基于二极管整流的无线电能传输设计 基于同步整流的无线电能传输设计的全部内容,更多相关无线电能传输内容请搜索靠谱客的其他文章。
本图文内容来源于网友提供,作为学习参考使用,或来自网络收集整理,版权属于原作者所有。
发表评论 取消回复