基于Simulink的ask,psk,fsk仿真
本实验基于matlab的simulink,实验步骤如下.
- 单极性基带信号和双极性基带信号
利用simulink中的Bernoulli Binary Generator可以产生随机的二进制信号,即为单极性码。同时产生两个随机二进制信号,一个进行反相器处理,再通过减法器和另一个相减,可以得到双极性码

图1 单极性码和双极性码原理框图

图2单极性码和双极性码波形图
图2的上图为单极性码,下图为双极性码。
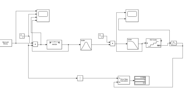
- ASK
将上面调好的单极性基带信号输入到图3的原理框图

图3 ask原理框图
高斯白噪声模式调为SNR,噪声为4db,输入噪声功率为1

图4 高斯白噪声的参数设置
载波信号频率为6*pi,幅度为1

图5 载波的参数设置
|
|
|
下通带频率为:4*pi,上通带为10*pi,中心频率大概为6*pi

图6 带通滤波器的参数设置
通带频率为6*pi,模式改为低通滤波

图7 低通滤波器的参数设置
接下来是抽样判决,先用标量量化器编码对低通滤波后的波形进行量化抽样,输出码字勾选上。

图8标量量化器编码参数设置
量化抽样之后再经过零阶保持器,把输入的信号保持一段时间,经过这个模块后的信号会有阶梯状,这里完成判决,得到基带信号
图9过零阶保持器
判决后的数据和基带信号同时送入到误差分析器

图10误差分析器参数设置
补充,由于判决过程,经过了一个过零阶保持器延时了一会,所以基带信号也要延时一下再送入误码率分析仪

图10延时
如下图,仿真的脉冲采样数加到10000,这个值越大,你仿真到的误码率跟准确

误码率:
。共采集到10000个脉冲,错误的有1332个,误码率为0.1332
波形图:

从上往下为,单极性基带信号,载波信号,ask码,加载高斯白噪声的ask码

从上往下为相干解调后的ask码,抽样判决后的信号
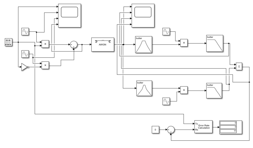
- FSK

FSK原理框图
2FSK是用两种不同频率的波形表示0和1,这里用到两个载波

载波1

载波2
加载高斯白噪声后经过两个中心频率不同的带通滤波(一个为25,一个为45),和相干解调(相乘与+低通滤波,低通滤波分别为25和45),这里的设置类比ASK。
接下来补充判决,因为FSK的判决条件与ask不同。Fsk经过解调出来的是两个错峰的信号,那么通过Relational Operator比较两个频率的波形,当频率1的波形大于频率2的波形,输出1,相反输出0.
左图为Relational Operator参数配置,右图为Relational Operator。

以下为波形图

从上到下为基带信号,载波1,载波2,fsk

从上到下为加载高斯白噪声的fsk,相干解调1,相干解调2,抽样判决
误码率为0.5048
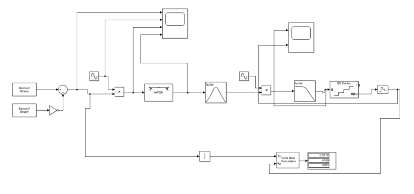
- pSK

Psk输入信号为双极性基带信号,其他调节同ask

从上到下:双极性基带信号,载波,psk,加载高斯白噪声的psk

从上到到下:相干解调,抽样判决
误码率为0.7089
- 仿真结果与理论分析
仿真时的白噪声为4db,根据10log(s/n)可得出信噪比,再matlab的命令行中计算如下:
- Ask

理论算的误码率为0.1312,仿真的为0.1332,与理论接近
最后
以上就是健康水蜜桃最近收集整理的关于基于Simulink的ask,psk,fsk仿真基于Simulink的ask,psk,fsk仿真的全部内容,更多相关基于Simulink内容请搜索靠谱客的其他文章。
发表评论 取消回复