我是靠谱客的博主 受伤大山,这篇文章主要介绍2017全国电赛综合测评四分频电路(一片D触发器74LS74的两种方法,有图有真相,实测波形图)在"2017 年全国大学生电子设计竞赛综合测评题"的《复合信号发生器》中出现的要求使用1片HD74LS74搭建四分频电路,以下是两种解决方案: ,现在分享给大家,希望可以做个参考。
在"2017 年全国大学生电子设计竞赛综合测评题"的《复合信号发生器》中出现的要求使用1片HD74LS74搭建四分频电路,以下是两种解决方案:
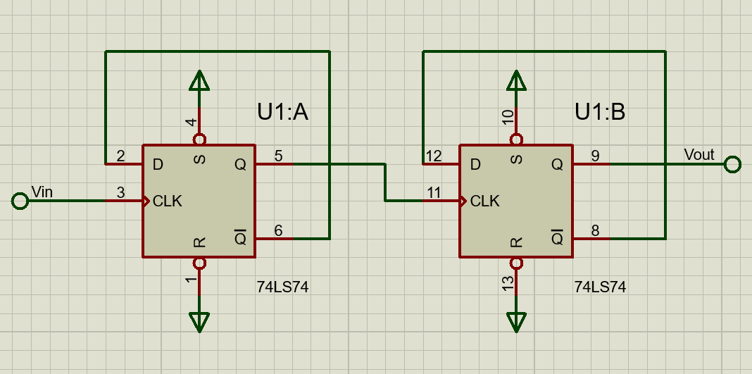
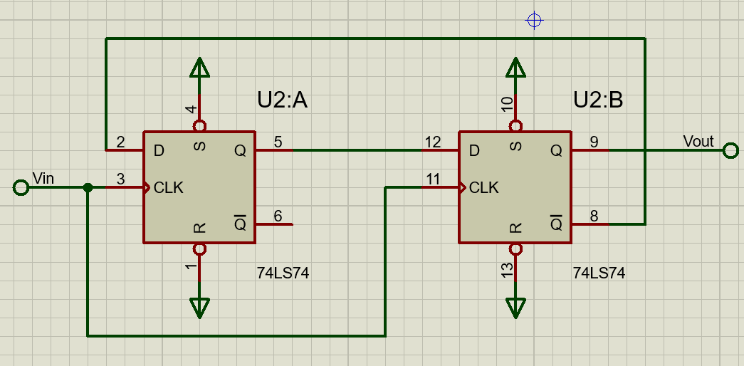
使用2个D触发器(1片74LS74芯片)可以用两种方法接成四分频电路
方法一:先接成两个二分频电路,再相连就是四分频电路,依次类推可以做成八分频、十六分频...........

方法二:直接四分频电路

结论:这两种方式都可以实现四分频,但是它们的高电平都是有一些畸变的,畸变的原因是IO口的翻转速度衔接有误差被各种高频杂波耦合进去了,我尝试过多种方法无法直接消除(如果你能只用电阻电容消除这个畸变请在评论区告诉我),如果确实要让波形变得很方正好看的话需要在最后输出端接一个斯密特触发器对波形整形。
如下图:
我输入频率为20KHz的方波,用上述两种方法四分频得到5KHz的方波,
黄色是方法一,蓝色是方法二(波形畸变不一样)

最后
以上就是受伤大山最近收集整理的关于2017全国电赛综合测评四分频电路(一片D触发器74LS74的两种方法,有图有真相,实测波形图)在"2017 年全国大学生电子设计竞赛综合测评题"的《复合信号发生器》中出现的要求使用1片HD74LS74搭建四分频电路,以下是两种解决方案: 的全部内容,更多相关2017全国电赛综合测评四分频电路(一片D触发器74LS74的两种方法,有图有真相,实测波形图)在"2017内容请搜索靠谱客的其他文章。
本图文内容来源于网友提供,作为学习参考使用,或来自网络收集整理,版权属于原作者所有。
发表评论 取消回复