目录
语法
说明
示例
清除当前坐标区
清除特定坐标区
清除坐标区并重置所有坐标区属性
cla函数的作用是清除坐标区。
语法
cla
cla(ax)
cla reset
cla(ax,'reset')
说明
cla 从当前坐标区删除包含可见句柄的所有图形对象。如果对象的 HandleVisibility 属性设置为 'on',则句柄可见。添加到坐标区的下一个绘图基于坐标区的 ColorOrder 和 LineStyleOrder 属性使用第一个颜色和线型。如果坐标区不存在,此命令会创建一个坐标区。
cla(ax) 删除 ax 指定的坐标区、极坐标区或地理坐标区中的图形对象,而不是当前坐标区中的图形对象。
cla reset 从当前坐标区删除图形对象,而不管其句柄可见性如何。它还将坐标区属性重置为默认值,但 Position 和 Units 属性除外。
cla(ax,'reset') 重置指定坐标区的属性。
示例
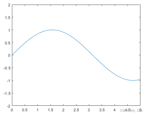
清除当前坐标区
绘制两个正弦波。然后,从轴中清除线图。
x = linspace(0,2*pi);
y1 = sin(x);
plot(x,y1)
hold on
y2 = sin(2*x);
plot(x,y2)

cla

cla 清除线图并将轴的 ColorIndex 和 LineStyleIndex 属性重置为 1。后续绘图从色序和线型序列的开头开始。例如,绘制另一个正弦波。
y3 = sin(3*x);
plot(x,y3)
hold off

清除特定坐标区
从 R2019b 开始,可以使用 tiledlayout 和 nexttile 函数显示分块图。调用 tiledlayout 函数以创建一个 2×1 分块图布局。调用 nexttile 函数以创建坐标区对象 ax1 和 ax2。将绘图添加到两个坐标区中。
tiledlayout(2,1)
ax1 = nexttile;
surf(ax1,peaks)
ax2 = nexttile;
contour(ax2,peaks)

通过指定 ax1 作为 cla 的输入参数,清除上方坐标区中的曲面图。
cla(ax1)

现在,使用可选输入参数 'reset' 重置坐标区的所有属性,包括用于控制视图的相机属性。
cla(ax1,'reset')

清除坐标区并重置所有坐标区属性
创建一个线图并设置坐标轴范围。
x = linspace(0,2*pi);
y = sin(x);
plot(x,y)
axis([0 5 -2 2])

清除轴中的线图并将所有轴属性重置为其默认值。cla reset 重置当前轴的所有属性,但 Position 和 Units 属性除外。
cla reset

cla 命令将当前坐标区的 ColorOrderIndex 和 LineStyleOrderIndex 属性重置为 1。
最后
以上就是快乐爆米花最近收集整理的关于MATLAB中cla函数的全部内容,更多相关MATLAB中cla函数内容请搜索靠谱客的其他文章。
发表评论 取消回复