本文由吕品,许嘉,李陶深,徐文彪联合创作
摘要
边缘计算在自动驾驶的环境感知和数据处理方面有着极其重要的应用。自动驾驶汽车可以通过从边缘节点获得环境信息来扩大自身的感知范围,也可以向边缘节点卸载计算任务以解决计算资源不足的问题。相比于云计算,边缘计算避免了长距离数据传输所导致的高时延,能给自动驾驶车辆提供更快速的响应,并且降低了主干网络的负载。基于此,首先介绍了基于边缘计算的自动驾驶汽车协同感知和任务卸载技术及相关挑战性问题,然后对协同感知和任务卸载技术的研究现状进行了分析总结,最后讨论了该领域有待进一步研究的问题。
1 引言
计算机技术和传感器技术的发展使汽车逐渐成为更加智能的自动驾驶汽车。自动驾驶汽车的出现将会提高交通通行效率,减少道路交通事故。美国高速公路交通安全管理局将自动驾驶分为L0~L5 共 6 个等级,从 L0 到 L5,汽车的智能化水平逐渐提升。L5 级的自动驾驶汽车可以在任何环境下完成所有的驾驶操作而不需要人类驾驶员的干预。
为了提供安全的自动驾驶服务,自动驾驶汽车需要获取所处环境的完整信息,并对其进行实时处理以做出行驶决策。从环境信息的获取到行驶决策的制定可以分为 3 个阶段,分别是环境信息获取、信息融合处理和驾驶行为决策。
1) 环境信息获取。自动驾驶汽车通过多种车载传感器获取所处环境的信息,如用定位系统、惯性测量单元获取位置信息,用激光雷达绘制周围环境的点云,用摄像头获取环境的图像数据,用雷达和声纳检测距离车辆最近的物体等。
2) 信息融合处理。此阶段的任务是将获取的环境信息进行融合处理,使自动驾驶汽车了解周围的环境。信息融合处理阶段有 3 个主要的任务,分别是自我定位、目标识别和目标跟踪。这 3 个任务都需要大量的计算资源来完成。
3) 驾驶行为决策。在自动驾驶汽车了解了自身所处的环境之后,就开始预测其他车辆或行人等障碍物的运动路径,然后根据预测结果做出自身的路径规划和避障决策。
高级别的自动驾驶汽车需要在无人干涉的情况下完成以上 3 个步骤,但仅依靠单个自动驾驶汽车的能力是很难做到的,原因如下。
1) 在环境信息获取方面,单个自动驾驶汽车存在传感器视野盲区,无法获取完整的所处环境信息,这可能导致自动驾驶汽车无法检测即将到来的危险。
2) 在数据处理方面,车载计算系统难以完成对大量异构传感器数据的实时处理,其中仅摄像头每秒就产生 1.8 GB 的数据。若在自动驾驶汽车上配备高性能的计算系统,则会大大增加自动驾驶汽车的成本。
总体来说,环境信息获取和数据处理两方面的问题导致仅依靠单个自动驾驶汽车的能力无法实现高级别自动驾驶,因此需要其他智能节点的协助。
为了解决数据处理方面的问题,有些研究者提出了自动驾驶汽车与云计算相结合的方案,将数据上传到云端处理。云端虽然有大量的计算资源, 可以在极短的时间内完成数据的处理,但是仅依靠云端为自动驾驶汽车提供服务在很多情况下是不可行的。因为自动驾驶汽车在行驶过程中会产生大量需要实时处理的数据,如果将这些数据都通过核心网传输到远程云端处理,那么仅数据的传输便会导致很大的时延,无法满足数据处理的实时性要求。核心网络的带宽也难以支持大量自动驾驶汽车同时向云端发送大量的数据,而且一旦核心网络出现拥塞导致数据传输不稳定,自动驾驶汽车的行驶安全便得不到保障。
将边缘计算应用到自动驾驶领域将有助于解决自动驾驶汽车在环境数据获取和处理上所面临的问题。边缘计算是指在网络边缘执行计算的一种计算模型,其操作对象来自云服务的下行数据和万物互联服务的上行数据,而边缘计算中的“边缘” 是指从数据源到云计算中心路径之间的任意计算和网络资源。简而言之,边缘计算将服务器部署到用户附近的边缘节点,在网络边缘(如无线接入点) 给用户提供服务,避免了长距离数据传输,给用户提供更加快速的响应。边缘计算、移动边缘计算、雾计算在自动驾驶领域的应用较相似,本文将它们统称为边缘计算。
协同感知和任务卸载是边缘计算在自动驾驶领域的主要应用,这 2 种技术使实现高级别自动驾驶成为可能。其中,协同感知技术使汽车可以获取其他边缘节点的传感器信息,扩大了自动驾驶汽车的感知范围,增加了环境数据的完整性;任务卸载技术将自动驾驶汽车的计算任务卸载到其他边缘节点执行,解决了自动驾驶汽车计算资源不足的问题。面向自动驾驶汽车的边缘计算离不开车用无线通信技术(V2X, vehicle-to-everything)的支持,它提供了自动驾驶汽车与智能交通系统中其他元素的通信手段,是自动驾驶汽车和边缘节点合作的基础。目前,V2X 主要基于专用短程通信(DSRC, dedicated short range communication)和蜂窝网络。其中 DSRC 是一种专门用于车辆与车辆(V2V, vehicle-to-vehicle)和车辆与道路基础设施(V2I, vehicle-to-infrastructure)之间的通信标准,具有数据传输速率高、时延低、支持点对点或点对多点通信等优点。以 5G 为代表的蜂窝网络具有网络容量大、覆盖范围广等优点,适用于 V2I 通信和边缘服务器之间的通信。
本文首先对自动驾驶汽车与边缘节点之间的协同感知和任务卸载进行介绍,并阐述它们所面临的挑战;然后分别综述了协同感知技术和任务卸载技术的研究现状;最后指出了该领域有待进一步研究的问题。
2 面向自动驾驶的边缘计算及其面临的挑战
传统的自动驾驶技术专注于提升单个车辆的能力来实现更高级别的自动驾驶,然而在车辆上安装数量更多或精度更高的传感器并不能解决单个车辆感知范围受限的问题。计算资源不足的问题可以通过给车辆配备高性能的计算系统来解决,但这会极大地增加自动驾驶汽车的成本,不利于自动驾驶汽车的普及。
边缘计算技术的发展给高级别自动驾驶的实现带来了契机,自动驾驶汽车通过与边缘节点之间的协同感知和任务卸载能够解决自身在环境感知和数据处理方面的问题。在网络拓扑结构上,边缘节点与自动驾驶汽车是一跳或两跳的通信距离,这使数据传输时延大大减少,能在满足自动驾驶应用极其严格的时延约束下为自动驾驶汽车提供服务。
在自动驾驶场景中,边缘节点包括配备边缘服务器的交通基础设施、无线接入点和网络基站以及移动智能设备等,后文将上述元素统称为边缘节点。需要注意的是,在自动驾驶汽车的视角下,其他自动驾驶汽车也是边缘节点。
接下来,本节将分别对协同感知和任务卸载进行简要介绍,并指出它们所面临的挑战。
2.1 协同感知
协同感知技术能够扩大自动驾驶汽车的感知范围,使自动驾驶汽车可以获得更加完整的环境信息,包括路面情况、车辆、行人或其他障碍物等。这使自动驾驶汽车能够提前对可能发生的碰撞进行检测和规避,并能够更好地规划行驶路径。
在车车协同方面,Kim 等探讨了一个使用合作感知的多车辆协同驾驶系统,验证了协同感知的可行性。类似地,Gunther 等证明了协同感知可以使车辆提前感知到障碍物,从而有更多时间采取避障措施,并验证了低渗透率(自动驾驶汽车占道路车辆总数的百分比)下协同感知也对自动驾驶汽车的环境感知有着积极影响。在车路协同方面, Calvo 等为自动驾驶汽车与 RSU(road side unite)之间的协作设计了一个通信理论架构,并证明了该架构在协同感知方面的可行性。Wang 等分析了不同基础设施部署方案对自动驾驶汽车协同感知的影响,总结出在道路交叉口和道路沿线以均匀间距部署RSU 能更好地覆盖道路区域。文献研究了RSU 摄像头位置校准与目标定位的问题。这些研究都为协同感知的实现奠定了基础。
图 1 展示了典型的协同感知场景。其中车辆 A 由于右前方停放车辆的遮挡无法感知到行人的存在,继续行驶则有产生碰撞的可能。若此时协作车辆 B 或 RSU 将它们所感知到的行人信息共享给车辆 A,那么车辆 A 就能规避此次碰撞。

图 1 典型的协同感知场景
实现自动驾驶汽车与边缘节点的协同感知需要解决以下 2 个问题。
1) 协同感知信息共享。自动驾驶汽车和边缘节点之间共享环境感知数据能够扩大自动驾驶车辆的感知范围。但是在通信资源有限的情况下,如何设置环境感知数据的共享策略是一个很重要的问题,比如共享原始数据还是处理过的数据、以何种频率共享数据、共享全部数据还是部分数据等。
2) 协同感知信息融合。在车辆接收到其他边缘节点的环境感知信息后,需要将自身的感知数据和接收到的信息进行融合,得到实时的、扩展的环境信息。这需要设计环境感知数据的融合算法。
本文将在第 3 节从以上 2 个方面对协同感知的研究现状进行归纳总结。
2.2 任务卸载
在获取了环境信息之后,自动驾驶汽车要在极短的时间内对这些数据进行处理,实时地进行自我定位、目标识别和目标跟踪等任务,从而做出正确的行驶决策。在自我定位和目标检测与跟踪阶段都需要大量的计算资源,而自动驾驶汽车的计算系统难以在时延约束下完成这些处理,这便需要边缘节点的协助。任务卸载的基本目标是使边缘节点在满足任务时延约束的条件下完成计算任务,并将计算结果返回给卸载发起节点。
图 2 展示了典型的任务卸载场景。其中主车辆 A 可以将自身的计算任务 t1 和 t2 卸载到边缘服务器或有空闲计算资源的协作车辆 B 执行,然后它们再将计算结果返回给主车辆 A。任务的卸载可分为任务整体卸载和任务部分卸载。整体卸载是将整个计算任务卸载到同一个边缘节点执行,如任务 t2 的卸载方式。部分卸载是将任务划分为多个部分,自动驾驶汽车可以自身执行一部分,然后将其余的部分卸载到边缘节点,如任务 t1 的卸载方式。

图 2 典型的任务卸载场景
自动驾驶汽车与边缘节点之间的任务卸载主要面临以下挑战。
1) 资源受限。相比于云服务器,边缘服务器的计算能力是有限的。边缘节点为大量自动驾驶汽车提供任务卸载服务时可能会出现计算资源不足的情况,尤其是交通流量密集区域的边缘节点。这需要制定高效合理的资源分配策略,同时还需要通过合理的任务调度来平衡多个边缘节点之间的负载, 将负载过多的节点上的计算任务转移到相对较空闲的节点。除了计算资源,通信资源的合理分配也是十分重要的一方面。
2) 车辆移动性。自动驾驶汽车的高速移动使边缘环境下的任务卸载变得更加复杂。边缘节点的服务范围是有限的,这使自动驾驶汽车在移动过程中会频繁切换为它提供服务的边缘节点。在边缘节点切换时,需要保证服务不中断。类似地,车辆之间的任务卸载也需要考虑车辆的相对移动导致的通信距离的快速变化。此外,车辆的移动性导致车载自组网的网络拓扑处于高度动态变化之中,使寻找数据传输路由变得更加困难。
3) 任务执行环境的隔离。边缘节点会同时为大量自动驾驶汽车服务,同时执行多个计算任务。为了保护自动驾驶汽车的安全和隐私,防止同时执行的计算任务之间相互影响,边缘节点在执行自动驾驶计算任务时需要为它们提供安全独立的运行环境。常用的虚拟机和容器等隔离技术由于启动时间的限制,在自动驾驶任务极其严格的时延约束下难以实现灵活的资源分配。
现有任务卸载技术的研究可分为 2 类:一类是对任务卸载架构的研究,专注于研究自动驾驶汽车
和边缘节点之间的合作策略;另一类是对任务卸载算法的研究,专注于处理任务调度、资源分配等具体问题。本文将在第 4 节从任务卸载架构和任务卸
载算法 2 个方面综述自动驾驶汽车与边缘节点之间任务卸载技术的研究现状。
3 协同感知技术
自动驾驶汽车与边缘节点之间的协同感知技术解决了自动驾驶汽车感知范围受限的问题,给自动驾驶汽车提供了更加完整的环境信息,有助于自动驾驶汽车的避障和路径规划。实现协同感知要解决 2 个主要的问题,即如何共享感知信息和如何进行感知信息的融合。接下来,本节将分别总结分析协同感知信息(CPM, cooperative perception message)共享和协同感知信息融合这 2 个方面的研究现状。
3.1 协同感知信息共享
CPM 的共享是协同感知的基础,车辆和边缘节点之间 CPM 的传递需要一定的带宽,且有着严格的时延约束,这对网络性能提出了要求。此外,合理的 CPM 共享策略也十分重要,它定义了车辆以何种频率共享感知数据、共享哪些感知数据等问题,高效的 CPM 共享策略可以在减少通信资源使用的同时增强自动驾驶汽车的感知能力。
现有对 CPM 共享的研究可分为支持共享 CPM 的网络架构和 CPM 共享策略这 2 个方面,相关研究工作如表 1 所示。

1) 支持共享 CPM 的网络架构
自动驾驶汽车和边缘节点之间传递 CPM 是实现协同感知的基础,频繁的信息共享必然会对网络性能提出较高的要求。不同的网络架构具有不同的特性,在不同的通信场景、交通情境下需要选择合适的网络架构。
在网络连接方式选择方面,Wei 等分析了无线局域网、WAVE 和 4G 这 3 种网络的优缺点,提出车辆之间可以同时采用这 3 种方式连接,然后在数据传输之前利用神经网络模型根据车辆密度、速度和数据传输量选择一个更合适的通信方式。
自动驾驶汽车的行驶速度不同对网络性能的要求也不一样,汽车的行驶速度越快,就需要越频繁地获取 CPM,对网络性能的要求也就越高。文献[17-18]分析了自动驾驶汽车在不同行驶速度下对数据率的要求,指出了使用毫米波通信的重要性。其中,文献[17]证明了随着汽车速度的加快,传感器生成数据的最小数据速率呈指数级增加。文献[18]的研究发现,30 GHz 和 60 GHz 的毫米波V2V通信分别允许自动驾驶汽车以 63 km/h 和 86 km/h 的最大速度行驶,而 5 GHz 频带仅允许车辆以 50 km/h 的速度行驶。
此外,当自动驾驶汽车数量占道路汽车总数比例(即渗透率)太低时,可能会因为自动驾驶汽车之间距离太远而难以找到支持数据传输的 V2V 链路,这时便需要通过 V2I 进行数据的传输。Wang 等分析了不同交通密度和不同渗透率下 V2V 和V2I 的网络容量需求,得出 CPM 交换产生的 V2I 流量在中等渗透率处(如渗透率为 0.5 时)最高, 当大多数车辆同时参与协同感知时绝大部分数据都将通过 V2V 传输。
2) CPM 共享策略
不同的 CPM 共享策略对网络性能的要求不同, 给车辆提供的感知效果也不同。若过于频繁地共享感知数据,则会给无线信道造成很大压力;若共享感知数据的频率过低,则会导致信息年龄太大,信息价值降低。类似地,共享所有感知数据会导致冗余信息过多,浪费通信资源;共享部分感知数据可能会使接收方收到的信息不完整,难以利用其做出安全合理的行驶决策。
欧洲电信标准化协会(ETSI, European Tele-communications Standards Institute)制定了 CPM 的生成规则,定义了车辆何时应生成和发送 CPM 以及要包含在 CPM 中的信息。在 ETSI 制定的 CPM 生成规则中,车辆必须检查每个时间间隔是否应该生成和传输新的 CPM。默认情况下,时间间隔设置为 100 ms。对于每个时间间隔,如果车辆检测到一个新物体,或者对于任何先前检测到的物体都满足以下条件,则该车辆应生成一个新的 CPM。
①从该物体上次的数据被纳入 CPM 以来,它的绝对位置改变超过了 4 m。
②该物体的绝对速度自上一次被纳入 CPM 以来变化了超过 0.5 m/s。
③上一次检测到的物体被纳入CPM 是在1 s 或更久之前。
Thandavarayan 等将 ETSI 制定的动态 CPM 生成策略与周期性生成策略进行了对比,周期性生成策略即车辆周期性广播检测到的所有物体的信息,得出动态 CPM 生成策略比周期性生成策略更加灵活,它使每个 CPM 中包含的对象数目适应交通密度和速度,减少了数据冗余传输。此后, 他们通过避免信息的重复广播对 ETSI 制定的动态 CPM 生成策略进行了优化,进一步减少了数据的冗余。在所提出的优化策略中,如果车辆最近从其他车辆接收到了有关某一对象的更新信息,则该车辆就不再广播有关该对象的信息,这进一步减少了不必要的数据传输。
有研究者根据CPM 的重要程度定义了CPM 共享策略。其中,文献[22]提出通过预测 CPM 对接收方的重要程度来决定是否发送该CPM 的策略。在 CPM 发送之前,发送信息的车辆通过信息论的方法预测该信息对潜在接收方的价值,当网络拥塞时,发送方可以推迟甚至取消低价值信息的传输, 从而缓解了信道压力,更可靠地将重要信息传递给接收方。文献[23-24]则通过提高包含重要地理位置信息的 CPM 的优先级来增强协同感知的性能。其中,文献[24]定义了车辆感兴趣区域,即车辆希望感知的区域,在通信资源有限的情况下,选择部分自动驾驶汽车共享感知数据,并提高包含大多数车辆感兴趣区域信息的 CPM 的发送频率,扩大了汽车的感知范围并且降低了信息年龄。
以上感知信息共享策略都是针对车与车的协同感知,而 RSU 与自动驾驶汽车的感知信息共享也十分重要。由于 RSU 位置通常固定且有着更大的感知范围,因此能为自动驾驶汽车提供更稳定的服务。合理利用 RSU 的感知能力还能减少车载传感器的成本。
文献[25]提出了一个利用 RSU 感知信息为自动驾驶汽车提供驾驶建议的架构。当车辆驶入 RSU 服务范围时,RSU 会根据自身的感知数据告知自动驾驶汽车即将到来的危险,并给出驾驶建议。文献[25]在道路结冰和施工这 2 个交通场景下测试了所提架构的性能,RSU 均能为自动驾驶汽车提供合理的驾驶建议。
文献[26-27]设计了一个车路协同感知系统并在真实场景中部署。实验结果表明,通过 RSU 与自动驾驶汽车之间的信息共享,能够改善交通效率或为车辆提供自身视野之外的障碍物信息。
3.2 协同感知信息融合
在主车辆获取了其他边缘节点发送的 CPM 之后,便需要将 CPM 与自身传感器的信息进行融合,从而得到在自身坐标系下扩展的环境信息。传感器融合涉及 2 个关键问题,分别是数据的时间对齐和空间对齐。其中,时间对齐考虑了感知信息从被采集到被其他车辆接收的时间差;空间对齐则是将其他车辆坐标系下的目标转换为在主车辆坐标系下的目标。
根据共享 CPM 的不同类型,感知数据融合的方式也有所不同。现有主要的感知数据融合方式有图像融合、点云融合、占用栅格地图融合、对象匹配等,如表 2 所示。

1) 图像融合
图像融合的处理对象是视觉传感器(摄像头) 所产生的原始或经过初步处理的图像数据。
文献[29]利用图像融合实现了拥有共同视野的车辆的协同感知。首先提取接收到的图像和自身摄像头捕获到图像的特征点,然后进行特征点的匹配来估计车辆的相对位置,再根据数据发送方惯性测量单元的信息更新相对方向,这样主车辆就能将数据发送方坐标系下的目标转为自身坐标系下的目标。如图3 所示, 车辆 A 通过匹配两车共同视野中的特征点(圆形)来获取车辆的相对位置,然后车辆 A 即可将车辆 B 视野中的障碍物(星形)转移到自身坐标系下。

图 3 有共同视野车辆的协同感知
原始图像的共享会增加网络负担,Xiao 等提出通过融合其他车辆生成的鸟瞰图来扩大主车辆的感知范围,共享经过处理的传感器数据减少了数据传输量。首先每辆自动驾驶汽车对所采集到的图像进行语义分割,识别出道路上的障碍物;然后用逆透视映射技术将信息转化为鸟瞰图。此后,进行车辆之间鸟瞰图的融合,对于有重叠区域的鸟瞰图,使用特征点匹配的方法进行融合;对于没有重叠区域的鸟瞰图,则通过坐标转换进行融合。
Lian 等提出了一个可扩展的协同感知系统, 通过分布在多个区域的 RSU 摄像头检测所有环境信息,然后将这些动态感知信息进行融合,形成一个全局的语义描述。该系统扩展了车辆的感知范围,提高了感知的精度。
2) 点云融合
点云融合处理的数据是来自光学传感器(如激光雷达)的原始数据。
Chen 等首次提出通过共享原始点云数据实现协同感知,通过分析共享经过处理的数据和共享原始感知数据各自的优缺点,指出了共享点云数据的好处。文献[32]还提出了稀疏点云目标检测方法, 并在此基础上提出了点云数据融合的方案。此外, 该文献还证明了 DSRC 的带宽可以满足协同感知的点云数据传输。文献[33]将所接收到的对象数据转化为点云数据,然后利用点匹配算法进行数据匹配,减少了由车辆自身定位不够精确对数据关联和融合所产生的负面影响。
Wei 等通过多个对象之间的点云融合来提升目标跟踪精度。首先,基于车载激光雷达的多目标跟踪方法使用立体像素聚类算法获取周围环境的状态。其次,将初步跟踪结果与来自 RSU 和其他车辆的感知信息融合,以生成目标车辆的轨迹。该方法能够在车载激光雷达受限和 V2V 通信故障的情况下连续感知周围车辆的位置,提高目标跟踪精度。
文献[35]通过融合不同位置 RSU 的激光雷达数据来提高目标检测的精度,提出了一种基于早期融合和晚期融合的三维目标检测协同感知系统。早期融合是指融合原始感知数据,晚期融合则是融合经过车辆处理的数据。实验表明,该系统能够利用空间中的视野重叠来增加融合点云的密度,减少了假阴性检测,并能更准确地估计检测目标的边界框。
3) 占用栅格地图融合
占用栅格地图是机器人地图的一种,其生成依赖于激光雷达。在占用栅格地图中,车辆所处环境被定义为一个二维栅格,其中每个栅格都有空闲或占用的概率,此外还可包括占用它物体的高度等信息。
Li 等利用占用栅格地图实现了自动驾驶汽车的协同感知,提出了一个基于占用概率的目标函数,并采用遗传算法对目标函数进行动态优化。在该方法的基础上,还提出了一个车辆之间的相对姿态估计策略,该策略可作为多车辆感知融合的通用解决方案。文献[38]将重点放在占用栅格地图融合框架本身,利用信任函数理论对车辆的相对位置和交换的传感器数据进行不确定性推理,增强信息融合的准确性,但该研究建立在“通信资源是无限的”这一假设上。
4) 对象匹配
对象是经过高度处理后的传感器数据,它是一条包含某一目标位置、行驶方向、速度、加速度、轨迹等数据的信息。对象级的数据共享极大地降低了网络负载,也减少了数据接收方的计算量。
文献[28]利用了一个高级融合体系结构进行车辆间传感器数据的融合。高级融合体系结构中每个传感器、每个车辆都会对其原始数据进行预处理。在此基础上,该文献重点研究了感知数据融合的时间对齐和空间对齐,其中,时间对齐以恒定转率和加速度(CTRA, constant turn rate and acce- leration)运动模型为基础,空间对齐采用无迹变换转换对象坐标。
Ambrosin 等开发了一个两层体系结构用于处理来自动态远程信息源的对象跟踪和融合,在此方案中,车辆定期广播自身所检测到的对象列表。首先主车辆将接收到的对象列表与自身所检测到的对象进行匹配,关联相同的对象;然后对感兴趣范围之内的对象进行持续地跟踪,丢弃感兴趣范围之外对象的信息。
文献[40]提出了一种通用的高斯混合概率假设密度协同融合方法,来融合不同车辆的目标跟踪结果,使车辆可以跟踪自身视野之外的车辆。Yuan 等[41] 提出了一种基于轨迹的数据关联方法,使用交互多模型估计器和序列多重假设检验作为一种普遍的解决方案,来处理复杂驾驶场景中的不同情况。该方法仅使用车辆的位置信息用于目标匹配,减少了信息传输量。
3.2 协同感知小结
如表 1 和表 2 所列,本节从感知信息共享和感知数据融合 2 个方面综述了自动驾驶汽车与边缘节点之间协同感知技术的研究现状。在感知信息共享方面,从支持感知信息共享的网络架构和感知信息共享策略这 2 个角度进行了分析。对于网络架构, 很多研究都指出了使用毫米波通信进行协同感知的重要性;对于共享策略,大部分的 CPM 共享策略是基于不同 CPM 所包含信息的重要程度来设计的。车辆与 RSU 之间信息共享的研究表明,车路协同能够更好地提升协同感知系统的性能。在感知数据融合方面,大部分研究侧重于融合处理过的数据,这不仅可以减少网络负载,也能减少数据接收方的计算量,但是原始数据的共享能够带来更好的协同感知效果,可以根据网络状况将二者结合使用。
协同感知大大增强了自动驾驶汽车的感知能力,除了对协同感知技术的研究外,协同感知技术的应用也是很重要的一方面。有很多研究者利用协同感知优化了自动驾驶汽车的路径规划以及自我定位和目标定位。Miller 等通过 L2 级别与 L4 级别自动驾驶汽车之间的协同感知,实现了L2 级别自动驾驶汽车的完全自主行驶。还有研究者利用车辆与 RSU 之间的协同感知,开发了一个能够为自动驾驶提供自动停车服务的车辆控制系统。
4 任务卸载技术
任务卸载技术旨在通过将自动驾驶汽车的计算任务卸载到其他边缘节点执行以解决自动驾驶汽车计算资源不足的问题。任务卸载最基本也最重要的要求就是在任务的时延约束下完成任务的计算,并将计算结果返回到卸载发起节点,这样才能保证自动驾驶汽车的安全。
边缘计算环境和自动驾驶汽车的特殊性使自动驾驶的任务卸载更加复杂,在 2.2 节中已有说明。为了在考虑这些特殊性的前提下为自动驾驶汽车提供低时延高可靠的任务卸载服务,研究者进行了很多相关研究,主要可分为对任务卸载架构的研究和对任务卸载算法的研究。本节将从这 2 个方面来介绍自动驾驶任务卸载技术的研究现状。
4.1 任务卸载架构
任务卸载架构定义了任务卸载系统中各节点之间的合作策略,主要解决了任务卸载中车辆移动性和任务执行环境隔离的问题。根据架构所涉及元素以及研究侧重点的不同,可以将任务卸载架构分为车群架构、车−边架构和车−边−云架构,图 4 中展示了一个简单的自动驾驶汽车任务卸载架构,其中Ⅰ层是车群架构,Ⅰ-Ⅱ层的组合是车−边架构, Ⅰ-Ⅱ-Ⅲ层的整体是车−边−云架构。

图 4 任务卸载架构
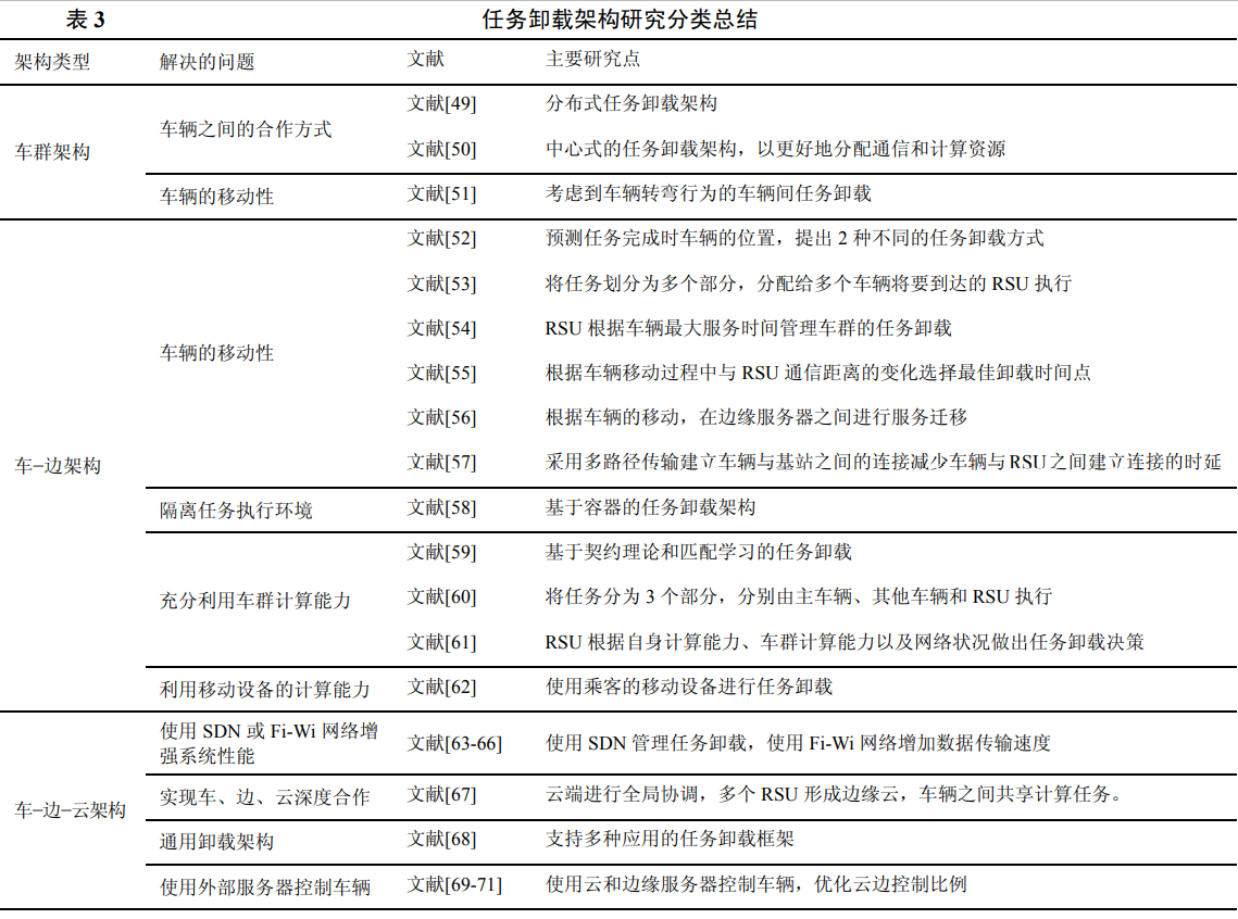
表 3 对任务卸载架构的研究成果进行了汇总, 接下来,将详细介绍任务卸载架构的研究现状。

1) 车群架构
车群架构由多个相互通信、共享计算资源的自动驾驶汽车组成,它注重的是自动驾驶汽车之间的合作策略,车辆利用其他车辆的空闲计算资源来进行任务卸载。
文献[49-50]对自动驾驶汽车的合作方式进行了研究。其中,文献[49]建议车辆之间使用去中心化的方式进行任务卸载,并提出了一个分布式架构中任务卸载的工作流。分布式的任务卸载能够更好地适应车辆网络的动态变化,有更强的稳健性。文献[50]则提出了一种中心式任务卸载架构,将道路上的车辆划分为多个车群,然后将车群中的车辆分为卸载发起车辆、服务车辆和群头车辆。其主要思想是用群头车辆管理车群内的任务卸载,更合理地分配通信和计算资源。
文献[51]针对车辆的移动性设计了一个车辆之间的任务卸载架构。该架构中,卸载发起车辆会考虑自身与其他车辆的最长通信时间来选择合适的任务卸载节点,其中最长通信时间与车辆的相对移动有关,车辆之间距离过大则无法通信。该架构还考虑了城市交通环境中的车辆转弯行为。
现有关于车群架构的研究较少,因为它仍是利用车辆的计算资源执行任务,对自动驾驶汽车计算资源的扩展并不明显,但是车群架构对于车辆之间合作策略具有重要意义。
2) 车−边架构
车−边架构在车群架构的基础上引入了除自动驾驶汽车之外的其他边缘节点,如配备边缘服务器的 RSU,这大大扩展了自动驾驶汽车的计算资源。车−边架构侧重于研究车辆与边缘服务器之间的合作策略,其中车辆主要利用边缘服务器的计算资源来进行任务卸载。
由于自动驾驶汽车的移动性以及 RSU 服务范围有限,自动驾驶的任务卸载变得更加复杂。车−边架构的研究中很大一部分都专注于解决车辆移动性带来的问题。
Zhang 等通过预测任务文件的传输和执行时间以及车辆在任务执行完成时到达的位置,提出了 2 种任务卸载方式:一种是通过多跳 V2V 通信和 V2I 通信传输任务文件到车辆将要到达的 RSU 执行计算,该 RSU 再将结果传回给卸载发起车辆;另一种是由当前为车辆服务的 RSU 来执行计算,然后通过 RSU 之间的无线回程通信传输计算结果到车辆将要到达的 RSU。在不同的情况下,灵活使用2 种方式能够节省通信成本。
文献[53-54]采用部分卸载的方式进行任务卸载。其中,文献[53]将一个任务划分为多个小的任务单元,然后将这些任务单元分配到多个车辆将要到达的 RSU 服务区域,最后决定在每一个服务区内车辆和 RSU 分别需要执行的任务单元数量。类似地,文献[54]提出了一种以 RSU 为中心的任务卸载架构,由 RSU 组织周围车辆形成车群并收集车辆的信息,车辆可从 RSU 获取其他车辆的信息。当该车辆产生任务卸载需求时,它会综合考虑每辆服务车的计算资源和最大服务时间,决定分配给每辆服务车的任务百分比。
文献[56]研究了边缘服务器中服务迁移的问题。车辆的移动导致其需要不停切换为其服务的边缘服务器,而服务器之间服务的迁移(容器或虚拟机的迁移)需要较长的时间。所提架构通过考虑车辆的移动信息、边缘服务器中可用的计算资源、候选服务器的时延和迁移时间选择将服务迁移到最合适的服务器上。
还有研究者研究了车辆与边缘基站之间建立连接的问题。文献[57]提出采用多路径传输建立车辆与基站之间的连接,多路径传输可以支持虚拟机在边缘节点之间的实时动态迁移,减少了重新建立连接所导致的启动时间和网络时延。
除了解决车辆移动性带来的任务卸载挑战,还有一些研究关注车−边架构中任务执行环境的隔离性,以及如何充分利用车群的计算资源。
为了保证任务执行环境的隔离性,Tang 等提出了一种基于容器的自动驾驶边缘卸载框架。该框架以边缘容器的粒度提供任务执行环境的抽象和管理,为自动驾驶任务的执行提供了隐私保护和资源隔离。此外,文献[58]还提出了一种在边缘服务器上预先运行容器的策略来减少由于容器初始化导致的时延。模拟实验表明,提出的卸载框架能够支持毫秒级的计算卸载,同时保证了自动驾驶汽车的安全性和私密性。
以上架构中,任务卸载都是在车辆和边缘服务器之间进行的,并没有充分利用车群的计算能力。为了激励车辆共享自身的计算资源为其他计算资源不足的车辆提供服务,Zhou 等提出了一个两阶段的边缘计算框架。首先提出了一种基于契约的机制,以激励资源未充分利用的车辆充当边缘服务器,并对其资源进行优化管理。然后处理自动驾驶车辆和车辆边缘服务器之间的任务卸载分配问题。仿真结果表明,该框架提高了系统的资源利用率并减少了任务卸载时延。
文献[60-61]提出车辆到边缘服务器和车辆到车辆的联合卸载方案。其中,文献[60]采用部分卸载的方法,将任务分为本地计算部分、通过 V2I 通信卸载到 RSU 的部分和通过 V2V 通信卸载到相邻车辆的部分,并通过调整这 3 个部分之间的比例来最小化任务卸载的时延。文献[61]提出 RSU 接收到任务卸载请求后,根据车群计算能力、RSU 计算能力以及网络状况决定任务卸载到其他车辆、RSU 或云端执行。
除了利用边缘服务器和其他车辆进行任务卸载,还有研究者还提出用乘客的移动设备,如智能手机、笔记本电脑等进行计算任务的卸载[62]。
3) 车−边−云架构
车−边−云架构在车−边架构的基础上引入了云端。由于云端资源的使用需要进行长距离的数据传输,因此车−边−云架构中的主要任务卸载方式仍是将车辆的计算任务卸载到其他边缘节点执行。云端在架构中主要起着宏观控制、优化边缘端的任务卸载过程等作用,同时也可以执行时延容忍类任务。
在车−边−云架构的研究中,软件定义网络( SDN, software defined network )和光纤−无线(Fi-Wi, fiber-wireless)网络是常用的 2 种网络技术。SDN 将网络的控制平面和数据平面解耦,网络设备中仅保留数据转发功能,将网络的控制逻辑转移到SDN 控制器,从而可以更灵活地调整路由策略并简化服务的开发,更好地适应车辆网络的动态变化。FiWi 网络结合了光网络低时延、高可靠、大带宽和无线网络移动性强、扩展性强的优点,可以同时为用户提供云端和边缘服务器的计算资源。文献[63-66]均在所提出的架构中使用了 SDN 或 Fi-Wi 网络技术,利用 SDN 管理任务的卸载;采用光纤网络连接边缘服务器和云端,减少与云端通信的时延。
为了更好地发挥云端的宏观控制作用,实现车辆、边缘、云端的深度合作, Qiao 等提出了一个可以预先分配资源并且消除冗余计算任务的框架。所提框架分为三层:云端作为全局控制器,收集交通流量、网络状态等信息,利用先进的数据挖掘技术预测一段时间后流量或网络信息的变化;边缘服务器的资源被抽象为资源池,根据云端的数据分析结果可以进行资源的预先分配;自动驾驶汽车组成车群,相邻车辆由于所处环境相似,可以协同共享和卸载计算任务,消除了冗余计算任务的同时增加了数据的完整性。该架构充分实现了云端、边缘服务器和车辆的协同工作,利用云端的全局控制和车辆之间的相互协作优化了车辆边缘计算系统的资源分配和任务卸载。
考虑到自动驾驶有着多种不同的应用,文献[68]提出了一种支持多种应用程序卸载的通用任务卸载框架。在该框架中,应用程序被分为客户端和服务端,云服务器、边缘服务器以及车辆通过安装应用的服务端来为其他作为客户端的车辆提供服务。
以上研究均将车载计算系统作为自动驾驶汽车的控制主体。与此不同的是,Sasaki 等将云和边缘服务器作为自动驾驶汽车控制的主体,提出并优化了云和边缘服务器之间协同的车辆控制系统。在该系统中,车辆主要用来收集环境信息,云或边缘服务器进行数据处理并向自动驾驶汽车下达控制命令,在一定程度上克服了自动驾驶汽车计算资源不足、感知范围受限等问题。
4.1 任务卸载算法
任务卸载算法专注于解决任务卸载中的任务调度、资源分配和数据传输等问题,提高了任务卸载系统在边缘环境资源受限情况下的性能。其中, 任务调度算法解决任务卸载到何处的问题;资源分配算法解决计算资源和通信资源的分配问题;数据传输优化算法使数据传输更能适应网络的变化,并减少通信资源的占用。

表 4 总结了任务卸载算法的研究成果。所有算法对能耗、任务完成率等其他指标的优化都是在满足时延约束或者尽量减少时延的基础上进行的,表 4 中根据其他优化指标进行算法的分类。接下来,本节将从任务调度、资源分配、任务调度和资源分配联合优化以及数据传输优化 4 个方面归纳总结任务卸载算法的研究现状。
1) 任务调度算法
任务调度算法解决任务卸载到何处以及卸载多少的问题。
①以时延为优化目标的算法
任务卸载的时延包括任务数据往返传输时延和任务处理时延。自动驾驶的任务卸载算法都是在任务的时延约束下优化其他指标,本节总结了仅以时延为优化目标的任务调度算法。
文献[74-77]针对有执行顺序约束的部分卸载,设计了减少卸载时延的算法。有执行顺序约束的部分卸载是指任务拆分后的各个任务有执行顺序先后的依赖关系。
文献[74]旨在将RSU 中的计算任务分配到车辆中执行。为了描述由车辆高移动性引起的计算资源的不稳定性,利用关注车辆停留时间的移动性模型,在此基础上提出了一个 NP 难的任务调度优化问题,然后提出了基于改进遗传算法的调度方案, 具有较低的时间复杂度。文献[75]关注车辆移动过程中可用资源的变化,建立马尔可夫决策过程模型来描述问题场景,并利用工作流调度算法计算任务的完成时间,然后提出了基于模拟退火算法的Q-learning 算法来优化任务的完成时间。文献[76] 将任务结构转换为顺序执行的多个任务。首先将优化问题从单车计算卸载场景扩展到多车计算卸载场景,然后开发了一个基于深度强化学习的卸载算法来分配资源,并为卸载发起车辆确定可行的边缘服务器集合。文献[77]首先根据任务之间的相互依赖性将计算任务建模为有向无环图,利用整数线性规划模型计算离线调度策略,获得给定网络参数集的最优解;然后设计了以离线调度策略为基础的在线调度算法,根据实际的网络状态生成适用于实时场景的卸载策略。文献[78]在任务卸载时考虑计算复杂性、内存影响、数据大小、时延和可用资源等因素,为每个任务确定最佳卸载位置。
②以能耗为优化目标的算法
任务卸载时的能耗主要由数据传输能耗和计算能耗组成。
文献[79]提出了一种基于车辆互联网的雾云计算卸载算法,以最小化车辆和计算设施的功耗。在车辆的数据传输方面,设计了一种 V2V 和 V2I 组合传输算法来节省能源。在边缘服务器的负载分配方面,建立了一个深度学习模型来优化工作负载的分配,以最小化雾和云设施的功耗。
文献[80]对边缘服务器的任务到达过程进行了阐述,证明边缘服务器的任务到达模型不属于标准泊松分布,并将其描述为车辆到达和任务生成的复合过程。在此基础上,考虑到负载分配和成本预测, 提出了一种负载感知的卸载方法,每辆车都基于预测的成本并使用有关边缘服务器负载分配的最新信息来选择卸载节点。
文献[81]根据任务是否可拆分以及拆分后功能的完整性将任务分为不可分割的任务和可分割的任务,然后针对这 2 种任务提出了 2 种任务卸载算法。将任务整体卸载建模为多臂老虎机模型,采用改进的上置信界算法求解。部分卸载将具有大数据量的复杂任务划分为由不同 RSU 处理的时间段, 并使用 Q-learning 算法找到最有效的卸载策略,可以充分利用每个节点的计算资源。
Xu 等设计了保护自动驾驶汽车隐私的任务卸载算法,主要思想是将有隐私冲突的任务卸载到不同的边缘节点执行。设计了寻找 V2V 数据传输路由的算法,采用非支配排序遗传算法 II 实现多目标优化,减少边缘服务器的执行时间和能耗,并防止计算任务的隐私冲突。
Shang 等考虑了不完全信道状态信息(CSI, channel state information)下的任务卸载,目标是最小化计算和通信成本,提出了计算卸载管理算法。该算法提供了任务是否应该被卸载的度量,并在不完全 CSI 条件下显著降低了总开销。与基于完美 CSI 的算法相比,所提算法在保持相近成本的同时提高了任务完成率。
③以负载平衡为优化目标的算法
负载平衡是在多个边缘服务器之间平衡计算负载,防止某些边缘服务器出现超载的情况。
文献[86]通过V2X 将任务传输到相对较空闲的边缘服务器执行以进行负载平衡。首先采用非支配排序遗传算法 III 生成均衡的卸载策略,在此基础上利用简单加权和与多准则决策来确定最优卸载策略,提出了一种基于 V2X 通信的算法,用于获得计算任务在原始车辆和最终节点之间的传输路由。文献[87]采用综合任务处理时延作为性能指标, 将考虑负载平衡的任务卸载问题描述为在允许时延约束下的系统效用最大化问题,将边缘服务器选择建模为二元决策,通过联合优化节点选择方案和任务卸载比例,使系统效用最大化。
④以任务完成率为优化目标的算法
任务完成率的优化旨在让边缘服务器在任务的时延约束下尽可能多地完成接收到的任务,增强任务卸载系统处理任务的能力。
文献[88]提出了一个最佳拟合替代调度算法, 通过将边缘节点之间的任务进行替换和重组改进了最早截止时间优先算法,并考虑了自动驾驶任务的优先级。该算法的主要思想是当有新的任务卸载需求,但是无法为该任务找到能够在时延约束下完成它的边缘节点时,将某一边缘节点的等待队列中已经存在的几个需要计算资源较少的任务分散转移到其他节点执行,空闲出来的计算资源用来支持执行新到达的大型任务。文献[89]也考虑了边缘节点中任务的重组和任务的优先级,提出了优先紧急替代算法判断计算任务应该在哪个节点上执行,并对每个节点中的任务执行顺序进行调度,先执行优先级高的计算任务。此外,文献[89]还考虑了车辆的移动性,利用卡尔曼滤波算法根据车辆的历史轨迹来预测车辆之后的位置,以便将计算结果返回给卸载发起车辆。这 2 个研究工作都有效提高了边缘节点中紧急任务的完成率。
2) 资源分配算法
任务卸载中的资源分配包括计算资源和通信资源的分配。
文献[91-92]专注于任务卸载过程中通信资源的分配。其中,文献[91]建立了一个基于匹配理论的带宽分配算法,在分配带宽的同时迭代地将自动驾驶汽车与边缘服务器相关联。文献[92]采用随机公平分配算法为有任务卸载需求的自动驾驶汽车分配所需最小通信资源。
文献[93]提出了考虑异构车辆的计算资源分配模型。该文献假设不同类型的车辆提供不同数量的计算资源,并以不同的概率分布到达边缘服务器,在此基础上建立了一个半马尔可夫决策过程模型, 并提出了一种寻找资源分配最优策略的方法。
文献[94]针对时变信道建立了通信与计算资源联合分配问题,利用车辆信道的可预测性和Lyapunov 优化技术,将资源分配问题分解为计算资源分配子问题和无线资源分配子问题。利用2 个子问题的结果,提出了一种联合无线资源和计算资源分配算法,并分析了信道衰落对算法的影响。
Bai 等根据任务卸载到其他车辆或 RSU,将卸载发起车辆分为 V2V 卸载车辆和 V2I 卸载车辆, 通过合理复用 V2I 信道来提高系统的吞吐量。优化问题分为 2 个子问题。首先,基于凸优化理论确定车辆的最优传输功率分配,计算最优功率值下的吞吐量增益;然后,比较不同的卸载方式和信道复用方式下系统吞吐量增益的大小,以做出卸载决策。
3) 任务调度和资源分配联合优化算法
以上的算法都将任务调度和资源分配分开考虑,因此文献[96-97]提出了任务调度和资源分配的联合优化问题。文献[96]证明了调度问题是 NP 难问题,在此基础上给出了基于拉格朗日松弛的有效解,并证明了它们与最优解的接近性。文献[97]将深度强化学方法与车辆边缘计算相结合,解决了车辆网络中任务调度和资源分配的优化问题。首先将通信和计算架构建模为有限状态马尔可夫链;然后将任务调度过程建模为双边匹配模型,提出了一种动态 V2I 匹配算法来寻找最优匹配;最后利用深度强化学习算法解决基于马尔可夫链的资源分配和卸载决策联合优化问题。
4) 数据传输优化算法
对车辆到 RSU 的数据传输进行优化,能够减少车辆的能耗、增加数据传输成功率并更好地适应网络状况。
Wang 等通过优化车辆到边缘节点的数据传输,减少了车辆的通信开销。在该方案中,自动驾驶汽车会选择部分传感器数据以特定的频率发送, 这些数据满足精度和实时性的要求,在此基础上提出了 2 种算法获得问题的最优解。一个是偏差检测算法,基本思想是根据每一个周期的目标检测偏差来调整下一个周期的传输参数。另一个是贪心算法,假设每辆车在满足数据精度和实时性要求的前提下,以最小的开销发送数据,那么所有车辆总的通信开销也达到最小。与此类似,Ma 等提出了车辆到云端数据传输的优化方案,根据网络速度自动调整上传视频的分辨率,视频的帧率也会根据车速进行控制。
Nguyen 等考虑到车辆密集区域会产生大量冗余的环境感知任务,设计了减少重复感知任务的机制。首先根据捕获图像的时空覆盖,将数据冗余问题表述为集合覆盖问题;然后利用子模块优化技术在不降低环境感知质量的情况下,最大限度地减少传输到边缘服务器的图像数量。
文献[100]优化了车辆到边缘节点的任务数据传输成功率,针对 V2I 通信的动态性和随机性特点, 提出了一种面向可靠性的 V2I 计算卸载随机优化模型。在考虑截止期约束的情况下,首先推导了计算卸载的期望可靠性的理论下界;然后通过将随机优化转化为动态规划范式,得到了最优期望卸载可靠性的下界和最优的数据传输调度机制。
4.3 任务卸载技术小结
本节从任务卸载架构和任务卸载算法 2 个方面总结了任务卸载技术的研究现状,分别如表 3 和表 4 所示。任务卸载架构定义了车辆之间、车辆和边缘服务器以及云端之间的合作方式,主要在于解决 2.2 节中提出的车辆移动性和任务执行环境隔离性的问题。任务卸载算法则通过合理的任务调度、资源分配以及数据传输优化,在资源受限的边缘环境中提高了任务卸载系统的可靠性以及吞吐量,主要处理 2.2 节中提出的资源受限问题,也有部分算法研究关注到了车辆的移动性。

表 5 按照任务卸载技术所面临的 3 个主要挑战对上面提到的研究工作进行了归类总结。从表 5 可以看出,资源有限和车辆移动性这 2 个问题已经受到了多数研究者的关注,而与任务执行环境的隔离性相关的研究数量较少,这是未来研究中需要重点关注的方向。
5 有待进一步研究的问题
自动驾驶汽车与边缘节点的协同感知和任务卸载能够解决自动驾驶汽车感知范围受限和计算资源不足的问题。但是边缘计算环境和自动驾驶汽车的特殊性给协同感知和任务卸载带来了很多困难,结合前文所述协同感知和任务卸载方面的研究成果,本节提出了自动驾驶边缘计算领域有待进一步研究的问题。
1) 高效且可靠的感知信息共享策略
在协同感知的研究上,现有对协同感知信息共享策略的研究大多是以广播的形式实现信息共享。
与单播不同的是,广播报文只能以最低速率发送, 并且没有确认机制。这增加了无线信道的占用时间,并且很难在信道质量不稳定的车载网环境中保证感知信息传输的可靠性。以广播的形式共享协同感知信息时,车辆可能会收到关于同一对象的多条信息,如图 5 中的车辆 C 将从车辆 A 和车辆 B 收到两条关于车辆 X 的信息。这不仅会占用过多的 V2V 通信资源,还会给车辆增加许多额外的计算任务。因为自动驾驶汽车需要将接收到的对象与已知的对象进行关联匹配,判断它们是否是同一对象, 如车辆 C 需要将来自车辆 A 和车辆 B 的关于车辆 X 的信息进行匹配。另一种情况是车辆 C 可能并不需要车辆 X 的信息。适当的数据冗余有助于提高感知的精确度,但是过多的数据冗余明显是没有益处的。

图 5 广播式的协同感知信息共享
车载自组网的通信资源十分宝贵,所以在设置CPM 共享策略时需要尽量减少数据的冗余。这可以通过合理的合作节点选择来实现,比如选择尽可能少的节点来广播信息,这些节点的传感器能够覆盖绝大部分重要的或车辆感兴趣的区域。同时,还需要根据网络状态和车辆位置的动态变化,来调整所选择的节点,在有限的通信资源约束下尽可能满足大多数车辆的感知需求。
2) 隔离且实时的任务执行环境
在边缘计算环境中,同一个边缘服务器会为多个自动驾驶汽车服务,同时执行多个计算任务。隔离任务执行环境旨在将执行任务所需要的资源进行隔离,防止多个同时执行的任务争夺计算资源,导致任务无法在时延约束下完成。现有大多数研究仅仅是将边缘服务器的资源分配给各个任务,而并未考虑资源的隔离。尽管隔离任务的执行环境可以用容器或虚拟机技术实现,但虚拟机和容器的启动速度很难满足自动驾驶任务的实时性要求。
若在边缘服务器中利用虚拟机或容器进行资源分配、隔离任务执行环境,则要在任务到达之前启动虚拟机或容器。这便需要预测将要到达的任务数量及其所需计算资源。因此,可以通过与时间和空间相关的历史数据、车辆所处交通环境(需要检测和跟踪的目标数量)以及车辆的速度等属性来预测未来一段时间服务器所接收的任务数量及其所需资源大小,并根据预测结果启动能够满足任务卸载需求的虚拟机或容器数量。
3) 支持协同感知的任务卸载技术
自动驾驶的计算瓶颈是在感知阶段,即车辆通常是在环境感知阶段出现计算资源不足的情况下,影响环境感知的精度。而现有的协同感知研究中均未考虑自动驾驶汽车计算资源不足的情况,绝大多数任务卸载技术也未涉及协同感知场景。
自动驾驶汽车最基本的要求是能够感知到完整的、可靠的环境信息,并且在时延约束下完成对环境信息的处理。这 2 个阶段应是紧密结合的。所以未来的任务卸载技术研究应考虑协同感知场景下的任务卸载,进一步加强任务卸载中的时延约束,使任务卸载技术为自动驾驶汽车的环境感知服务。比如可以研究不同任务卸载决策对协同感知性能的影响,或根据感知区域的重要程度定义感知任务的优先级进行任务调度。
4) 去中心化的安全信任机制
协同感知和任务卸载都涉及自动驾驶汽车与边缘节点的协作,若有恶意节点向其他车辆发送虚假的环境信息、向 RSU 发送大量的计算任务占用计算资源、接收自动驾驶汽车的计算任务而不执行,自动驾驶汽车的安全就会受到极大的威胁。所以在进行协同感知和任务卸载时,都需要考虑节点之间相互信任的问题。
自动驾驶汽车所处的环境物理范围广、节点种类多,其中车辆、道路基础设施、边缘节点等很可能来自不同的厂商,很难形成公认的安全中心。将区块链技术应用到车载网络有助于解决去中心化条件下自动驾驶汽车与边缘节点合作中的安全问题。区块链技术的本质是解决节点之间的信任问题,因此可以利用其去中心化和数据不可篡改的特性建立自动驾驶车辆和边缘节点之间信任机制。此外,利用区块链实用拜占庭共识算法的多备份和签名机制可以避免自动驾驶汽车与边缘节点的合作受到恶意节点的干扰。
6 结束语
高级别自动驾驶的实现离不开边缘计算的帮助。自动驾驶汽车与边缘节点之间的协同感知和任务卸载是边缘计算在自动驾驶领域的关键应用,帮助自动驾驶汽车解决了感知范围受限和计算资源不足的问题。本文介绍了协同感知和任务卸载的概念,并对这 2 个方面的研究现状进行了分析总结, 最后结合现有研究成果提出了有待进一步研究的问题。本文通过对自动驾驶边缘计算领域的研究成果的综述,总结研究思路,帮助该领域研究人员快速了解协同感知和任务卸载技术的研究现状,并给出了供参考的研究方向。
参考文献
[1] LIU S S, TANG J, ZHANG Z, et al. Computer architectures for autonomous driving[J]. Computer, 2017, 50(8): 18-25.
[2] ASHWIN A, PETER S, FAN B. Adaptive cloud offloading for vehicular applications[C]//IEEE Vehicular Networking Conference. Piscataway: IEEE Press, 2016: 1-8.
[3] MA B J, XIU L Y, ZHU K L, et al. An intelligent cooperative vision perception system for connected vehicles via IPv6[C]//IEEE/CIC International Conference on Communications in China. Piscataway: IEEE Press, 2018: 485-489.
[4] 施巍松, 张星洲, 王一帆, 等. 边缘计算:现状与展望[J]. 计算机研 究与发展, 2019, 56(1): 69-89. SHI W S, ZHANG X Z, WANG Y F, et al. Edge computing: state-of-the-art and future directions[J]. Journal of Computer Research and Development, 2019, 56(1): 69-89.
[5] ABBOUD K, OMAR H A, ZHUANG W H. Interworking of DSRC and cellular network technologies for V2X communications: a survey[J]. IEEE Transactions on Vehicular Technology, 2016, 65(12): 9457-9470.
[6] 任开明, 李纪舟, 刘玲艳, 等. 车联网通信技术发展现状及趋势研究[J]. 通信技术, 2015, 48(5): 507-513. REN K M, LI J Z, LIU L Y, et al. Development status and tendency of IoV communication technology[J]. Communications Technology, 2015, 48(5): 507-513
[7] 张燕咏, 张莎, 张昱, 等. 基于多模态融合的自动驾驶感知及计算[J]. 计算机研究与发展, 2020, 57(9): 1781-1799. ZHANG Y Y, ZHANG S, ZHANG Y, et al. Multi-modality fusionperception and computing in autonomous driving[J]. Journal of Computer Research and Development, 2020, 57(9): 1781-1799.
[8] KIM S W, QIN B X, CHONG Z J, et al. Multivehicle cooperative driving using cooperative perception: design and experimental validation[J]. IEEE Transactions on Intelligent Transportation Systems, 2015, 16(2): 663-680.
[9] KIM S W, LIU W, ANG M H, et al. The impact of cooperative perception on decision making and planning of autonomous vehicles[J]. IEEE Intelligent Transportation Systems Magazine, 2015, 7(3): 39-50.
[10] GUNTHER H J, MENNENGA B, TRAUER O, et al. Realizing collective perception in a vehicle[C]//IEEE Vehicular Networking Conference. Piscataway: IEEE Press, 2016: 1-8.
[11] GUNTHER H J, TRAUER O, WOLF L. The potential of collective perception in vehicular ad-hoc networks[C]//The 14th International Conference on ITS Telecommunications. Piscataway: IEEE Press, 2015: 1-5.
[12] CALVO J A L, MATHAR R. A multi-level cooperative perception scheme for autonomous vehicles[C]//The 15th International Conference on ITS Telecommunications. Piscataway: IEEE Press, 2017: 1-5.
[13] WANG Y C, VECIANA G D, SHIMIZU T, et al. Deployment and performance of infrastructure to assist vehicular collaborative sensing[C]//The 87th Vehicular Technology Conference. Piscataway: IEEE Press, 2018: 1-5.
[14] WEN T P, XIAO Z Y, JIANG K, et al. High precision target positioning method for RSU in cooperative perception[C]//The 21st International Workshop on Multimedia Signal Processing. Piscataway: IEEE Press, 2019: 1-6.
[15] LIN S C, ZHANG Y Q, HSU C H, et al. The architectural implications of autonomous driving: constraints and acceleration[J]. ACM Sigplan Notices, 2018, 53(2): 751-766.
[16] WEI S G, YU D, GUO C L, et al. Survey of connected automated vehicle perception mode: from autonomy to interaction[J]. IET Intelligent Transport System, 2019, 13(3): 495-505.
[17] FUKATSU R, SAKAGUCHI K. Millimeter-wave V2V communications with cooperative perception for automated driving[C]//The 89th Vehicular Technology Conference. Piscataway: IEEE Press, 2019: 1-5.
[18] SAKAGUCHI K, FUKATSU R. Cooperative perception realized by millimeter-wave V2V for safe automated driving[C]//Asia-Pacific Microwave Conference. Piscataway: IEEE Press, 2018: 180-182.
[19] WANG Y C, VECIANA G D, SHIMIZU T, et al. Performance and scaling of collaborative sensing and networking for automated driving applications[C]//International Conference on Communications Workshops. Piscataway: IEEE Press, 2018: 1-6.
[20] THANDAVARAYAN G, SEPULCRE M, GOZALVEZ J. Analysis of message generation rules for collective perception in connected and automated driving[C]//Intelligent Vehicles Symposium. Piscataway: IEEE Press, 2019: 134-139.
[21] THANDAVARAYAN G, SEPULCRE M, GOZALVEZ J. Redundancy mitigation in cooperative perception for connected and automated vehicles[C]//The 91st Vehicular Technology Conference. Piscataway: IEEE Press, 2020:1-5.
[22] HIGUCHI T, GIORDANI M, ZANELLA A, et al. Value-anticipating V2V communications for cooperative perception[C]//Intelligent Vehicles Symposium. Piscataway: IEEE Press, 2019: 1947-1952.
[23] TAYA A, NISHIO T, MORIKURA M, et al. Concurrent data dissemination at intersections in mmWave for cooperative perceptions[C]//The 88th Vehicular Technology Conference. Piscataway: IEEE Press, 2018: 1-5.
[24] RAHAL J A, VECIANA G D, SHIMIZU T, et al. Optimizing timely coverage in communication constrained collaborative sensing systems[C]//The 18th International Symposium on Modeling and Optimization in Mobile, Ad Hoc, and Wireless Networks. Piscataway: IEEE Press, 2020: 1-8.
[25] NOH S, AN K, HAN W. Toward highly automated driving by vehicle-to-infrastructure communications[C]//The 15th International Conference on Control, Automation and Systems. Piscataway: IEEE Press, 2015: 2016-2021.
[26] REBSAMEN B, BANDYOPADHYAY T, WONGPIROMSARN T, et al. Utilizing the infrastructure to assist autonomous vehicles in a mobility on demand context[C]//TENCON 2012 IEEE Region 10 Conference. Piscataway: IEEE Press, 2012: 1-5.
[27] LIU W J, MURAMATSU S, OKUBO Y. Cooperation of V2I/P2I communication and roadside radar perception for the safety of vulnerable road users[C]//The 16th International Conference on Intelligent Transportation Systems Telecommunications. Piscataway: IEEE Press, 2018: 1-7.
[28] RAUCH A, KLANNER F, RASSHOFER R, et al. Car2X-based perception in a high-level fusion architecture for cooperative perception systems[C]//IEEE Intelligent Vehicles Symposium. Piscataway: IEEE Press, 2012: 270-275.
[29] SRIDHAR S, ESKANDARIAN A. Cooperative perception in autonomous ground vehicles using a mobile-robot testbed[J]. IET Intelligent Transport Systems, 2019, 13(10): 1545-1556.
[30] XIAO Z Y, MO Z B, JIANG K, et al. Multimedia fusion at semantic level in vehicle cooperative perception[C]//International Conference on Multimedia & Expo Workshops. Piscataway: IEEE Press, 2018: 1-6.
[31] LIAN Y X, QIAN L, DING L H, et al. Semantic fusion infrastructure for unmanned vehicle system based on cooperative 5G MEC[C]//IEEE/CIC International Conference on Communications in China. Piscataway: IEEE Press, 2020: 202-207.
[32] CHEN Q, TANG S H, YANG Q, et al. Cooper: cooperative perception for connected autonomous vehicles based on 3D point clouds[C]//The 39th International Conference on Distributed Computing Systems. Piscataway: IEEE Press, 2019: 514-524.
[33] RAUCH A, MAIER S, KLANNER F, et al. Inter-vehicle object association for cooperative perception systems[C]//The 16th International Conference on Intelligent Transportation Systems. Piscataway: IEEE Press, 2013: 893-898.
[34] WEI S G, YU D, LIN G C. Interactive perception-based multiple object tracking via CVIS and AV[J]. IEEE Access, 2019, 7: 121907-121921.
[35] ARNOLD E, DIANATI M, TEMPLE R D, et al. Cooperative perception for 3D object detection in driving scenarios using infrastructure sensors[J]. IEEE Transactions on Intelligent Transportation Systems, 2020, doi:10.1109/TITS.2020.3028424.
[36] LI H, NASHASHIBI F. A new method for occupancy grid maps merging: application to multi-vehicle cooperative local mapping and moving object detection in outdoor environment[C]//The 12th International Conference on Control Automation Robotics & Vision. Piscataway: IEEE Press, 2012: 632-637.
[37] LI H, TSUKADA M, NASHASHIBI F, et al. Multivehicle cooperative local mapping: a methodology based on occupancy grid map merging[J]. IEEE Transactions on Intelligent Transportation Systems, 2014, 15(5): 2089-2100.
[38] CAMARDA F, DAVOINE F, CHERFAOUI V. Fusion of evidential occupancy grids for cooperative perception[C]//The 13th Annual Conference on System of Systems Engineering. Piscataway: IEEE Press, 2018: 284-290.
[39] AMBROSIN M, ALVAREZ I J, BUERKLE C, et al. Object-level perception sharing among connected vehicles[C]//IEEE Intelligent Transportation Systems Conference. Piscataway: IEEE Press, 2019: 1566-1573.
[40] VASIC M, MARTINOLI A. A Collaborative sensor fusion algorithm for multi-object tracking using a Gaussian mixture probability hypothesis density filter[C]//The 18th International Conference on Intelligent Transportation Systems. Piscataway: IEEE Press, 2015: 491-498.
[41] YUAN T, KRISHNAN K, Chen Q, et al. Object matching for inter-vehicle communication systems—an IMM-based track association approach with sequential multiple hypothesis test[J]. IEEE Transactions on Intelligent Transportation Systems, 2017, 18(12): 3501-3512.
[42] KIM S W, LIU W. Cooperative autonomous driving: a mirror neuron inspired intention awareness and cooperative perception approach[J]. IEEE Intelligent Transportation Systems Magazine, 2016, 8(3): 23-32.
[43] KIM S W, LIU W, ANG M H, et al. Cooperative autonomous driving using cooperative perception and mirror neuron inspired intention awareness[C]//International Conference on Connected Vehicles and Expo. Piscataway: IEEE Press, 2014: 369-376.
[44] LIU W, KIM S W, MARCZUK K, et al. Vehicle motion intention reasoning using cooperative perception on urban road[C]//The 17th International Conference on Intelligent Transportation Systems. Piscataway: IEEE Press, 2014: 424-430.
[45] LIU W, KIM S W, CHONG Z J, et al. Motion planning using cooperative perception on urban road[C]//The 6th IEEE Conference on Robotics, Automation and Mechatronics. Piscataway: IEEE Press, 2013: 130-137.
[46] XIAO Z Y, YANG D G, WEN F X, et al. A unified multiple-target positioning framework for intelligent connected vehicles[J]. Sensors, 2019, 19(9): 1-22.
[47] MILLER A, RIM K, CHOPRA P, et al. Cooperative perception and localization for cooperative driving[C]//IEEE International Conference on Robotics and Automation. Piscataway: IEEE Press, 2020: 1256-1262.
[48] AN K, HAN W. Cooperative vehicle control system based on fusion map[C]//The 7th International Conference on Computing and Convergence Technology. Piscataway: IEEE Press, 2012: 94-97.
[49] FENG J Y, LIU Z, WU C, et al. AVE: autonomous vehicular edge computing framework with ACO-based scheduling[J]. IEEE Transactions on Vehicular Technology, 2017, 66(12): 10660-10675.
[50] SUN J N, GU Q, ZHENG T, et al. Joint communication and computing resource allocation in vehicular edge computing[J]. International Journal of Distributed Sensor Networks, 2019, 15(3): 1-13.
[51] MATSUMOTO H, GU B, MIZUNO O. A V2X task offloading method considering automobiles’ behavior in urban area[C]//The 20th Asia-Pacific Network Operations and Management Symposium. Piscataway: IEEE Press, 2019: 1-4.
[52] ZHANG K, MAO Y M, LENG S P, et al. Mobile-edge computing for vehicular networks: a promising network paradigm with predictive off-loading[J]. IEEE Vehicular Technology Magazine, 2017, 12(2): 36-44.
[53] WANG H S, LI X, JI H, et al. Dynamic offloading scheduling scheme for MEC-enabled vehicular networks[C]//IEEE/CIC International Conference on Communications in China. Piscataway: IEEE Press, 2018: 206-210.
[54] CHEN C, CHEN L L, LIU L, et al. Delay-optimized V2V-based computation offloading in urban vehicular edge computing and networks[J]. IEEE Access, 2020, 8: 18863-18873.
[55] YANG C, LIU Y, CHEN X, et al. Efficient mobility-aware task offloading for vehicular edge computing networks[J]. IEEE Access, 2019, 7: 26652-26664.
[56] PACHECO L, OLIVEIRA H, ROSARIO D, et al. Service migration for connected autonomous vehicles[C]//IEEE Symposium on Computers and Communications. Piscataway: IEEE Press, 2020: 1-6.
[57] ZHAO H T, DING Y, ZHANG M K, et al. Multipath transmission workload balancing optimization scheme based on mobile edge computing in vehicular heterogeneous network[J]. IEEE Access, 2019, 7: 116047-116055.
[58] TANG J, YU R, LIU S S, et al. A container based edge offloading framework for autonomous driving[J]. IEEE Access, 2020, 8: 33713-33726.
[59] ZHOU Z Y, LIAO H J, WANG X Y, et al. When vehicular fog computing meets autonomous driving: computational resource management and task offloading[J]. IEEE Network, 2020, 34(6): 1-8.
[60] WANG H S, LI X, JI H, et al. Federated offloading scheme to minimize latency in MEC-enabled vehicular networks[C]//IEEE Globecom Workshops. Piscataway: IEEE Press, 2018: 1-6.
[61] XIE R C, TANG Q Q, WANG Q N, et al . Collaborative vehicular edge computing networks: architecture design and research challenges[J]. IEEE Access, 2019, 7: 178942-178952.
[62] WANG L, ZHANG Q Y, LI Y H Z, et al. MobileEdge: enhancing on-board vehicle computing units using mobile edges for CAVs[C]//The 25th International Conference on Parallel and Distributed Systems. Piscataway: IEEE Press, 2019: 470-479.
[63] VLADYKO A, KHAKIMOV A, MUTHANNA A, et al. Distributededge computing to assist ultra-low-latency VANET applications[J]. Future Internet, 2019, 11(6): 1-22.
[64] ZHANG J, GUO H Z, LIU J J, et al. Task offloading in vehicular edge computing networks: a load-balancing solution[J]. IEEE Transactions on Vehicular Technology, 2019, 69(2): 2092-2104.
[65] CORONADO E, CEBRIAN-MARQUEZ G, RIGGIO R. Enabling computation offloading for autonomous and assisted driving in 5G networks[C]//IEEE Global Communications Conference. Piscataway: IEEE Press, 2019: 1-6.
[66] GUO H Z, ZHANG J, LIU J J. FiWi-enhanced vehicular edge computing networks: collaborative task offloading[J]. IEEE Vehicular Technology Magazine, 2019, 14(1): 45-53.
[67] QIAO G H, LENG S P, ZHANG K, et al. Collaborative task offloading in vehicular edge multi-access networks[J]. IEEE Communications Magazine, 2018, 56(8): 48-54.
[68] FENG J Y, LIU Z, WU C, et al. HVC: a hybrid cloud computing framework in vehicular environments[C]//The 5th IEEE International Conference on Mobile Cloud Computing, Services, and Engineering. Piscataway: IEEE Press, 2017: 9-16.
[69] SASAKI K, SUZUKI N, MAKIDO S, et al. Vehicle control system coordinated between cloud and mobile edge computing[C]//The 55th Annual Conference of the Society of Instrument and Control Engineers of Japan. Piscataway: IEEE Press, 2016: 1122-1127.
[70] SASAKI K, SUZUKI N, MAKIDO S, et al. Layered vehicle control system coordinated between multiple edge servers[C]//IEEE Conference on Network Softwarization. Piscataway: IEEE Press, 2017: 1-5.
[71] SASAKI K, MAKIDO S, NAKAO A. Vehicle control system for cooperative driving coordinated multi-layered edge servers[C]//IEEE 7th International Conference on Cloud Networking. Piscataway: IEEE Press, 2018: 1-7.
[72] KREUTZ D, RAMOS F M V, VERISSIMO P E, et al. Software-defined networking: a comprehensive survey[J]. Proceedings of the IEEE, 2014, 103(1): 14-76.
[73] 郭金林, 武继刚, 陈龙, 等. 基于光纤−无线网络的协同计算卸载算法[J]. 计算机工程与科学, 2019, 41(1): 31-40. GUO J L, WU J G, CHEN L, et al. A collaborative computation offloading algorithm based on fiber-wireless networks[J]. Computer Engineering and Science, 2019, 41(1): 31-40.
[74] SUN F, HOU F, CHENG N, et al. Cooperative task scheduling for computation offloading in vehicular cloud[J]. IEEE Transactions on Vehicular Technology, 2018, 67(11): 11049-11061.
[75] LIN K, LIN B, CHEN X, et al. A time-driven workflow scheduling strategy for reasoning tasks of autonomous driving in edge environment[C]//IEEE International Conference on Parallel & Distributed Processing with Applications, Big Data & Cloud Computing, Sustainable Computing & Communications, Social Computing & Networking. Piscataway: IEEE Press, 2019: 124-131.
[76] WANG J F, LYU T J, HUANG P M, et al. Mobility-aware partial computation offloading in vehicular networks: a deep reinforcement learning based scheme[J]. China Communications, 2020, 17(10): 31-49.
[77] CUI M Y, ZHONG S P, LI B Y, et al. Offloading autonomous driving services via edge computing[J]. IEEE Internet of Things Journal, 2020, 7(10): 10535-10547.
[78] LAMB Z, AGRAWAL D. Context-aware mobile edge computing in vehicular ad-hoc networks[C]//The 28th International Telecommunication Networks and Applications Conference. Piscataway: IEEE Press, 2018: 1-7.
[79] WANG X J, WEI X, WANG L. A deep learning based energy-efficient computational offloading method in Internet of vehicles[J]. China Communications, 2019, 16(3): 81-91.
[80] LI L J, ZHOU H M, SHAWN X X, et al. Compound model of task arrivals and load-aware offloading for vehicular mobile edge computing networks[J]. IEEE Access, 2019, 7: 26631-26640.
[81] LIU J, WANG S B, WANG J T, et al. A task oriented computation offloading algorithm for intelligent vehicle network with mobile edge computing[J]. IEEE Access, 2019, 7: 180491-180502.
[82] XU X L, XUE Y, QI L Y, et al. An edge computing-enabled computation offloading method with privacy preservation for Internet of connected vehicles[J]. Future Generation Computer Systems, 2019, 96: 89-100.
[83] SHANG L C, WANG X H, WANG P, et al. Computation offloading management in vehicular edge network under imperfect CSI[C]//The 2nd IEEE International Conference on Information Communication and Signal Processing. Piscataway: IEEE Press, 2019: 199-203.
[84] LIU Y J, WANG S G, HUANG J, et al. A computation offloading algorithm based on game theory for vehicular edge networks[C]//IEEE International Conference on Communications. Piscataway: IEEE Press, 2018: 1-6.
[85] NING Z L, HUANG J, WANG X J, et al. Mobile edge computing-enabled Internet of vehicles: toward energy-efficient scheduling[J]. IEEE Network, 2019, 33(5): 198-205.
[86] XU X L, XUE Y, LI X, et al. A computation offloading method for edge computing with vehicle-to-everything[J]. IEEE Access, 2019, 7: 131068-131077.
[87] DAI Y Y, XU D, MAHARJAN S, et al. Joint load balancing and offloading in vehicular edge computing and networks[J]. IEEE Internet of Things Journal, 2018, 6(3): 4377-4387.
[88] DAI H J, ZENG X Y, YU Z L, et al. A scheduling algorithm for autonomous driving tasks on mobile edge computing servers[J]. Journal of Systems Architecture, 2019, 94: 14-23.
[89] LIU Q, CHEN Z G, WU J, et al. An efficient task scheduling strategy utilizing mobile edge computing in autonomous driving environment[J]. Electronics, 2019, 8(11): 1-19.
[90] KOVALENKO A, HUSSAIN R F, SEMIARI O, et al. Robust resource allocation using edge computing for vehicle to infrastructure (V2I) networks[C]//IEEE 3rd International Conference on Fog and Edge Computing. Piscataway: IEEE Press, 2019: 1-6.
[91] TAREQ M M K, SEMIARI O, AMINI M S, et al. Ultra reliable, low latency vehicle-to-infrastructure wireless communications with edge computing[C]//IEEE Global Communications Conference. Piscataway: IEEE Press, 2018: 1-7.
[92] LI X, DANG Y F, CHEN T F. Vehicular edge cloud computing: depressurize the intelligent vehicles onboard computational pow-er[C]//The 21st International Conference on Intelligent Transportation Systems. Piscataway: IEEE Press, 2018: 3421-3426.
[93] LIN C C, DENG D J, YAO C C. Resource allocation in vehicular cloud computing systems with heterogeneous vehicles and roadside units[J]. IEEE Internet of Things Journal, 2017, 5(5): 3692-3700.
[94] LI S C, ZHU G, LIN S Y. Joint radio and computation resource allocation with predictable channel in vehicular edge computing[C]//The 21st International Conference on Intelligent Transportation Systems. Piscataway: IEEE Press, 2018: 3736-3741.
[95] BAI B, XU F L, CAO Y Y, et al. Hybrid sensing data fusion of cooperative perception for autonomous driving with augmented vehicular reality[J]. IEEE Systems Journal, 2020, doi: 10.1109/JSYST.2020.3007202.
[96] SORKHOH I, EBRAHIMI D, ATALLAH R, et al. Workload scheduling in vehicular networks with edge cloud capabilities[J]. IEEE Transactions on Vehicular Technology, 2019, 68(9): 8472-8486.
[97] NING Z L, DONG P R, WANG X J, et al. Deep reinforcement learning for vehicular edge computing: an intelligent offloading system[J]. ACM Transactions on Intelligent Systems and Technology, 2019, 10(6): 1-24.
[98] WANG C W, CHEN X Z, LIU D, et al. Optimizing the data transmission scheme for edge-based automatic driving[C]//IEEE International Conference on Embedded Software and Systems. Piscataway: IEEE Press, 2019: 1-8.
[99] NGUYEN T D T, NGUYEN V D, PHAM V-N, et al. Modeling data redundancy and cost-aware task allocation in MEC-enabled internet-of-vehicles applications[J]. IEEE Internet of Things Journal, 2020, doi:10.1109/JIOT.2020.3015534.
[100] ZHOU J S, TIAN D X, WANG Y P, et al. Reliability-oriented optimization of computation offloading for cooperative vehicle-infrastructure systems[J]. IEEE Signal Processing Letters, 2019, 26(1): 104-108.
[101] MENDKI P. Blockchain enabled IoT edge computing[C]//International Conference on Blockchain Technology. New York: ACM Press, 2019: 66-69.
最后
以上就是淡定书包最近收集整理的关于面向自动驾驶的边缘计算技术研究综述的全部内容,更多相关面向自动驾驶内容请搜索靠谱客的其他文章。
发表评论 取消回复