今天login server的一个网站,发现login后没有生成session。根据以往经验,一般是空间已满导致session文件生成失败。
复制代码
代码如下:df -h
复制代码
代码如下:Filesystem Size Used Avail Use% Mounted on
/dev/mapper/dev01-root 75G 58G 14G 82% /
udev 2.0G 4.0K 2.0G 1% /dev
tmpfs 396M 292K 396M 1% /run
none 5.0M 0 5.0M 0% /run/lock
none 2.0G 4.0K 2.0G 1% /run/shm
/dev/sda1 228M 149M 68M 69% /boot
空间剩余14G,可以排除空间已满的情况。导致文件生成失败还有另一个原因,就是文件索引节点inode已满。
复制代码
代码如下:df -i
复制代码
代码如下:Filesystem Inodes IUsed IFree IUse% Mounted on
/dev/mapper/dev01-root 4964352 4964352 0 100% /
udev 503779 440 503339 1% /dev
tmpfs 506183 353 505830 1% /run
none 506183 5 506178 1% /run/lock
none 506183 2 506181 1% /run/shm
/dev/sda1 124496 255 124241 1% /boot
inodes 占用100%,果然是这个问题。
解决方法:删除无用的临时文件,释放inode。
查找发现 /tmp 目录下有很多sess_xxxxx的 session临时文件。
复制代码
代码如下:ls -lt /tmp | wc -l
4011517
进入/tmp目录,执行find -exec命令
复制代码
代码如下:sudo find /tmp -type f -exec rm {} \;
如果使用rm *,有可能因为文件数量太多而出现Argument list too long错误。除了/tmp的临时文件外,0字节的文件也会占用inode,应该也释放。
遍历寻找0字节的文件,并删除。
复制代码
代码如下:sudo find /home -type f -size 0 -exec rm {} \;
删除后,inode 的使用量减少为19%,可以正常使用了。
复制代码
代码如下:df -i
复制代码
代码如下:Filesystem Inodes IUsed IFree IUse% Mounted on
/dev/mapper/dev01-root 4964352 940835 4023517 19% /
udev 503779 440 503339 1% /dev
tmpfs 506183 353 505830 1% /run
none 506183 5 506178 1% /run/lock
none 506183 2 506181 1% /run/shm
/dev/sda1 124496 255 124241 1% /boot
PS:什么是inode
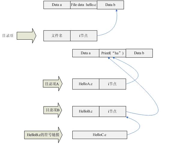
linux中,文件查找不是通过文件名称来查找的。实际上是通过inode来实现文件的查找定位的。我们可以形象的将inode看做是一个指针fip。当文件存储到磁盘上去的时候,文件肯定会存放到一个磁盘位置上,可以这样想象,既然文件数据是存放在磁盘上的,如果我们知道这个文件数据的地址,当我们想要读写文件的时候,我们是不是直接使用这个地址去找到文件就可以了呢?
是的,linux下,inode其实就是可以这么认为,把inode看作是一个指向磁盘上该文件存储区的地址。只不过这个地址我们一般是没办法直接使用的,而是通过文件名来间接使用的。事实上,inode不仅包含了文件数据存储区的地址,还包含了很多信息,比如数据大小,等等文件信息。但是inode是不保存文件名的。文件名是保存在一个目录项中。每一个目录项中都包含了文件名和inode。
我们可以通过一个图来看看目录项,inode,文件数据四者之间的关系。
从上图可以看到,目录项中包含了文件名和inode。
最后
以上就是迅速嚓茶最近收集整理的关于详解Linux系统中inode索引节点已满问题的解决方法的全部内容,更多相关详解Linux系统中inode索引节点已满问题内容请搜索靠谱客的其他文章。
本图文内容来源于网友提供,作为学习参考使用,或来自网络收集整理,版权属于原作者所有。
发表评论 取消回复