本教程向靠谱客的朋友们介绍MAYA建模教程之古堡建模日記,教程制作难度不大,主要向朋友们介绍制作思路和一些制作技巧,希望朋友们喜欢!
建立一個新專案,name自己隨便打,決定好後就能開始了

先建立平面(polygon)、light-point light、cameras-camera

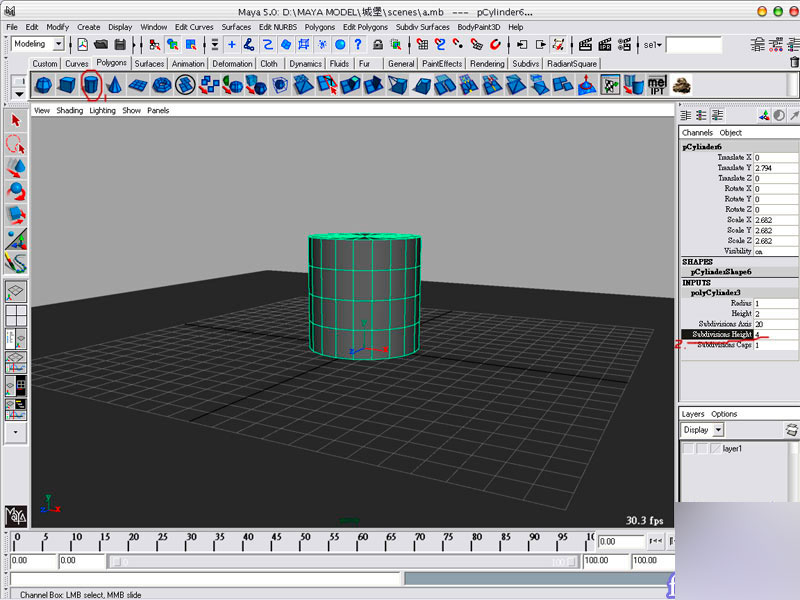
建一個圓柱,並將柱子高度細分成 4

調整點成這個樣子

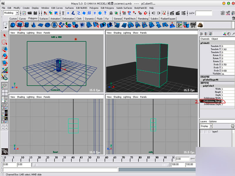
建立一個方塊,並將細分改成3,並拉成長方形


將物體移到圓柱外圍,把物體的pivot移動圓柱中心,接下要做環繞複製。選擇edit-duplicate 口,將內部屬性設置如圖,rotate是旋轉角度,number of copies 是複製數量(n=total-1)

選擇圓柱上的face並網內推,你可隨便選擇圓柱四邊網內推,這是要做窗戶用的,使用到的工具是extrude face,這指令後面會常用到,以後就不說了

建立圓錐,並將底部伸長

建立圓柱並細分(細分方法語之前相同)並調整如圖


做個小屋頂

選擇剛剛建好的圓塔,並複製一個,移到旁邊。
這時先渲染看看效果如何,開啟海龜渲染器並如圖設置,在occlusion shader選擇ilroccsampler1的材質球。

如圖設置,如果沒這渲染器,可在火星上搜尋%26quot;海龜%26quot;,就能找到貼子並下載了^^

選擇point light,將燈光屬性如圖設置,這是要開啟陰影的

最后
以上就是缥缈蜡烛最近收集整理的关于MAYA建模之古堡建模日記教程的全部内容,更多相关MAYA建模之古堡建模日記教程内容请搜索靠谱客的其他文章。
本图文内容来源于网友提供,作为学习参考使用,或来自网络收集整理,版权属于原作者所有。
发表评论 取消回复