我是靠谱客的博主 淡然红酒,这篇文章主要介绍g++ c++日志打印_日志模块,re模块,现在分享给大家,希望可以做个参考。

日志级别与配置

import logging
logging.basicConfig(
# 1、日志输出位置:1、终端 2、文件
filename='access.log', # 不指定,默认打印到终端
# 2、日志格式
format='%(asctime)s - %(name)s - %(levelname)s -%(module)s: %(message)s',
# 3、时间格式
datefmt='%Y-%m-%d %H:%M:%S %p',
# 4、日志级别
# critical => 50
# error => 40
# warning => 30
# info => 20
# debug => 10
level=10,
)

输出日志
logging.debug('调试debug') # 10http://logging.info('消息info') # 20
logging.warning('警告warn')# 30
logging.error('egon提现失败') # 40
logging.critical('严重critical') # 50

日志配置字典

"""
logging配置
"""

import os

# 1、定义三种日志输出格式,日志中可能用到的格式化串如下
# %(name)s Logger的名字
# %(levelno)s 数字形式的日志级别
# %(levelname)s 文本形式的日志级别
# %(pathname)s 调用日志输出函数的模块的完整路径名,可能没有
# %(filename)s 调用日志输出函数的模块的文件名
# %(module)s 调用日志输出函数的模块名
# %(funcName)s 调用日志输出函数的函数名
# %(lineno)d 调用日志输出函数的语句所在的代码行
# %(created)f 当前时间,用UNIX标准的表示时间的浮 点数表示
# %(relativeCreated)d 输出日志信息时的,自Logger创建以 来的毫秒数
# %(asctime)s 字符串形式的当前时间。默认格式是 “2003-07-08 16:49:45,896”。逗号后面的是毫秒
# %(thread)d 线程ID。可能没有
# %(threadName)s 线程名。可能没有
# %(process)d 进程ID。可能没有
# %(message)s用户输出的消息

# 2、强调:其中的%(name)s为getlogger时指定的名字
standard_format = '[%(asctime)s][%(threadName)s:%(thread)d][task_id:%(name)s][%(filename)s:%(lineno)d]' 
                  '[%(levelname)s][%(message)s]'

simple_format = '[%(levelname)s][%(asctime)s][%(filename)s:%(lineno)d]%(message)s'

test_format = '%(asctime)s] %(message)s'

# 3、日志配置字典
LOGGING_DIC = {
    'version': 1,
    'disable_existing_loggers': False,
    'formatters': {
        'standard': {
            'format': standard_format
        },
        'simple': {
            'format': simple_format
        },
        'test': {
            'format': test_format
        },
    },
    'filters': {},
    'handlers': {
        #打印到终端的日志
        'console': {
            'level': 'DEBUG',
            'class': 'logging.StreamHandler',  # 打印到屏幕
            'formatter': 'simple'
        },
        #打印到文件的日志,收集info及以上的日志
        'default': {
            'level': 'DEBUG',
            'class': 'logging.handlers.RotatingFileHandler',  # 保存到文件,日志轮转
            'formatter': 'standard',
            # 可以定制日志文件路径
            # BASE_DIR = os.path.dirname(os.path.abspath(__file__))  # log文件的目录
            # LOG_PATH = os.path.join(BASE_DIR,'a1.log')
            'filename': 'a1.log',  # 日志文件
            'maxBytes': 1024*1024*5,  # 日志大小 5M
            'backupCount': 5,
            'encoding': 'utf-8',  # 日志文件的编码,再也不用担心中文log乱码了
        },
        'other': {
            'level': 'DEBUG',
            'class': 'logging.FileHandler',  # 保存到文件
            'formatter': 'test',
            'filename': 'a2.log',
            'encoding': 'utf-8',
        },
    },
    'loggers': {
        #logging.getLogger(__name__)拿到的logger配置
        '': {
            'handlers': ['default', 'console'],  # 这里把上面定义的两个handler都加上,即log数据既写入文件又打印到屏幕
            'level': 'DEBUG', # loggers(第一层日志级别关限制)--->handlers(第二层日志级别关卡限制)
            'propagate': False,  # 默认为True,向上(更高level的logger)传递,通常设置为False即可,否则会一份日志向上层层传递
        },
        '专门的采集': {
            'handlers': ['other',],
            'level': 'DEBUG',
            'propagate': False,
        },
    },
}

日志配置字典LOGGING_DIC

re模块

一:什么是正则?

正则就是用一些具有特殊含义的符号组合到一起(称为正则表达式)来描述字符或者字符串的方法。或者说:正则就是用来描述一类事物的规则。(在Python中)它内嵌在Python中,并通过 re 模块实现。正则表达式模式被编译成一系列的字节码,然后由用 C 编写的匹配引擎执行。

生活中处处都是正则:

比如我们描述:4条腿

  你可能会想到的是四条腿的动物或者桌子,椅子等

继续描述:4条腿,活的

就只剩下四条腿的动物这一类了

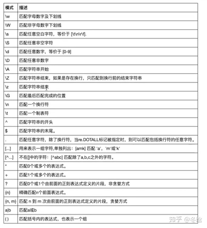
二:常用匹配模式(元字符)

a3928c0b8e8238233132678485d20edf.png
# =================================匹配模式=================================
#一对一的匹配
# 'hello'.replace(old,new)
# 'hello'.find('pattern')

#正则匹配
import re
#w与W
print(re.findall('w','hello egon 123')) #['h', 'e', 'l', 'l', 'o', 'e', 'g', 'o', 'n', '1', '2', '3']
print(re.findall('W','hello egon 123')) #[' ', ' ']

#s与S
print(re.findall('s','hello  egon  123')) #[' ', ' ', ' ', ' ']
print(re.findall('S','hello  egon  123')) #['h', 'e', 'l', 'l', 'o', 'e', 'g', 'o', 'n', '1', '2', '3']

#n t都是空,都可以被s匹配
print(re.findall('s','hello n egon t 123')) #[' ', 'n', ' ', ' ', 't', ' ']

#n与t
print(re.findall(r'n','hello egon n123')) #['n']
print(re.findall(r't','hello egont123')) #['n']

#d与D
print(re.findall('d','hello egon 123')) #['1', '2', '3']
print(re.findall('D','hello egon 123')) #['h', 'e', 'l', 'l', 'o', ' ', 'e', 'g', 'o', 'n', ' ']

#A与Z
print(re.findall('Ahe','hello egon 123')) #['he'],A==>^
print(re.findall('123Z','hello egon 123')) #['he'],Z==>$

#^与$
print(re.findall('^h','hello egon 123')) #['h']
print(re.findall('3$','hello egon 123')) #['3']

# 重复匹配:| . | * | ? | .* | .*? | + | {n,m} |
#.
print(re.findall('a.b','a1b')) #['a1b']
print(re.findall('a.b','a1b a*b a b aaab')) #['a1b', 'a*b', 'a b', 'aab']
print(re.findall('a.b','anb')) #[]
print(re.findall('a.b','anb',re.S)) #['anb']
print(re.findall('a.b','anb',re.DOTALL)) #['anb']同上一条意思一样

#*
print(re.findall('ab*','bbbbbbb')) #[]
print(re.findall('ab*','a')) #['a']
print(re.findall('ab*','abbbb')) #['abbbb']

#?
print(re.findall('ab?','a')) #['a']
print(re.findall('ab?','abbb')) #['ab']
#匹配所有包含小数在内的数字
print(re.findall('d+.?d*',"asdfasdf123as1.13dfa12adsf1asdf3")) #['123', '1.13', '12', '1', '3']

#.*默认为贪婪匹配
print(re.findall('a.*b','a1b22222222b')) #['a1b22222222b']

#.*?为非贪婪匹配:推荐使用
print(re.findall('a.*?b','a1b22222222b')) #['a1b']

#+
print(re.findall('ab+','a')) #[]
print(re.findall('ab+','abbb')) #['abbb']

#{n,m}
print(re.findall('ab{2}','abbb')) #['abb']
print(re.findall('ab{2,4}','abbb')) #['abb']
print(re.findall('ab{1,}','abbb')) #'ab{1,}' ===> 'ab+'
print(re.findall('ab{0,}','abbb')) #'ab{0,}' ===> 'ab*'

#[]
print(re.findall('a[1*-]b','a1b a*b a-b')) #[]内的都为普通字符了,且如果-没有被转意的话,应该放到[]的开头或结尾
print(re.findall('a[^1*-]b','a1b a*b a-b a=b')) #[]内的^代表的意思是取反,所以结果为['a=b']
print(re.findall('a[0-9]b','a1b a*b a-b a=b')) #[]内的^代表的意思是取反,所以结果为['a=b']
print(re.findall('a[a-z]b','a1b a*b a-b a=b aeb')) #[]内的^代表的意思是取反,所以结果为['a=b']
print(re.findall('a[a-zA-Z]b','a1b a*b a-b a=b aeb aEb')) #[]内的^代表的意思是取反,所以结果为['a=b']

## print(re.findall('ac','ac')) #对于正则来说ac确实可以匹配到ac,但是在python解释器读取ac时,会发生转义,然后交给re去执行,所以抛出异常
print(re.findall(r'ac','ac')) #r代表告诉解释器使用rawstring,即原生字符串,把我们正则内的所有符号都当普通字符处理,不要转义
print(re.findall('ac','ac')) #同上面的意思一样,和上面的结果一样都是['ac']

#():分组
print(re.findall('ab+','ababab123')) #['ab', 'ab', 'ab']
print(re.findall('(ab)+123','ababab123')) #['ab'],匹配到末尾的ab123中的ab
print(re.findall('(?:ab)+123','ababab123')) #findall的结果不是匹配的全部内容,而是组内的内容,?:可以让结果为匹配的全部内容
print(re.findall('href="(.*?)"','<a href="http://www.baidu.com">点击</a>'))#['http://www.baidu.com']
print(re.findall('href="(?:.*?)"','<a href="http://www.baidu.com">点击</a>'))#['href="http://www.baidu.com"']

#|
print(re.findall('compan(?:y|ies)','Too many companies have gone bankrupt, and the next one is my company'))
# ===========================re模块提供的方法介绍===========================
import re
#1
print(re.findall('e','alex make love') )   #['e', 'e', 'e'],返回所有满足匹配条件的结果,放在列表里
#2
print(re.search('e','alex make love').group()) #e,只到找到第一个匹配然后返回一个包含匹配信息的对象,该对象可以通过调用group()方法得到匹配的字符串,如果字符串没有匹配,则返回None。

#3
print(re.match('e','alex make love'))    #None,同search,不过在字符串开始处进行匹配,完全可以用search+^代替match

#4
print(re.split('[ab]','abcd'))     #['', '', 'cd'],先按'a'分割得到''和'bcd',再对''和'bcd'分别按'b'分割

#5
print('===>',re.sub('a','A','alex make love')) #===> Alex mAke love,不指定n,默认替换所有
print('===>',re.sub('a','A','alex make love',1)) #===> Alex make love
print('===>',re.sub('a','A','alex make love',2)) #===> Alex mAke love
print('===>',re.sub('^(w+)(.*?s)(w+)(.*?s)(w+)(.*?)$',r'52341','alex make love')) #===> love make alex

print('===>',re.subn('a','A','alex make love')) #===> ('Alex mAke love', 2),结果带有总共替换的个数


#6
obj=re.compile('d{2}')

print(obj.search('abc123eeee').group()) #12
print(obj.findall('abc123eeee')) #['12'],重用了obj

最后

以上就是淡然红酒最近收集整理的关于g++ c++日志打印_日志模块,re模块的全部内容,更多相关g++内容请搜索靠谱客的其他文章。

本图文内容来源于网友提供,作为学习参考使用,或来自网络收集整理,版权属于原作者所有。
点赞(157)

评论列表共有 0 条评论

立即
投稿
返回
顶部