本周最新文献速递20210822
一、精细解读文献 一
文献题目: Multi-omics integration analysis identifies novel genes for alcoholism with potential overlap with neurodegenerative diseases
不想看英文题目: 多组学分析鉴定与神经退行性疾病重叠的酗酒新基因
杂志和影响因子: Nat Commun (IF: 12.121; Q1)
研究意义: 全基因组关联研究 (GWAS) 发现了多个酒精使用障碍 (AUD) 和每周饮酒 (DPW)风险位点,但很少有研究调查二者重合的遗传位点,以及重合遗传位点的生物学功能。

结论:
- 总共有 360 个 SNPs 是 AUD 和 DPW 共有的(即 GWAS 中 p < 5 × 10-8);
- 使用多组织染色质(ROADMAP 和 ENTEX)数据对 AUD 和 DPW 进行 LDSC 分析,发现启动子特异性表观遗传标记(H3K4me1/me3)在胎儿和成人大脑中显着富集;

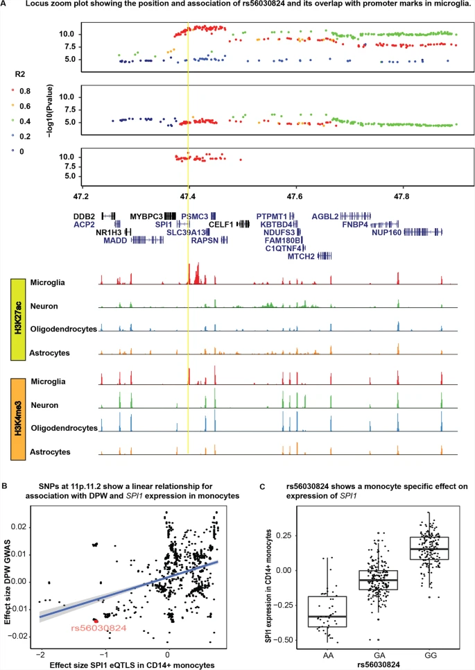
- 整合成人和胎儿大脑 eQTL/mQTL 数据 以及 GWAS 汇总数据进行 SMR 分析,对于 AUD, 在 18 个基因座发现了 21 个显著的基因 (PeQTL = 5 × 10-8; P-SMR FDR < 20%; Heidi >0.05); 对于 DPW,在 31 个基因座发现了 61 个显著的基因(P-SMR FDR < 20%; Heidi >0.05; GWAS P < 5 × 10-5; eQTL/mQTL P < 5 × 10-8);其中基因座 17q.21.31 同时与 AUD (MAP3K14) 和 DPW (MAPT, CRHR1, 和 LRRC37A) 共定位、基因座 11p11.2 上的 mQTL (SPI1) 和 eQTL (NUP160) 同时与 AUD 和 DPW 共定位;

- 对 17q.21.31 进行精细映射,发现共定位的 mQTL(rs3785884 和 rs17651887)与少突胶质细胞中的染色质互作区域重叠,并且在MAPT启动子处形成环。此外,差异表达分析进一步证明 MAPT 的 mRNA 表达与饮酒量增加有关,说明 MAPT 可能是 17q.21.31 基因座上与饮酒增加相关的因果基因;

- 对 11p11.2 进行精细映射,发现 rs56030824 与 SPI1 的启动子标记(H3K27ac、H3K4me3)重叠,此外,在 CD14+ 单核细胞中,rs56030824 为 SPI1 的 eQTL 位点。结合前面发现的共定位结果,说明 rs56030824 和 SPI1 为 AUD 和 DPW 潜在的因果变异位点和基因;

局限:
这篇文章的题目是多组学分析鉴定与神经退行性疾病重叠的酗酒新基因,我以为主题是酗酒和神经退行性疾病。看完全文才发现,只是在文章的讨论处粗略说了一下 AUD 的新基因 SPI1 也与阿尔茨海默病(神经退行性疾病)相关。怎么说呢,既然题目提到了神经退行性疾病,那么result部分应该把酗酒表型和神经退行性疾病的Shared genetic architecture工作也加上去。不过从另一方面来说,这对我们或许是一个启发:对于找到的表型新基因,如何去升华结果呢?可参考这篇文章的思路,把新基因和其他疾病表型进行phewas分析,找到具有临床意义的结果,升华一下主题。
文章链接:
https://www.nature.com/articles/s41467-021-25392-y
公开的资料:
- AUD meta-analysis summary statistics: https://doi.org/10.6084/m9.figshare.15054198.v1
- SMR Input BESD files for brain meta-analysis: https://doi.org/10.6084/m9.figshare.15054183.v1
- Code:https://github.com/kapoormanav/alc_multiomics
- Shiny web app: https://lcad.shinyapps.io/alc_multiomics/
二、精细解读文献 二
文献题目: Single-cell sequencing of immune cells from anticitrullinated peptide antibody positive and negative rheumatoid arthritis
不想看英文题目: 抗环瓜氨酸肽抗体阳性和阴性类风湿关节炎免疫细胞的单细胞测序
杂志和影响因子: Nat Commun (IF: 12.121; Q1)
研究意义: 类风湿性关节炎 (RA) 是一种异质性疾病,表现为三分之二的患者存在抗瓜氨酸肽抗体 (ACPA),研究发现抗环瓜氨酸肽抗体阳性(ACPA+) 和 阴性(ACPA-)患者之间在遗传上存在差异。 然而,尚不清楚这两种亚型之间的免疫发病机制。
结论:
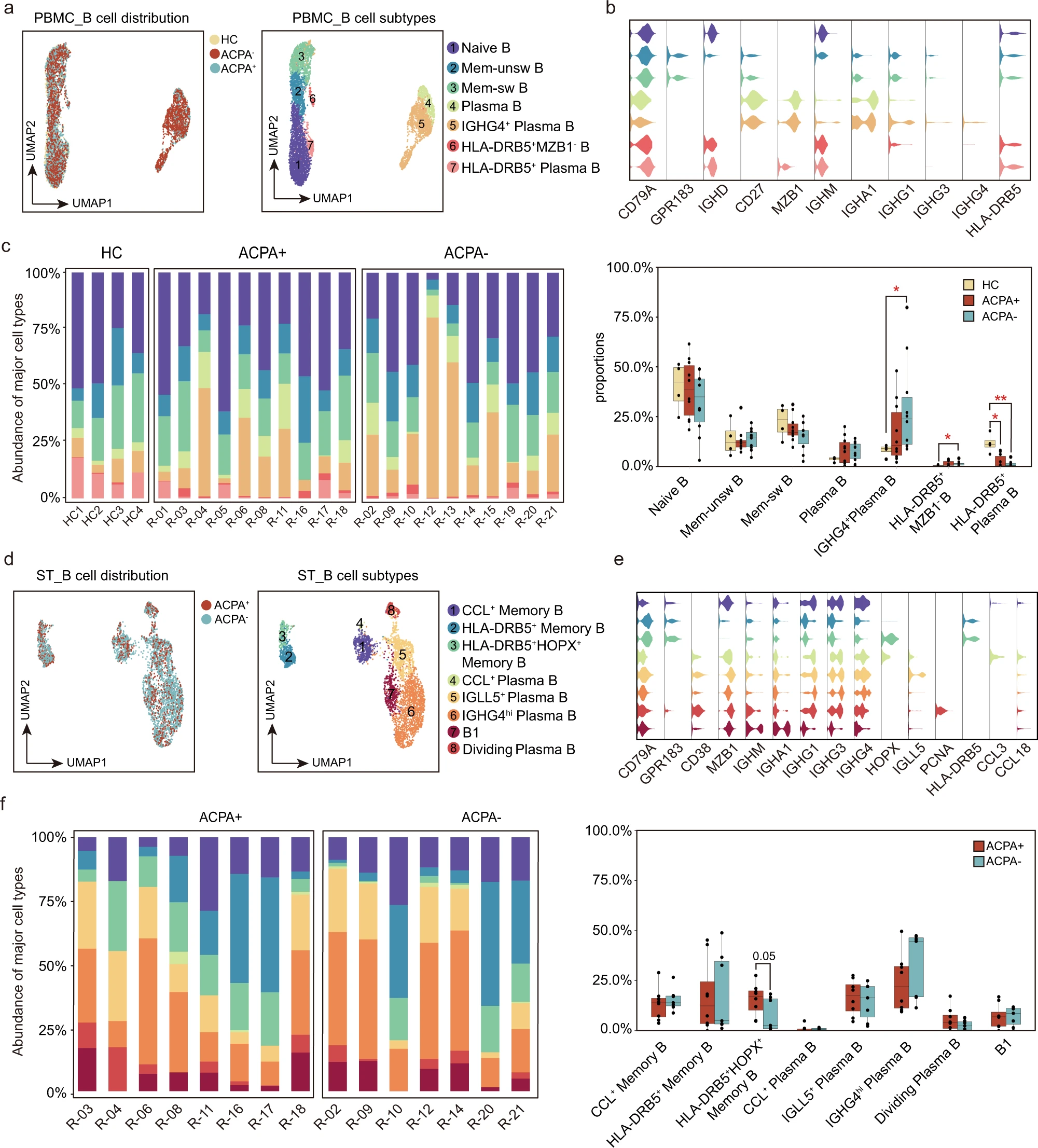
- 从健康对照 (n = 4) 收集 CD45 +外周血单核细胞 (PBMC)、从 ACPA+ (n = 10) 和 ACPA- (n = 10)患者中收集滑膜组织单核细胞(STMCs)和 CD45 +外周血单核细胞 (PBMC);对 PBMC 和 STMC 进行 scRNA-seq ,分别得到 135,429 和 71,073 个免疫细胞;在 PBMC 中识别出 25 个簇,其中有三个主要簇:B 细胞、T/自然杀伤 (NK) 细胞和骨髓细胞(单核细胞和树突细胞);

- 为了表征 ACPA+ 和 ACPA- 这两种亚型的炎症细胞特性,作者对来自 PBMC 和 STMC 的细胞亚群比例进行探索,发现不论是 PBMC 还是 STMC, ACPA- 亚型在 B 细胞亚群的 HLA-DRB5 表达均显著低于 ACPA+ 亚型;

- 使用 Monocle 进行伪时间重建和发育轨迹推断,推测健康个体从原始 B 细胞 → HLA-DRB5 +血浆 B 细胞 → 浆细胞或从 Mem-unsw B → Mem-sw B;类风湿关节炎患者则从原始 B 细胞 → IGHG4 +血浆 B 细胞;

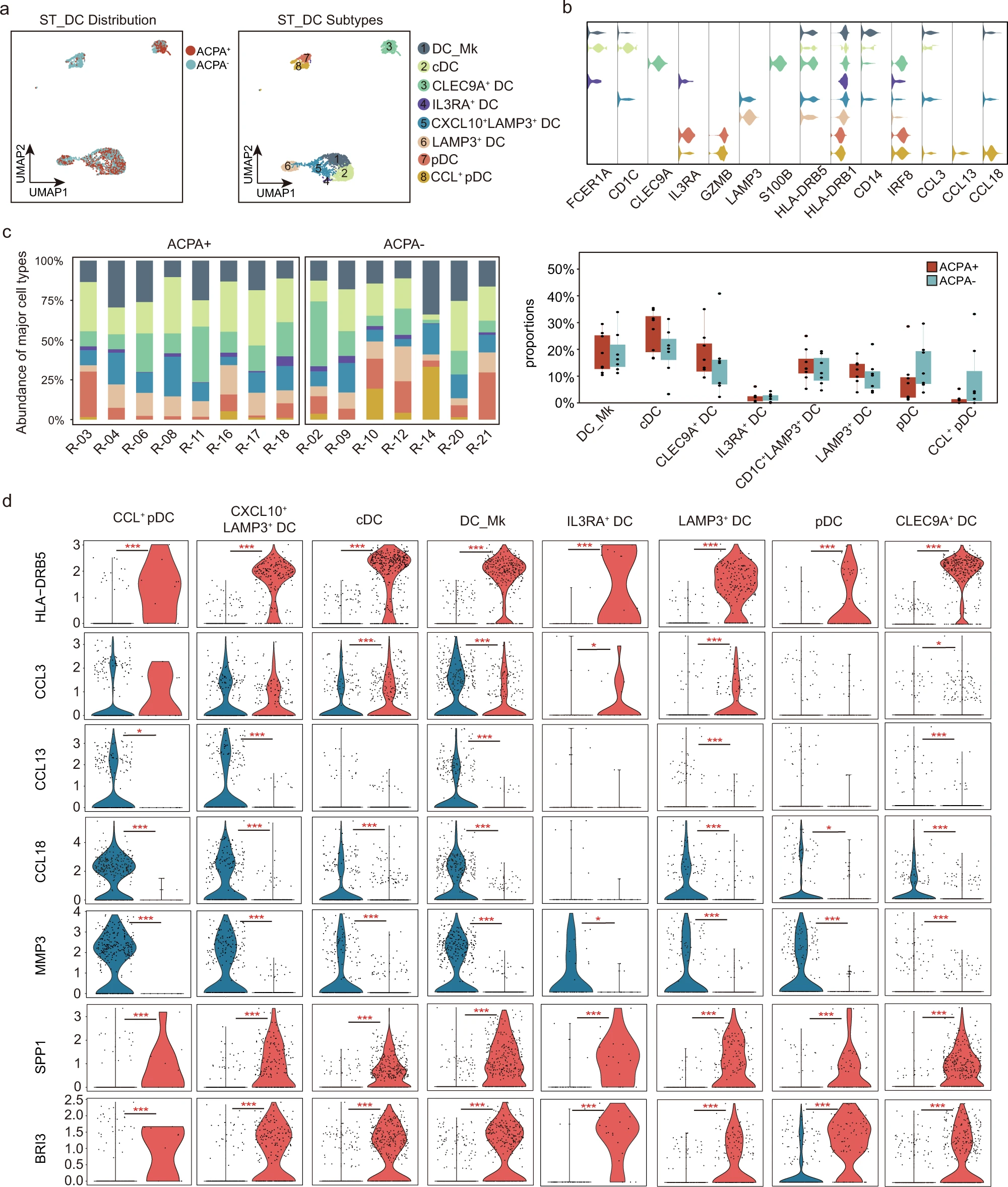
- 对 STMC 的细胞亚群进行分析,发现了 8 种树突状细胞亚群(DC),但 ACPA- 和 ACPA+ 在这8种 DC 细胞亚群比例没有显著差异,值得注意的是, ACPA- 患者的 CCL13、CCL18 和 MMP3 在 DC 细胞中高表达,尤其是 DC 细胞中的 CCL+DC 细胞亚群;

- 基于典型标志物表达,在 PBMC 中鉴定了八个单核细胞簇,但是它们并没有在 ACPA- 中明显富集;同样基于典型标志物表达,在 STMC 中鉴定了 11 种巨噬细胞亚群,其中 HLA-DRB5-CCL+ 巨噬细胞和 IL18+ CCL+ 巨噬细胞在 ACPA- 中显著富集,此外,IL1B 基因在 ACPA- 的11种巨噬细胞亚群中几乎表达上调,而TGFB1基因几乎不表达;

- 对 PBMC 的 T/NK 细胞进行分群,鉴定了 13 个细胞亚型,发现 ACPA+ 的幼稚 CD8 T 细胞比例减少,但 CD8 T 毒性细胞增加。另外,S100A8hiGZMB+Teff 细胞在类风湿关节炎患者中有更高的比例;

- 对 STMC 的 T/NK 细胞进行分群,鉴定了八种细胞亚型。比起 ACPA+ , ACPA- 的 NK 细胞和耗尽的 CD4 T 细胞的比例较低。细胞毒性特征基因(GZMB、NKG7和PFN1)在 ACPA- 的表达也显着降低,说明 ACPA- 患者的细胞毒性特征降低;

- 利用 CellPhoneDB 研究类风湿关节炎患者中巨噬细胞亚群、DC 和 CD4 T 细胞之间的相互作用,发现与 CCL+IL18+相比, HLA-DRB5-CCL+ 和 HLA-DRB5hiCD36+ 与 T/NK 亚群有更强的相互作用;
文章链接:
https://www.nature.com/articles/s41467-021-25246-7
公开的资料:
-
Sequence data:数据存储于Genome Sequence Archive in BIG Data Center, Beijing Institute of Genomics (BIG), Chinese Academy of Sciences,登记号为 HRA000155;
-
代码:https://github.com/yeee904/RA_scRNA
三、其他文献推荐
下面的文献也挺精彩的,但由于下不到原文,或博主时间有限,没法精细解读,故列出来供各位参阅;
当然,你们有精彩的文献想让我解读的(前提是一周内刚出炉的文献),可给我发pdf(然而可能种种原因,我不一定有时间解读,不要对我抱太高期待);
文献题目: Single-cell evaluation reveals shifts in the tumor-immune niches that shape and maintain aggressive lesions in the breast
不想看英文题目: 单细胞评估揭示了塑造和维持乳腺侵袭性病变的肿瘤免疫位点的变化
杂志和影响因子: Nat Commun (IF: 12.121; Q1)
文章链接:
https://www.nature.com/articles/s41467-021-25240-z
文献题目: The regulatory impact of RNA-binding proteins on microRNA targeting
不想看英文题目: RNA结合蛋白对微小RNA靶向调控影响
杂志和影响因子: Nat Commun (IF: 12.121; Q1)
文章链接:
https://www.nature.com/articles/s41467-021-25078-5
文献题目: Large-scale and high-resolution mass spectrometry-based proteomics profiling defines molecular subtypes of esophageal cancer for therapeutic targeting
不想看英文题目: 基于大规模和高分辨率质谱的蛋白质组学定义了用于靶向治疗的食管癌的分子亚型
杂志和影响因子: Nat Commun (IF: 12.121; Q1)
文章链接:
https://www.nature.com/articles/s41467-021-25202-5
文献题目: The whale shark genome reveals patterns of vertebrate gene family evolution
不想看英文题目: 鲸鲨基因组揭示脊椎动物基因家族进化模式
杂志和影响因子: Elife (IF: 7.08; Q1)
文章链接:
https://pubmed.ncbi.nlm.nih.gov/34409936/
四、工具或资源类介绍
文献题目: MultiK: an automated tool to determine optimal cluster numbers in single-cell RNA sequencing data
不想看英文题目: MultiK:一种用于确定单细胞 RNA 测序数据中最优簇数的自动化工具
杂志和影响因子: Genome Biol (IF: 10.806; Q1)
文章链接:
https://pubmed.ncbi.nlm.nih.gov/34412669/
文献题目: RoboCOP: jointly computing chromatin occupancy profiles for numerous factors from chromatin accessibility data
不想看英文题目: RoboCOP:从染色质可及性数据中联合计算众多因子的染色质占用情况
杂志和影响因子: Nucleic Acids Res (IF: 11.501; Q1)
文章链接:
https://pubmed.ncbi.nlm.nih.gov/34255854/
文献题目: ANANSE: an enhancer network-based computational approach for predicting key transcription factors in cell fate determination
不想看英文题目: ANANSE:一种基于增强子网络的计算方法,用于预测决定细胞命运中的关键转录因子
杂志和影响因子: Nucleic Acids Res (IF: 11.501; Q1)
文章链接:
https://academic.oup.com/nar/article/49/14/7966/6318498
致谢橙子牛奶糖(陈文燕),请用参考模版:We thank the blogger (orange_milk_sugar, Wenyan Chen) for XXX
感谢小可爱们多年来的陪伴, 我与你们一起成长~
最后
以上就是老实期待最近收集整理的关于本周最新文献速递20210822的全部内容,更多相关本周最新文献速递20210822内容请搜索靠谱客的其他文章。
发表评论 取消回复