给定一个只包含数字的字符串,用以表示一个 IP 地址,返回所有可能从 s 获得的 有效 IP 地址 。你可以按任何顺序返回答案。
有效 IP 地址 正好由四个整数(每个整数位于 0 到 255 之间组成,且不能含有前导 0),整数之间用 ‘.’ 分隔。
例如:“0.1.2.201” 和 “192.168.1.1” 是 有效 IP 地址,但是 “0.011.255.245”、“192.168.1.312” 和 “192.168@1.1” 是 无效 IP 地址。
示例 1:
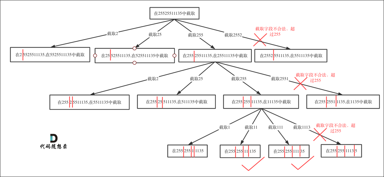
输入:s = "25525511135"
输出:["255.255.11.135","255.255.111.35"]
示例 2:
输入:s = "0000"
输出:["0.0.0.0"]
示例 3:
输入:s = "1111"
输出:["1.1.1.1"]
示例 4:
输入:s = "010010"
输出:["0.10.0.10","0.100.1.0"]
示例 5:
输入:s = "101023"
输出:["1.0.10.23","1.0.102.3","10.1.0.23","10.10.2.3","101.0.2.3"]
提示:
0 <= s.length <= 3000
s 仅由数字组成
思路:(来自leetcode题解)
dfs+回溯剪枝

1.递归参数
void dfs(string& s, int startIndex, int pointNum)
其中startIndex记录搜索的起始位置,pointNum记录添加’.‘的数量,s为已经添加了’.'的字符串。
递归终止条件:pointNum表示逗点数量,pointNum为3则说明字符串分成了4段,检测到pointNum为3的时候,验证一下剩余的字符串做第四段是否合法,如果合法就加入到结果集里面。
2.单层搜索
for (int i = startIndex; i < s.size(); i++)
循环中 [startIndex,i]就是这个区间的字串,需要判断这个字串是否合法。
如果合法就在字符串后面加上符号.表示已经被分割。
如果不合法就结束本层循环。
然后就是递归和回溯的过程:
递归调用的时候,下一层递归的startIndex要从i+2开始(因为需要在字符串中加了分隔符),同时记录分割符的数量pointNum要+1.
回溯的时候,就将刚刚加入的分隔符删掉即可,pointNum也要-1。
3.判断字串是否合法
判断一个字串是否合法有以下三点:
段位为0开头的数字不合法。
段位里有非正整数字符不合法。
段位如果大于255不合法。
AC代码:
class Solution {
public:
vector<string> ans; //记录结果
void dfs(string& s, int startIndex, int pointNum) {
if (pointNum == 3) {
if (isVaild(s, startIndex, s.size() - 1)) {
//判断最后一段是否合法
ans.push_back(s);
}
return;
}
for (int i = startIndex; i < s.size(); i++) {
if (isVaild(s, startIndex, i)) {
//判断s[startIndex,i]区间内是否合法
s.insert(s.begin() + i + 1, '.'); //在i的后面插入一个点
pointNum++;
dfs(s, i + 2, pointNum); //判断下一个段,插入之后下一个字串的起始位置位i+2
pointNum--;
s.erase(s.begin() + i + 1); //回溯,擦掉之前添加的点
} else {
break; //不合法直接结束
}
}
}
bool isVaild(const string& s, int start, int end) {
//判断字符串s在左闭右闭区间[start,end]所组成的数字是否合法
if (start > end) {
return false;
}
if (s[start] == '0' && start != end) {
return false; //出现前导0
}
int num = 0;
for (int i = start; i <= end; i++) {
if (s[i] > '9' || s[i] < '0') { //非法字符
return false;
}
num = num * 10 + (s[i] - '0');
if (num > 255) {
return false; //超过界限
}
}
return true;
}
vector<string> restoreIpAddresses(string s) {
if (s.size() > 12) {
return ans;
}
dfs(s, 0, 0);
return ans;
}
};
最后
以上就是细腻蜗牛最近收集整理的关于[leetcode]93.复原IP地址的全部内容,更多相关[leetcode]93内容请搜索靠谱客的其他文章。
发表评论 取消回复