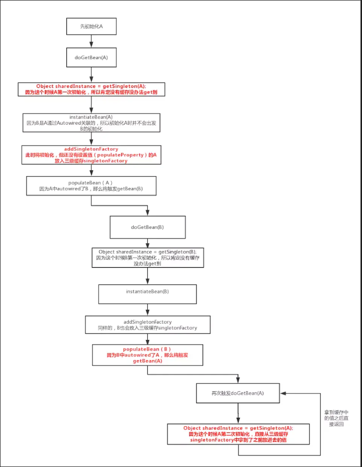
spring怎么解决的循环依赖问题?
三级缓存
一级缓存:
/** 保存所有的singletonBean的实例 */
private final Map<String, Object> singletonObjects
= new ConcurrentHashMap<String, Object>(64);
二级缓存:
/** 保存所有早期创建的Bean对象,这个Bean还没有完成依赖注入 */
private final Map<String, Object> earlySingletonObjects
= new HashMap<String, Object>(16);
三级缓存:
/** singletonBean的生产工厂*/
private final Map<String, ObjectFactory<?>> singletonFactories
= new HashMap<String, ObjectFactory<?>>(16);
/** 保存所有已经完成初始化的Bean的名字(name) */
private final Set<String> registeredSingletons
= new LinkedHashSet<String>(64);
/** 标识指定name的Bean对象是否处于创建状态 这个状态非常重要 */
private final Set<String> singletonsCurrentlyInCreation =
Collections.newSetFromMap(new ConcurrentHashMap<String, Boolean>(16));


最后
以上就是糊涂小蘑菇最近收集整理的关于spring解决循环依赖的全部内容,更多相关spring解决循环依赖内容请搜索靠谱客的其他文章。
本图文内容来源于网友提供,作为学习参考使用,或来自网络收集整理,版权属于原作者所有。
发表评论 取消回复