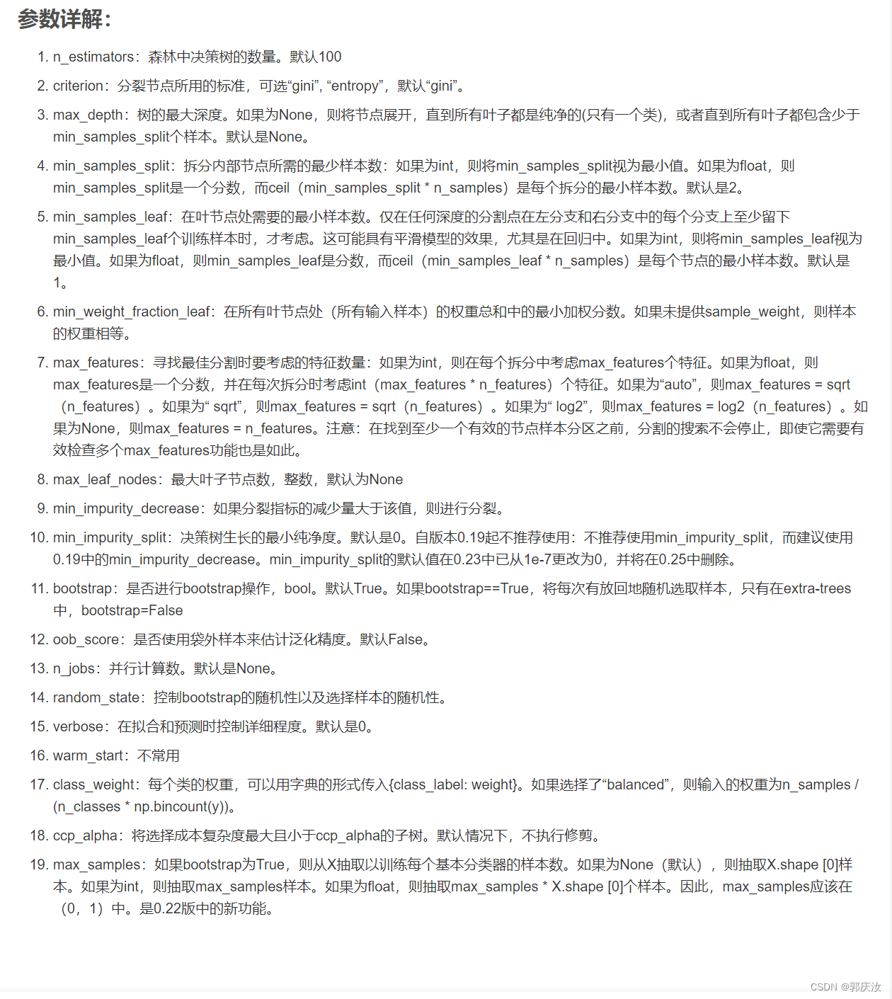
sklearn中随机森林RandomForestClassifier的参数含义
from sklearn.ensemble import RandomForestClassifier
RandomForestClassifier(n_estimators=100, *, criterion='gini', max_depth=None,min_samples_split=2, min_samples_leaf=1, min_weight_fraction_leaf=0.0, max_features='auto', max_leaf_nodes=None, min_impurity_decrease=0.0,min_impurity_split=None, bootstrap=True, oob_score=False, n_jobs=None, random_state=None, verbose=0, warm_start=False, class_weight=None,ccp_alpha=0.0, max_samples=None)

最后
以上就是可靠蜻蜓最近收集整理的关于sklearn中随机森林RandomForestClassifier的参数含义的全部内容,更多相关sklearn中随机森林RandomForestClassifier内容请搜索靠谱客的其他文章。
本图文内容来源于网友提供,作为学习参考使用,或来自网络收集整理,版权属于原作者所有。
发表评论 取消回复