作业题目
已知有20个样本,每个样本有2个特征,数据分布如下表所示,使用K均值法或K中心点法实现样本分离。要求:需要有结果展示,需要对方法和模型进行评价。
样本序号 1 2 3 4 5 6 7 8 9 10
特征1 0 1 0 1 2 1 2 3 6 7
特征2 0 0 1 1 1 2 2 2 6 6
样本序号 11 12 13 14 15 16 17 18 19 20
特征1 8 6 7 8 9 7 8 9 8 9
特征2 6 7 7 7 8 8 8 9 9 5
K均值原理
K-Means算法是一种无监督分类算法,假设有无标签数据集:
X
=
[
x
(
1
)
,
x
(
2
)
,
x
(
3
)
.
.
.
x
(
m
)
]
T
X=[x^{(1)},x^{(2)},x^{(3)}...x^{(m)}]^T
X=[x(1),x(2),x(3)...x(m)]T
该算法的任务是将数据集聚类成k个簇,
c
=
c
1
,
c
2
,
c
3
,
…
…
,
c
k
c=c_1,c_2,c_3,……,c_k
c=c1,c2,c3,……,ck.最小化损失函数为:
E
=
∑
i
=
1
k
∑
x
∈
C
i
∣
∣
x
−
μ
i
∣
∣
2
E=sum_{i=1}^ksum_{xin{C_i}}||x-mu_i||^2
E=i=1∑kx∈Ci∑∣∣x−μi∣∣2
其中
μ
i
μ_i
μi为簇
c
i
c_i
ci的中心点:
μ
i
=
1
C
i
∑
x
∈
C
i
x
mu_i=frac{1}{C_i}sum_{xin{C_i}}x
μi=Ci1x∈Ci∑x
要找到以上问题的最优解需要遍历所有可能的簇划分,K-Means算法使用贪心策略求得一个近似解,具体步骤如下:
1)随机选取k个点作为各个簇的中心点;
2)计算所有样本点与各个簇中心之间的距离,然后把样本点划入最近的簇中;
3)根据簇中已有的样本点,重新计算簇中心;
4)重复2、3。
在python机器学习库中有kmeans算法的函数,我们可以利用该函数完成相关聚类分析操作。
python编程
聚类分析
首先,调用KMeans.fit函数,对feature进行K均值分类,n_clusters为分类类数。
clf = KMeans(n_clusters=4).fit(feature)
之后利用Kmeans.fit_predict函数对feature按之前的中心点进行分类。
label = KMeans(n_clusters=4).fit_predict(feature)
模型评价
1)轮廓系数
from sklearn.metrics import silhouette_score
从sklearn.metrics中调用silhouette_score函数,可以利用轮廓系数评价分类体系,可以将轮廓系数与分类个数化为曲线,曲线斜率变化最大的地方,分类效果越好。
2)Calinski-Harabasz指数评价
from sklearn.metrics import calinski_harabasz_score
从sklearn.metrics中调用calinski_harabasz_score函数,该函数可以直接对聚类模型进行打分。
分类结果
首先,运行分类模型评价程序,决定数据类别个数。在轮廓系数评价体系下,画出曲线为:

可以发现在类别数较少的情况下曲线斜率更大,分类效果更好。在Calinski-Harabasz指数评价下:

由此可知,将数据分为两类时分类效果最好。
在未分类前,数据的散点示意图如图所示:

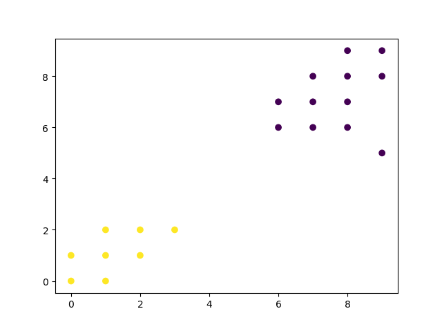
分为两类后,有:

画出聚类中心点位置:

python代码
import numpy as np
import pandas as pd
import matplotlib.pyplot as plt
from sklearn.cluster import KMeans
from sklearn.metrics import silhouette_score
from sklearn.metrics import calinski_harabasz_score
feature_1 = [0,1,0,1,2,1,2,3,6,7,8,6,7,8,9,7,8,9,8,9]
feature_2 = [0,0,1,1,1,2,2,2,6,6,6,7,7,7,8,8,8,9,9,5]
#plt.plot(feature_1,feature_2,'r*')
#plt.show()
feature = np.vstack((feature_1,feature_2))
print(feature)
feature = np.transpose(feature)
clf = KMeans(n_clusters=2).fit(feature)
print (clf.cluster_centers_)
print (clf.labels_)
print (clf.inertia_)
df = clf.cluster_centers_
label = KMeans(n_clusters=2).fit_predict(feature)
plt.scatter(feature[:,0],feature[:,1],c=label)
#plt.plot(df[0][0],df[0][1],'rD',df[1][0],df[1][1],'bD')
plt.show()
'''silhouettescore=[]
for i in range(2,10):
kmeans=KMeans(n_clusters=i,random_state=123).fit(feature)
score=silhouette_score(feature,kmeans.labels_)
silhouettescore.append(score)
#plt.figure(figsize=(10,6))
plt.plot(range(2,10),silhouettescore,linewidth=1.5,linestyle='-')
plt.show()'''
'''for i in range(2,7):
kmeans=KMeans(n_clusters=i,random_state=123).fit(feature)
score=calinski_harabasz_score(feature,kmeans.labels_)
print("聚类%d簇的calinski_harabaz分数为:%f" %(i,score))'''
最后
以上就是诚心香菇最近收集整理的关于机器学习基础练习题(4)聚类分析作业题目的全部内容,更多相关机器学习基础练习题(4)聚类分析作业题目内容请搜索靠谱客的其他文章。
发表评论 取消回复