
导读:架构师是技术精神领袖,架构师也不是全能的,能屈能伸是架构师必备品质。有很多架构师的资料,阿里有阿里的java架构师功能清单,很是不错,这篇文章尽量系统梳理一下架构师相关技能以及输出件,架构设计原则等,提供更完善的架构设计参考;当能用图和言语把事情讲清楚的时候代表你离架构师不远了,当然能写代码的架构师才是更好的架构师
更多优质内容请关注微信公众号“肉眼品世界”(ID: find_world_fine),发现世界之美好很多同学都很崇拜架构师,在商业模式发展,增量用户发展越来越没有空间的时候,技术创新,知识创新,架构师这个角色就显得更加重要了;架构师要是做得好,是公司的顶梁柱,从沟通到项目,到攻关到规划,拿捏得当,好不让人羡慕,解决了公司业务的瓶颈和规划问题,给大家带来的是方便和稳定,人人称赞,技术影响力无处不在;然而,真正合格的架构师要求是极高的,每做一个决定或者一个论点都需要深思熟虑,一个观点提得不对,可能会被开发同学拍,因为开发也想做架构,所以架构师能屈能伸快速学习,广阔的知识面又显得特别重要。
什么是架构及功能清单
架构师与架构又是两个不同的名词,用软件设计方法进行架构设计的人就叫做架构师
什么是架构师?
在开始具体的细节之前,我们先来理清两个定义。
A software architect is a software expert who makes high-level design choices and dictates technical standards, including software coding standards, tools, and platforms. The leading expert is referred to as the chief architect.
软件架构师是一个软件专家,他(她)负责做出高阶设计选择和输出技术标准,包括软件编码标准、工具和平台(框架)。首席专家(leading expert)也被称为首席架构师(chief architect)。
(来源: Wikipedia: Software Architect)
Software architecture is the fundamental organization of a system, represented by its components, their relationships to each other and to the environment, and the principles that determine the design and evolution of the system.
软件架构是一个系统的基本(基础)组织。包含组件,他们之间的关系以及与周边的关系,设计原则,以及系统演进。
(来源: Handbook of Software Architecture)
架构的级别
架构可以被抽象为几个级别(level)。级别决定了要选择哪些对应的技术。市面上有多种分类方式,我个人喜欢把它分为三个级别:
应用级别(Application Level): 架构最下层级别(lowest level)。只关注一个单一的应用。非常的关注细节,关注底层设计( Very detailed, low level design)。沟通往往只限于开发团队内部。
解决方案级别(Solution Level): 架构的中间级别(mid-level)。关注的是一个或多个应用,从而满足某个业务需求 (业务解决方案)。有点高,但主要还是low-level设计。沟通跨多个开发团队。
企业级别(Enterprise Level): 架构最高级别。关注多个解决方案(solution)。高级(High level), 抽象设计(abstract design), 需要总览全局,总览多个解决方案和多个应用架构师。沟通横跨整个组织。
有时候,架构师是也被戏称为“胶水(粘合剂)”,不同利益相关者之间的胶水,举三个例子:
水平: 业务、开发人员或不同开发团队之间的沟通桥梁。
垂直: 开发人员和管理人员之间的沟通桥梁。
技术: 不同技术或项目(产品)之间的集成桥梁。
软件架构师要做的几个典型活动:
在搞清楚要使用的技术之前,我们先要明白软件架构师要做的几个典型的活动。以下是我梳理的几个典型的活动:
确定和决定要使用的开发技术和平台。
定义开发标准。比如,编码标准,工具,代码review流程,测试方法等。
协助识别和理清业务需求。
设计系统和基于需求做出决策。
记录和沟通架构定义、设计和决策(Document and communicate architectural definitions, design and decisions)。
检查和review架构和代码。比如,检查确定的模式和编码标准的实现是否合理。
与其他的架构师和利益相关者协作。
开发人员的教练和顾问。
细化并把high level的设计具体到low level设计。
注意:架构是一个持续的活动,尤其是在敏捷开发团队中。因此,这些活动得一遍一遍的重复迭代, over and over again。
软件架构师要掌握的重要技能
为了能够支撑上面列出的活动,软件架构师需要一些必备的技能。根据我过往的经历,以及翻阅资料以及与大佬们进行讨论,最后得出了如下软件架构师必备的10个重要技能:设计,决策,简化,代码,文档,沟通,评估,权衡,顾问,营销。
接下来我们一个个说。对于每种技能,我都提出了一些行动或见解,你可以根据这些来改进你的工作。
(1) 设计
什么是好的设计?这个可能是一个非常重要同时又要挑战性的问题。分为理论和实践。就我的经验,二者的结合是最有价值的。
知道基础的设计模式:模式是一个非常重要的工具,是架构师开发可维护系统的重要工具之一。记住,你要想开发出可维护的系统,请记得适当地运用设计模式。通过模式你可以重用那些已经被证明可以解决常见问题的设计思路。去看看GoF(Gang of Four)写的有关设计模式的书吧,尽管这些模式已经20多年了,但依然是现代软件架构的基础。比如Model-View-Controller (MVC) 模式就可以用于多个领域,甚至是一些更新的模式的基础,比如MVVM。
对模式和反模式进一步钻研:如果你已经知道了所有基础的GoF设计模式,接下来可以扩展自己的知识储备去学习更多的软件设计模式,或对你感兴趣的领域进行垂直钻研。我个人比较喜欢Gregor Hohpe写的一本书叫:Enterprise Integration Patterns: Designing, Building, and Deploying Messaging Solutions。这本书主要的内容是系统之间的数据交换(应用集成方面)。
知道质量度量(quality measures):确定和定义架构不是终点。你还需要让你的系统可维护、可靠、适应性好、安全、可测试、可扩展、可重用等。所有这些都满足了,才算是一个好的架构。你可以去百科上去看看有关quality measures的内容。不过理论固然重要,但实战同样重要,甚至更重要。千万不要变成“象牙塔架构师”(http://www.gitshah.com/2011/01/ivory-tower-architect.html)。
尝试并了解不同的技术栈:我认为这是非常重要的,如果你想变成一个更好的架构师的话。尝试去了解新的技术栈,然后学习下这些技术是怎么实现的。不同的新的技术一般是使用不同的设计思路和模式。简单地去看看PPT之类的你可能并不能学到什么,你只有亲自去实践了,才会感受到痛苦和甜蜜。一个架构师不能只是面广,在某些领域还要扎得深。也许hold住所有的技术栈不是最重要的,但你需要在你的某个最重要的领域要有独到和扎实的见解。同时你也学习一下不属于你领域的技术,比如你是Java,那么你也要学习一下JavaScript等前端语言或技术,反之亦然。
分析和了解框架中应用的设计模式:你可以去研究当前任何开源的或正在使用的框架,比如Angular. 你可以学习到在实践中的很多设计模式,比如Observables。尝试去搞懂该模式在这个框架中是如何被使用的,为什么它这么做。如果你真的狂热,也可以看看源码并且搞懂它是如何实现的。
保持好奇并去参加各种技术聚会:在德国,我们有个Java User Group (JUG) 组织,这个组织在每个大点的城市都有。我们会讨论各种topic,从low level的编码到上层的有关架构的主题。我真的热爱这些活动,因为它可以增强你的思维能力和扩大你个人的社交网络。
(2) 决策(决定)
架构师需要能够做决定并且引导项目或整个组织朝着正确的方向迈进。
知道什么是重要的:不要浪费时间在那些不重要的决定或活动上,学会认识什么是重要的。目前看来也没什么书籍教你识别这些。我个人有个原则,每当我要评价一件事是否重要我就会考虑这两个方面:
(1) 概念完整性(Conceptional Integrity): 如果你决定以某种方式去做,那么就干,即使有时候会有更优的方案。通常来说,这会使得你有一个直接的全局的概念,使得更容易理解和更容易维护。
(2) 统一性(Uniformity):比如如果你有名称的一些约定,当然无论是小写还是大写,至少让每个地方都是用同样的方式,比较统一。
优先级: 有关这方面建议去看一下Weighted Shortest Job First (WSJF) 模型,这个模型被广泛用于敏捷软件开发中。尤其是时间紧迫性( time criticality)和降低风险(risk reduction)对于评估架构决策优先级至关重要。
知道自己的能力: 不要对你不了解的事情做决策和决定。各级干各级的事情,要理清每一层的责任,然后对你所负责的层去做决策。如果有多个架构师,那么你应该遵循目前你所安排的架构级别。作为一个lower level架构师,如果对higher level的架构不满意,可以提建议,而不是做决定。此外,我建议始终与同伴一起检查关键决策。
评估多个选项:应该总是给出多种方案,这样才能进行做出决策和决定。不要只给一个方案,听着感觉就是你没有认真工作一样。另外只有一个方案的时候,也没法做出一个合理的选择,因为只有一个方案。另外就是要定义一些指标和标准,通过这个来衡量哪个方案好,哪个方案不好,最好不要去凭感觉。比如:license花费或成熟度(本文有讲到成熟度模型)。这样才能做出一个更好的决策。
(3) 简化(化繁为简)
记住一个解决问题的原则Occam’s Razor。 这个原则告诉你解决问题要简单。这个原则里有一句话叫:最简单的那个solution往往是最好的。我总结这个原则的核心是:如果你对某个问题有多个假定解决方案,这很有可能就是错的,或者导致没必要的复杂的解决方案。多个假定方案应该被简化到只有一个好的解决方案。别提出来一大堆解决方案,说这个也可以,那个也可以,说明是有问题的。
矫正解决方案:通过对解决方案的矫正,有助于你发现最简单的那个方案,通过从不同的角度和位置去看,往往会得到不错的效果。你可以从上到下的想一遍,然后再从下到上的想一遍。如果你有一个数据流(data flow)或流程,那么你可以先从左往右想一遍,然后从右往左想一遍。与此同时问自己一个问题:“在理想的世界里,你的解决方案会发生什么?” 或:“公司或指定人员会做什么?” 这两个问题会强迫你把解决方案减少到如Occam’s Razor建议的那样。
退一步海阔天空: 经过了激烈而漫长的讨论,通常会得出一个高度复杂的涂鸦。但千万也永远都不应将这个视为最终结果。这时候,你需要后退一步:再次查看全局(抽象级别)。回到最初的本心,还是有意义吗?然后再次在抽象级别上进行遍历并进行重构。做这一步有时候让结论更加清晰,而不至于第二天继续进行方案的讨论。至少我的大脑需要一些时间来处理并提出更好,更优雅,更简单的解决方案。人的脑子是需要时间来思考的。
分解成一个个小问题(Divide and Conquer): 简化问题的一个好办法就是把问题切分成多个小问题然后挨个解决。这让我想起了自己小时候打扫院落的场景,看着偌大一个院子,看着就烦,于是我决定把院子划分成三个小块,然后一个个去打扫,这让我的心理负担减轻了不少。一个个小块打扫完了,最后再整体查看下整个院子还有没有边边角角的地方需要打扫。总览一下全局,然后整个院子就打扫完了。再枯燥的生活,都可以发现一些乐趣。
重构并不可耻: 有时候,你可能一时半会想不到更简单的方案,你不妨就从一个复杂的方案开始做起,先做着,等到之后再进行重构,这时候再去重新思考解决方案。重构并不可耻,但重构之前要注意一件事情:足够的自动化测试以确保你所重构的地方的功能正确和满足利益相关者的需求。学习更多重构的知识,我建议你可以读读《重构、改善既有代码的设计》 “Refactoring. Improving the Design of Existing Code” ,这本书是 Martin Fowler写的。
(4) 代码
即使你是一个企业级别的架构师,就最顶层的那种架构,你依然应该知道开发人员在他们每天的工作中主要做些什么。如果你不能明白某个东西如何实现的,你可能会面临两个主要问题:
(1) 开发人员有可能不会接受你说的。
(2) 你也不会明白开发人员要什么和面临的挑战。
有个辅助项目(Have a side project): 跟进一个辅助项目,可以让你了解到新的技术和工具,以了解到当今和未来的开发方式。Kurt Schneider写的“Experience and Knowledge Management in Software Engineering”(软件工程中经验和知识管理)一书中说经验是所见、情感和假设的结合。看书固然是好事,但这只是书本知识(book knowledge)。只有当你自己尝试去做事情本身,然后你感受到情感和发生情绪,然后有了对事物好坏的判断。你使用技术的时间越长越能做出正确的评判。这有助于你在日常的工作中做出正确的判断。当前有大量的语言和框架,只有你对这些有一定的经验和了解后才能做出正确的决策,从而引导开发人员朝着正确的方向迈进。还是那句话,记住经验的定义:所见、情感和假设。要想有经验就要去动手!
找到正确的事去尝试:你不可能去尝试所有事情。这是不可能的。你需要一个更加结构化的方法。有一个来自ThoughtWorks不错的方法是技术雷达(Technology Radar)。他们把技术、工具、平台、语言和框架分为四类:Adopt,Trial,Assess 和 Hold。Adopt(采用) 意思是 “强烈的感觉到已经可投入到生产中使用了”,Trial(试用) 意思是 “可以先在某个项目中做尝试,在这个项目中做到风险可控”, Assess(调研) 意思是“可以探索下对公司有哪些影响”, Hold(保留) 意思是 “谨慎使用”。通过这种分类,更容易获得新技术的整体情况及其准备情况,以更好地评估下一步要干什么。
(5) 文档
架构文档有时候很重要,但有时候又不重要。重要的文档比如架构决策或编码指导手册。编码开始之前通常需要初始文档,并且需要不断完善。其他文档可以自动生成,因为代码也可以是文档,例如UML类图。
Clean Code:代码是最好的文档,如果你写得足够好。一个好的架构师要有能力分辨出好代码和烂代码。著名的书:“Clean Code”。
如果可能的话,尽可能自动生成文档:手动写文档的坏处不多说,把 Swagger 和 RAML 或者公司内部开发的文档系统快点用起来吧。
文档尽可能少(As much as necessary, as little as possible):文档尽量少。无论您需要写什么文档(例如决策文档),都应尝试一次只关注一件事,并且仅包含关于这件事的必要信息。大量的文档很难阅读和理解。附加信息应放在附录中。特别是对于决策文件,讲一个有说服力的故事更为重要而不是仅仅发表大量的论证。而且,这可以为你和你的同事节省很多时间,因为他们要阅读你的文档。看看你过去输出过的一些文档(源代码,模型,决策文件等),然后问自己以下问题:“是否包含所有必要的信息才能理解它?”,“确实需要哪些信息?可以省略吗?”和“文档中是否有红线?”。一句话,不要废话。
(6) 沟通
不多说,沟通很重要。
学习怎么和别人沟通你的观点: 推荐一本书 “UZMO — Thinking With Your Pen” 。作为架构师你经常参会,甚至主持会议,所以你得学会如何和人们沟通你的想法。
通过演讲宣贯:一开始你可以向你身边的朋友表达,然后范围慢慢扩大,最后向众多人演讲来表述你的观点。如果你对此感到不适,你需要走出舒适区来加强提高这一点。保持耐心,这个可能需要一些时日。(有时候大佬的一句鼓励,会让你释放掉过往的不自信,开始相信即使最差发挥大家都会感觉到还不错。)
确定沟通的人群level:不同的利益相关者有不同的兴趣和视角。不同的人群需要单独的针对某一级别的人群去定向沟通。在沟通之前,请确认你要沟通的人群,比如抽象性、内容、目标、动机等。比如开发人员关注一些解决方案的微小细节,而管理者更倾向怎么省钱。
经常沟通:一个再好的架构没人知道它的价值依然为零。分发对应级别的架构,然后安排会议与开发者、架构师和管理者分享未来的和已经在践行的架构。
要透明:定期的沟通只能部分缓解透明度问题。你需要把决策的原因透明化。特别有的人可能没有参加决策过程的情况下会很难理解决策以及其背后的原因。
随时准备演讲:把常见问题放在一个显眼(易找到)的地方,随时应对人们提出的问题,这样有时候会保护你。
(7) 估算和评估
知道基本的项目管理和原则: 作为架构师你经常会被问到如下问题,多久完成?得花多少钱?需要几个人?用到哪些技术?等。你需要学习一些估算技能。比如敏捷中的估算法等,建议到网上查阅这部分的资料。
评估未知架构(Evaluate “unknown” architecture):作为一个架构师你也要能够去评估架构的适用性,针对目前和将来的适用性。这不是一个简答的事情,但你可以准备一些问题,然后去使用,以下是一些通用的问题:
(1) 设计实践:
这个架构用了哪个模式?有没有被正确的使用?
这个设计遵循红线(red line)了吗?这个设计有没有能够可持续(uncontrolled growth)?
有没有一个清晰的结构和各自领域的单独关注有没有分布合理?
(2) 开发实践:
代码指引手册有没有到位?遵循了吗?
代码版本管理怎么做的?有没有版本化?
部署是怎么分布的?
(3) 质量保障:
自动化测试覆盖率怎么样?
静态代码分析有没有做?分析结果怎么样?交叉检查有没有做?
(4) 安全:
有哪些安全概念到位?
内置安全?
渗透测试或自动安全分析工具是否到位,经常在用吗?
(8) 权衡(balance)
质量是有代价的:早先我谈到过质量和非功能性需求。如果你过度设计架构,则会增加成本,并可能降低开发速度。你需要权衡架构和功能需求。应避免过度设计。
解决矛盾目标:一个典型的矛盾目标的例子就是短期和长期目标。项目往往趋向于构建一个最简单的方案来解决问题而架构师则具有长期的眼光和愿景。一般情况下,最简单的方案往往都不能满足长期目标和愿景。为了避免技术实现步入错误的方向,有两件事情需要考虑:
(1) 开发人员和业务需要明白长期愿景和目标,知道调整成新的解决方案可以带来好处。
(2) 负责预算的管理人员需要知道对财务的影响,没有必要100%站在长期愿景一边。
冲突管理:架构师经常是多个不同背景的团队的粘合剂(胶水)。有时候在不同的level之间的交流会发生冲突,需要你去找到一个平衡的解决方案,这可能会对长期战略的目标造成影响。我的解决之道是Schulze von Thun的四眼模型( “Four-Ears Model” of Schulze von Thun)。基于这个模型,可以帮你搞定一些事情。但这个理论需要多实践几次才能熟练掌握,可以在交流研讨会上多用几次。
(9) 顾问和教练
主动询问,而不是被动等待,而且你需要有预见,预见接下来的几周内会发生什么,然后规划相应的步骤。
有远见:如果你被分配入一个项目,不管是传统的瀑布式方法还是敏捷方法,你总是需要有一个你要完成的中期和长期目标。这不是一个具体的涉及到细节的概念,更多的是一个road-map,可以引导每个人进行工作。由于你不可能一次完成所有事情,它是一个长期持续的过程,我倾向使用成熟度模型(maturity models)。它可以给出一个清晰的结构,这个结构容易落地而且每次都能给出当前进度所处的状态。对于不同的方面,我使用不同的模型。比如,开发实践或持续交付。在成熟度模型中,每个level都有清晰的指标,这些指标都遵循SMART原则,这样就能衡量你是否完成了目标。一个不错的例子就是持续交付,这个你可以看看有关持续交付的文章,其中就用到了成熟度模型来衡量持续交付的水平。
构建实践社区 (CoP:community of practice):在一个有共同兴趣爱好的组织中,交换经验和知识有助于分享想法和统一方法。比如你可以把所有的Java开发和架构师们聚集起来在一个屋子里,每隔三个月,讨论过去和现在面临的挑战并且分享他们是如何解决问题的,他们的一些新的方法论和解决方法。架构师们可以分享、讨论和对齐他们的愿景,开发人员可以分享经验经历,然后相互学习。这样的回合非常有利于公司,也有利于个人自己的发展。因为它有助于建立更强大的网络和传播思想。可以去看看这篇来自SAFe Framework的Communities of Practice,它解释了在敏捷环境中的CoP的概念。
进行公开讨论:造成误解和模棱两可的源头之一就是缺乏沟通。每周花三十分钟的时间来和同伴交换热门主题。这样的讨论可以没有议程,任何事情都可以讨论。也可以尝试总是当场解决小事。对于更复杂的主题则需要专门安排时间。
(10) 营销
你的点子和架构再好,当你讲给别人听的时候,没人响应你,那么说明你可能缺乏一些营销技能。
激励并说服:别人凭什么买你的产品?你需要展示产品的价值和好处 。你可以说出几个核心的点,比如5个点或3个点,你需要包装的好,而且让别人容易理解(这里不是让你过分(虚假)包装,但包装是必要的)。没人喜欢一个整天穿着不整的人。
(1) 原型:为你的idea搞个原型。这样让别人一眼就知道你的产品最终的形态。这里说的产品指的是你的架构。
(2) 小短片:PPT有时候会让人烦躁,有时候你可以祭出一些小短片来表达你的观点和方向。但是还是请不要过度营销,否则未来没人会理你的。
为你的idea坚持到底:人们有时候不喜欢你的观点或他们没时间follow你。如果你真的对你自己的idea有信心,那么你需要有屡战屡败,屡败屡战的心态。这个有时候很有用。架构决策有时候涉及到长期目标,往往没那么容易:开发人员不愿意改,因为他们觉得开发起来复杂。管理者也不喜欢,在他们看来,对短期效益来说成本很高。这时候你要愈挫愈勇。
找到同盟:有时候你需要寻找盟友,使用你的网络。如果你没有网络,那么现在就开始构建你的网络。一开始你可以和你的同伴分享你的idea,如果他们喜欢,那么你可以在向其他人推销的时候,你至少可以说你的观点目前被哪几个人支持。如果他们不喜欢,你可以问问原因,你可以获得更多然后改进idea,或者你的故事没有足够的说服力。下一步你可以找一些具有决定权的盟友,进行公开的讨论。如果你害怕讨论,请尽量克服它,有时候你需要离开你的舒适区。
重复它,相信它:
重复它,相信它:有一项研究表明重复不断的广播一个观点,可以让人们相信这个观点,即使是只有一个人给你广播这个观点 (来源: The Financial Brand)。这也是很多那些西方的新闻报纸重复的发布有关川普的丑闻的奥秘所在,时间久了,人们就会相信川普是个大坏蛋。但这个策略要谨慎使用,毕竟你不是在搞政治,你需要道德。
说了这么多,归纳起来为人公平正直(重要),目标结果导向,就是充分理解业务,以广阔的知识精准的化繁为简,输出架构设计文档,激励教练团队高标准达成目标。
架构设计原则
GRASP 通用职责分配软件模式
来自 Craig Larman 的软件设计书《UML 和模式应用》[附录 1],Larman 在书中提出软件设计的关键任务是职责分配,并提炼总结出 9 种 (5 种核心 +4 种扩展) 软件职责分配模式,这些模式是比 GoF 设计模式更抽象的元模式。
1. 信息专家 (Information Expert)
为对象分配职责的通用原则 – 把职责分配给拥有足够信息可以履行职责的专家
2. 创建者 (Creator)
将创建 A 的职责赋给 B,如果至少下面一种情况为真:
B“包含”或者聚合 A
B 记录 A 的实例
B 密切地使用 A
B 拥有 A 的初始化数据
3. 低耦合 (Low Coupling)
赋予职责使得对象间的耦合度尽可能低,最小化对象间的依赖和变更影响,最大化重用。
4. 高内聚 (High Cohesion)
赋予职责使得每个对象的职责尽可能保持聚焦和单一,易于管理和理解。
5. 控制器 (Controller)
把职责赋予系统、设备或者子系统的表示类 (门面控制器),或者某个用例的表示类 (用例控制器),让控制器接收事件并协调整个系统的运作。
6. 多态 (Polymorphism)
将职责分配给多个具有同名方法的多态子类,运行时根据需要动态切换子类,让系统行为变得可插拔。
7. 纯虚构 (Pure Fabrication)
针对真实问题域中不存在,但是设计建模中有用的概念,设计虚构类并赋予职责。
8. 间接 (Indirection)
在两个或者多个对象间有交互的情况下,为避免直接耦合,提高重用性,创建中间类并赋予职责,对象的交互交由中间类协调。
9. 受保护的变化 (Protected Variation)
简单讲就是封装变化。识别系统中可能的不稳定或者变化,在不稳定组件上创建稳定的抽象接口,将可能的变化封装在接口之后,使得系统内部的不稳定或者变化不会对系统的其它部分产生不良影响。
SOLID 面向对象设计原则
S.O.L.I.D 是面向对象设计和编程 (OOD&OOP) 中几个重要原则的首字母缩写,受 Robert Martin 推崇。
1. 单一职责原则 (The Single Responsibility Principle)
修改某个类的理由应该只有一个,如果超过一个,说明类承担不止一个职责,要视情况拆分。

2. 开放封闭原则 (The Open Closed Principle)
软件实体应该对扩展开放,对修改封闭。一般不要直接修改类库源码(即使你有源代码),通过继承等方式扩展。

3. 里氏替代原则 (The Liskov Substitution Principle)
当一个子类的实例能够被替换成任何超类的实例时,它们之间才是真正的 is-a 关系。

4. 依赖倒置原则 (The Dependency Inversion Principle)
高层模块不应该依赖于底层模块,二者都应该依赖于抽象。换句话说,依赖于抽象,不要依赖于具体实现。比方说,你不会把电器电源线焊死在室内电源接口处,而是用标准的插头插在标准的插座 (抽象) 上。

5. 接口分离原则 (The Interface Segregation Principle)
不要强迫用户去依赖它们不使用的接口。换句话说,使用多个专门的接口比使用单一的大而全接口要好。

我的解读
我职业早年主要关注软件设计和编程,所以花蛮多时间学习和消化 GRASP 和 SOLID 设计原则。这些原则对我影响很深,尤其是单一职责,信息专家,关注分离,依赖倒置 / 封装变化,分而治之等核心原则,现在日常研发中我时常用这些原则指导新手工程师。
高内聚 + 低耦合,就像道中的一阴一阳,是所有其它 OO 设计原则的原则 (元原则),其它设计原则都是在这两个基础上泛化衍生出来的。
上述原则虽然是针对 OO 设计和编程提出,但是对于大规模系统架构仍然适用。比如,微服务架构就体现了:
单一职责:一个微服务尽可能要职责单一,提供的接口也尽可能单一 (接口分离原则),安全 / 路由 / 限流等跨横切面的关注点 (Cross-Cutting Concerns) 由独立网关负责,体现关注分离 (Separation of Concerns)。
信息专家:当不确定哪个团队应该负责某个微服务时,一般原则也是谁拥有数据谁负责,基于有界上下文 Bounded Context(一般是边界比较清晰的领域数据源)构建微服务。
松散耦合:服务之间通过 HTTP/JSON 等轻量机制通信,服务之间不强耦合。
受保护的变化和依赖倒置:服务之间只依赖抽象接口,实现可能随时变化。
间接:网关在外面的客户端和内部的服务之间增加了一层间接,使两者不强耦合,可以相互独立演化。
作为架构师或者设计师,有两个设计能力是需要重点培养的,也是最难和最能体现架构设计水平的:
合理的职责分配能力,也就是每个类 / 组件 / 子系统应该承担什么职责,如何保证职责单一,它们之间如何协作;
系统抽象和核心领域建模能力,需要深入一线业务域。
分布式系统架构设计原则和理论
AKF 架构原则
这 15 个架构原则来自《架构即未来 (The Art of Scalability)》[附录 2] 一书,作者马丁 L. 阿伯特和迈克尔 T. 费舍尔分别是 eBay 和 PayPal 的前 CTO,他们经历过 eBay 和 PayPal 大规模分布式电商平台的架构演进,在一线实战经验的基础上总结并提炼出 15 条架构原则:
1.N + 1 设计
永远不要少于两个,通常为三个。比方说无状态的 Web/API 一般部署至少>=2 个。
2. 回滚设计
确保系统可以回滚到以前发布过的任何版本。可以通过发布系统保留历史版本,或者代码中引入动态开关切换机制 (Feature Switch)。
3. 禁用设计
能够关闭任何发布的功能。新功能隐藏在动态开关机制 (Feature Switch) 后面,可以按需一键打开,如发现问题随时关闭禁用。
4. 监控设计
在设计阶段就必须考虑监控,而不是在实施完毕之后补充。例如在需求阶段就要考虑关键指标监控项,这就是度量驱动开发 (Metrics Driven Development) 的理念。
5. 设计多活数据中心
不要被一个数据中心的解决方案把自己限制住。当然也要考虑成本和公司规模发展阶段。
6. 使用成熟的技术
只用确实好用的技术。商业组织毕竟不是研究机构,技术要落地实用,成熟的技术一般坑都被踩平了,新技术在完全成熟前一般需要踩坑躺坑。
7. 异步设计
能异步尽量用异步,只有当绝对必要或者无法异步时,才使用同步调用。
8. 无状态系统
尽可能无状态,只有当业务确实需要,才使用状态。无状态系统易于扩展,有状态系统不易扩展且状态复杂时更易出错。
9. 水平扩展而非垂直升级
永远不要依赖更大、更快的系统。一般公司成长到一定阶段普遍经历过买更大、更快系统的阶段,即使淘宝当年也买小型机扛流量,后来扛不住才体会这样做不 scalable,所以才有后来的去 IOE 行动。
10. 设计时至少要有两步前瞻性
在扩展性问题发生前考虑好下一步的行动计划。架构师的价值就体现在这里,架构设计对于流量的增长要有提前量。
11. 非核心则购买
如果不是你最擅长,也提供不了差异化的竞争优势则直接购买。避免 Not Invented Here 症状,避免凡事都要重造轮子,毕竟达成业务目标才是重点。
12. 使用商品化硬件
在大多数情况下,便宜的就是最好的。这点和第 9 点是一致的,通过商品化硬件水平扩展,而不是买更大、更快的系统。
13. 小构建、小发布和快试错
全部研发要小构建,不断迭代,让系统不断成长。这个和微服务理念一致。
14. 隔离故障
实现故障隔离设计,通过断路保护避免故障传播和交叉影响。通过舱壁泳道等机制隔离失败单元 (Failure Unit),一个单元的失败不至影响其它单元的正常工作。
15. 自动化
设计和构建自动化的过程。如果机器可以做,就不要依赖于人。自动化是 DevOps 的基础。
我的解读
这 15 条架构原则基本上是 eBay 在发展,经历过流量数量级增长冲击过程中,通过不断踩坑踩出来的,是干货中的干货。消化吸收这 15 条原则,基本可保系统架构不会有原则性问题。
这 15 条原则同样适用于现在的微服务架构。eBay 发展较早,它内部其实很早 (差不多 2010 年前) 就已形成完善的微服务生态,只是没有提出微服务这个概念。
这 15 条原则可根据 TTM(Time To Market),可用性 / 可扩展性 / 质量,成本 / 效率分布在三个环内,如下图所示。

12 要素应用
Heroku[附录 3] 是国外知名的云应用平台。基于上百万应用的托管和运营经验,创始人 Adam Wiggins 提出了 12 要素应用宣言 [附录 4]。简单讲,满足这 12 个要素的应用是比较容易云化并居住在 Heroku 平台上的。
1. 基准代码
一份基准代码,多份部署。如果用镜像部署方式,则一个镜像可以部署到多个环境 (测试,预发,生产),而不是给每个环境制作一个不同镜像。
2. 依赖
显式声明依赖。如果用镜像部署,则一般依赖被直接打在镜像中,或者声明在 docker file 中。
3. 配置
在环境中存储配置。在 Heroku 或者类似的 PaaS 平台上,配置一般是推荐注入到环境变量中的。现在采用集中式配置中心也是一种流行方式。
4. 后端服务
把后端服务 (例如缓存,数据库,MQ 等) 当作附加资源,相关配置和连接字符串通过环境变量注入,或者采用配置中心。
5. 构建、发布和运行
严格分离构建和运行。如果使用镜像部署,则构建、发布 / 运行是通过镜像这种中间格式严格分离的。
6. 进程
一个或者多个无状态的进程运行应用。容器运行时相当于进程,适用于无状态 Web/API。
7. 端口绑定
通过端口绑定提供服务。容器也是通过端口绑定对外提供服务。
8. 并发
通过进程模型进行扩展。容器运行时相当于进程,通过起多个容器可以任意扩展并发数量。
9. 易处理
快速启动和优雅终止可最大化健壮性。docker 容器支持秒级启动和关闭。
10. 开发环境和线上环境等价
尽可能保持开发、测试、预发和线上环境相同。容器可以保证容器内运行时环境的一致性,还需要保证不同环境的一致性,例如不同环境内的操作系统,负载均衡,服务发现,后台服务,监控告警等要尽可能一致。
11. 日志
把日志当作数据流。Heroku 不支持本地文件,所以必须以流方式把日志输送到后台日志服务。除了日志以外还要补充考虑 metrics 流的采集和输送。
12. 管理进程
后台管理任务当作一次性的进程。其实相当于在 Heroku 上以独立进程方式运行任务 Job。
我的解读
12 要素应用也是当前云原生应用 (Cloud Native App) 的参考标准,我把这 12 要素也称为云应用迁移原则。满足这 12 个要素的应用,可以比较顺利迁移到各种云平台 (Kubernetes, Marathon, Cloud Foundry 等) 上。
对于面临企业遗留应用改造和云化迁移的架构师,可以重点参考这 12 条迁移原则。
Docker 容器技术可以认为是为云迁移量身定制的技术。容器化是后续云迁移的捷径,所以遗留应用改造可以先想办法做到容器化。
CAP 定理
2000 年 7 月,加州大学伯克利分校的 Eric Brewer 教授在 ACM PODC 会议上提出 CAP 猜想。2 年后,麻省理工学院的 Seth Gilbert 和 Nancy Lynch 从理论上证明了 CAP。之后,CAP 理论正式成为分布式计算领域的公认定理。
CAP 认为:一个分布式系统最多同时满足一致性 (Consistency),可用性 (Availability) 和分区容忍性 (Partition Tolerance) 这三项中的两项。
1.一致性 (Consistency)
一致性指“all nodes see the same data at the same time”,即更新操作成功,所有节点在同一时间的数据完全一致。
2.可用性 (Availability)
可用性指“Reads and writes always succeed”,即服务一直可用,而且响应时间正常。
3.分区容忍性 (Partition tolerance)
分区容忍性指“the system continue to operate despite arbitrary message loss or failure of part of the system.”,即分布式系统在遇到某节点或网络分区故障时,仍然能够对外提供满足一致性和可用性的服务。

BASE 理论
eBay 架构师 Dan Pritchett 基于对大规模分布式系统的实践总结,在 ACM 上发表文章提出了 BASE 理论,BASE 理论是对于 CAP 理论的延伸,核心思想是即使无法做到强一致性 (Strong Consistency,CAP 中的一致性指强一致性),但是可以采用适当的方式达到最终一致性 (Eventual Consistency)。
BASE 指基本可用 (Basically Available)、软状态 (Soft State) 和最终一致性 (Eventual Consistency)。
1.基本可用 (Basically Available)
基本可用是指分布式系统在出现故障时,允许损失部分可用性,即保证核心可用。比如服务降级。
2.软状态 (Soft State)
软状态是指允许系统存在中间状态,而该中间状态不会影响系统的整体可用性。分布式存储中一般一份数据至少存三个副本,允许不同节点间副本同步的延迟就是软状态的体现。
3.最终一致性 (Eventual Consistency)
最终一致性是指系统中的所有数据副本经过一段时间后,最终能够达成一致状态。弱一致性和强一致性相反,最终一致性是弱一致性的一种特殊情况。

我的解读
CAP 和 BASE 理论可以抠得很深,背后甚至有很复杂的数学证明。我理解得相对简单浅显:性能、高可用、不丢数据和数据一致性对分布式系统来说一般是强需求,随着流量的增长,复制和分区在所难免:
复制 (replication):数据在多个节点上存多份保证不丢和高可用;
分区 (partition):数据按某个纬度切分分布在不同节点上分摊流量压力保证高性能,同时也是为了降低每个节点的复杂性。例如数据库的分库分表,系统拆分微服务化也是一种分区。这两者都会带来一致性问题,一致性在时间上有一点妥协的余地 - 即是最终一致性;时间上要求强一致的话,只有可用性可以适当折中。系统架构的游戏很大部分是和状态一致性作斗争的游戏。
选择使用分布式产品时,比如 NoSQL 数据库,你需要了解它在 CAP 环中所在的位置,确保它满足你的场景需要。
组织和系统改进原则
康威法则
Melvin Conway 在 1967 年提出所谓康威法则 [附录 5],指出组织架构和系统架构之间有一种隐含的映射关系:
Organization which design system […] are constrained to produce designs which are copies of the communication structures of these organization. 设计系统的组织其产生的设计等价于组织间的沟通结构。

康威法则也可以倒过来阐述:
Conway’s law reversed:You won’t be able to successfully establish an efficient organization structure that is not supported by your system design(architecture)。 如果系统架构不支持,你无法建立一个高效的组织;同样,如果你的组织架构不支持,你也无法建立一个高效的系统架构。

系统改进三原则
IT 运维管理畅销书《凤凰项目》[附录 8] 的作者 Gene Kim 在调研了众多高效能 IT 组织后总结出支撑 DevOps 运作的三个原理 (The Three Ways: The Principles Underpinning DevOps)[附录 9],我认为也是系统改进提升的一般性原理 [附录 7],见下图:

原理一:系统思考 (System Thinking)
开发驱动的组织,其能力不是制作软件,而是持续的交付客户价值。价值从业务需求开始,经过研发测试,到部署运维,依次流动,并最终以服务形式交付到客户手中。整个价值链流速并不依赖单个部分 (团队或个人) 的杰出工作,而是受整个价值链最薄弱环节 (瓶颈) 的限制。所以局部优化通常无效,反而招致全局受损。
Gene Kim 特别指出:Any improvements made anywhere besides the bottleneck are an illusion. 在瓶颈之外的任何优化提升都只是幻象。
原理二:强化反馈环 (Amplify Feedback Loops)
过程改进常常通过加强反馈环来达成。原理二强调企业和客户之间、组织团队间、流程上和系统内的反馈环。没有测量就没有提升,反馈要以测量数据为准,通过反馈数据优化改进系统。
原理三:持续试验和学习的文化 (Culture of Continual Experimentation And Learning)
在企业管理文化层面强调勇于试错和持续试验、学习和改进的文化。
我的解读
康威法则给我们的启示:系统架构和组织架构之间有隐含的映射关系,你不能单方面改变一方的结构,调整时必须两边联动。系统架构如果是耦合的,就很难组织分散式的团队结构,两边映射不起来,团队之间容易摩擦导致生产率下降。所以一般先按业务边界对单块应用进行解耦拆分,同时做相应的团队拆分,使两边可以映射,每个团队可以独立开发、测试和部署各自的微服务,进而提升生产率。这就是近年流行的微服务架构背后的组织原则。详见我之前发表的文章《企业的组织架构是如何影响技术架构的》[附录 6]。
系统思考要求我们加强团队合作,培养流式思维和瓶颈约束思维,找出瓶颈并针对性地优化。在研发型组织中,常见的系统瓶颈如运维机器资源提供 (Provisioning) 缓慢,发布流程繁琐容易出错,开发 / 测试/UAT 环境缺失或不完善,遗留系统耦合历史负担重,基础研发平台薄弱等等。这些瓶颈点特别需要关注优化。
反馈原理要求我们关注基于数据的反馈,技术上的手段包括大数据分析和系统各个层次的测量监控。没有测量就没有反馈,没有反馈就没有提升。
在管理文化层面:
管理层要承认企业内部近 50% 的创新或流程改进项目是有可能失败的,即使失败,员工不会受到责罚,鼓励持续的试验和从中学习;
管理层要有技术偿债意识,勿追求 100% 员工利用率,要预留 20%~30% 的时间给员工做创新和系统改进提升项目。
架构师交付件
一个合格的架构师一定是决策分析能力很强的人,每天看到架构师很高端的样子,其实,架构师要交付的东西很多,开发的同学有时不明白的时候可以要求架构师输出相关交付件,但切记不可强求,因为目前的项目一般是快速迭代,一些无关痛痒的东西也可以不必较真,以方便开发,全体同学理解到位为准;面对架构师有疏漏的地方,也尽量是提醒协助完善,不要逞强,没有更多的意义。以下为个人的理解,不同的公司不同的做法
01
架构设计五视图


1)物理架构
物理架构的目的是 —— 确定物理节点和物理节点的拓扑结构;
其中物理节点包括 —— 服务器、PC机、专用机、软件安装部署烧写以及系统软件的选型;
拓扑结构明确物理节点的关系。
2)运行架构
运行架构的目的是 —— 确定控制流和控制流的组织;其中控制流包括 —— 进程、线程、服务程序;
控制流组织包括系统的启动与停机、控制流通讯、同步与加锁。
3)开发架构
开发架构的目的是 —— 确定程序单元以及程序单元的组织结构;其中程序单元包括 —— 源文件、配置文件、程序库、框架、目标单元;
程序单元组织包括project划分、project目录结构、编译依赖关系。
4)逻辑架构
逻辑架构的目的是 —— 职责的划分,并明确其与协作关系;其中职责的划分注意逻辑的分层、子系统以及关键类的定义;
协作的定义关注接口的定义与协作关系的明确。
5)数据模型
数据架构的目的是 —— 确定要存储的数据以及存储格式;其中存储的数据可以是文件、关系数据库、实时数据库;
存储格式包括文件格式、数据库图表。
五视图,说起来容易,要理清楚可得费些功夫,这里可以辅助一个uml建模工具来实现,不要嫌麻烦,组员之间的信息同步就是靠图,靠架构师理清,然后组员按照拆分进行开发的
02
uml建模
前言
UML:Unified Modeling Language(统一建模语言),是程序员和架构师进行交流的语言,使用UML进行建模的作用有哪些:
可以更好的理解问题
可以及早的发现错误或者被遗漏的点
可以更加方便的进行组员之间的沟通
支持面向对象软件开发建模,可以更好的描述显示编程的情景。
对于复杂的系统来说,如果概要模型做的好,那么整个系统的模型也就很清晰明了。
一、用例图
在软件生命周期的整个过程中,用例图是软件需求分析到软件交付的第一步,用例图的主要目的是说明这个软件的使用者是谁,使用者要使用那些功能,以及使用者需要向软件提供什么功能。通过用例视图一来可以让使用者清楚的理解这个软件到底能提供什么功能,是不是满足自己的需求,另外一方面对应开发者来说,可以更好地理解需求,从而能更好的去实现这些需求。
用例图主要有六个元素,分别是:参与者(Actor)、用例(Use Case)、关联关系(Association)、包含关系(Include)、扩展关系(Extend)以及泛化关系(Generalization)。
参与者(Actor)
参与者在uml中用下面带有名字的小人来标示,主要表示与您的软件系统交互的人,组织或者外部软件系统。
用例(Use Case)
用例在uml中用使用椭圆标示,主要说明你的软件系统的功能,是使用文字描述的形式说明你的系统的功能。
关联关系(Association)
在uml中用例图中用箭头来标示,主要描述参与者与用例之间的关系。【箭头指向】:指向用例
包含关系(Include)
在uml中包含关系表示为虚线箭头交<>字样,有时候一个用例很大,那么我们可以把用例分块,把复杂的用例分解为几个小用例来描述【箭头指向】:箭头指向被包含的用例
扩展(Extend)
在uml中扩展关系表示为虚线箭头加<>字样,扩展是指在基础用例功能的基础上插入新的功能点,新的功能点可以看做是对基础用例的扩展。【箭头指向】:箭头指向基础用例
泛化(Inheritance)
在uml中用例泛化用一个空心三角箭头从子用例指向父用例,泛化就是继承关系,子用例可以使用父亲用例中的属性,行为和关系。【箭头指向】:箭头指向父用例
Include、Extend、Inheritance总结对比
包含关系强调整体与部分之间关系,也就是说整体的功能是由一个个子用例功能叠加起来的,比如上图庭审功能就包含了线上视频庭审,线上语音庭审,线下语音庭审功能,庭审用例本身是对子功能的汇总标示,具体功能点在子用例实现。扩展关系则强调是在基础功能的基础上添加新的功能,基础功能本身是提供功能的,基础功能和扩展功能直接是不可见的,但是扩展功能是要在基础功能的某一个条件下才会发生,例如上面基础服务视频庭审已经提供了庭审的功能,现在有加了了扩展的语音识别功能来识别用户说的话为文字。之所以说是扩展功能是因为即便没有语音识别功能,视频庭审功能还是照样可以正常运转,之所以说扩展功能是有条件发生是因为只有开通了语音识别的视频庭审才能回有语音识别的扩展功能
泛化关系则强调复用的关系,也就是说子用例基础了父用例的一部分功能并且自己有新增了或者覆盖了父用例的功能,具体说比如上图视频庭审有个记录笔录的功能,这个本身是个独立的功能点,而书记员和法官都可以复用这个功能并对其定制化。
一个案例

二、时序图
时序图是一种强调消息时序的交互图,他由对象(Object)、消息(Message)、生命线(Lifeline)和Combined Fragments组成,它主要描述系统中对象和对象之间的交互,它将这些交互建模成消息交换。
时序图将交互关系展示成了一个平面二维图,其中纵向标示时间轴,时间沿竖线从上向下进行。横向轴标示了交互中各各个对象。对象的的用生命线表示。消息从一个对象的生命线到另一个对象生命线的箭头表示,箭头以时间顺序在图中从上到下排列,从左到右排列。
对象(Object)和生命线(Lifeline)
生命线头上那个方正的框里面存放的就是对象,对象有自己的名字,生命线其实就是从上到下的一个虚线。生命线标示一个对象存在的生命周期,两条生命线中间通过消息连接起来,
消息(Message)
消息用于对象间传递信息,对象之间的信息互通就是通过消息,消息按照分类可分为:同步消息(Synchronous Message),异步消息(Asynchronous Message)和返回消息(Return Message) 自关联消息(Self-Message)
同步消息:发送消息的对象在发送消息后会挂住,等消息接受对象接受消息返回后才会解除挂住的状态继续自己的工作。
异步消息:发送消息的对象在发送消息后会继续自己的工作,而不等消息接受对象接受消息返回。
返回消息:标示发送消息后返回的动作
自关联消息:一个对象内自调用的情况。

Combined Fragments
标示有一定条件的消息发送,Alternative fragment(denoted “alt”) 标示 if…then…else
Option fragment (denoted “opt”) 标示Switch
Parallel fragment (denoted “par”) 标示同时发生
Loop fragment(denoted “loop”) 标示for
Break标示退出循环
1.loop:
当没有指定循环边界默认范围为[0,无穷大]:
如果只指定了一个值,那么默认执行该值次数:

指定了循环边界,则最少执行最小值值,最多执行最大值次数:

实现dowhile方式,至少执行一次,如果size<0则退出:

2. alt:
条件判断,如果n>0则执行agree函数否者执行reject函数
3. opt:
switch,当满足不同条件执行不同方法:
4. break:
n=10时候执行save并退出循环
5. par:
同时进行,比如多个线程同时执行任务
一个例子

三、类图
类图是面向对象系统建模中重要的图,是定义其它图的基础。类图主要是用来展现软件系统中的类、接口以及它们之间的静态结构。
在uml类图中,类之间关系有如下: 泛化(Generalization), 实现(Realization),关联(Association),聚合(Aggregation),组合(Composition),依赖(Dependency)
3.1.泛化:
泛化是继承关系的一种,子类继承父类的所有行为和属性,子类可以新增新的功能或者重写父类功能。
uml中使用带空心三角箭头的实线标示【箭头指向】:箭头指向父类
3.2.实现:
实现是接口和类的关系,是指类实现了接口中定义的接口,uml中用带空心三角箭头的虚线【箭头指向】:箭头指向接口类
3.3.关联:
在建模过程中必然存在类之间的联系,使类可以感知其他类的行为和属性,关联分为双向和单向关联双向关联(标准)
对于双向关联来说被关联的两个类可以感知对方的存在
如图在线每端放置一个角色和多重值,对于Route来说我们应该看在bike端的角色和多重值,对于Route来说每个骑行路线对应0个或者多个自行车,0个是因为可能先制定了骑行路线但是还没有找到自行车,多个是因为可以有多个人骑行同一个路线。对于bike来说我们应该看route端的角色和多重值,对于一个bike来说每个自行车对于0个或者多个骑行路线,0个是因为虽然有一个自行车但是我可以不骑行,不指定骑行路线那,多个是因为我一个自行车可以指定多个骑行路线。
上面多重值为0…*,其实还有其他多重值如下表:
表示 含义 0..1 0个或1个 —- —- 1 只能1个 —- —- 0..* 0个或多个 —- —- * 0个或多个 —- —- 1..* 1个或多个 —- —- 3 只能3个 —- —- 0..5 0到5个 —- —- 5..15 5到15个 单向关联
对于一个单向关联来说也是两个类是相关的,但是只有一个类知道这种联系的存在
如图对于单向关联表示为一条带有指向已知类的开放箭头实线,单向关联只包含一个角色名和多重值,一个人可以有0个或者多个账户,人可以感知到账户的存在,但是账户却感知不到人的存在。
聚合
聚合是关联关系的一种,聚合主要描述整体与部分直接的关系,聚合有分为基本聚合和组合聚合,
基本聚合:对应基本聚合来说部分类的生命周期独立于 整体类 的生命周期,uml中使用一条从整体类到部分类的实线,并在整体类的关联末端画一个未填充棱形标示:

一个汽车有4个轮子组成,轮子的生命周期不依赖与车的,因为车轮可以独立于车独立存在。
组合聚合:组合聚合是聚合的一种情况,不同在于部分类的生命周期依赖整体类,uml中使用一条从整体类到部分类的实线,并在整体类的关联末端画一个填充棱形标示:

一个公司有至少一个部门组成,部门要依赖于公司的存在而存在,不会存在一个部门而它不属于某一个公司。
自身关联
自身关联涉及到一个类,是类自己关联自己的情况
一个雇员可以有0个或者多个管理者,而管理者本身也是雇员的一种。
3.4.依赖:
依赖即一个类的实现需要其他类的协助,通常代码表现为方法参数,局部变量,静态方法调用,util类调用,uml中使用一条箭头的虚线,从依赖方指向被依赖的类
一个例子
从UML官方网站搞了个 域模型图
下面围绕类Library类分析下这个图,首先library通过组合方式关联到了Catalog类目类,这说明类目不能独立存在要依赖图书馆存在,所以这里没有使用聚合而使用了组合。另外library通过聚合关联到了Book Item 类和Account账号类,这说明图书馆是有0个或者多个图书和账户组成,这里使用聚合而不是用组合是因为书和账号可以独立于图书馆存在,比如我有学号账号,但是图书馆里面不是必然有你的账号。
下面围绕Catalog分析,类目通过双向关联关联到bookitem,说明一个类目里面可能会有0个或者多个书籍,一个书籍对应着一个类目。另外类目有通过realization实现了search类和manage类的接口,让类目有搜索和管理功能。Search类搜索时候会依赖Patron类图书捐赠人的姓名地址或者Libraian类图书管理员的姓名地址,职位。图书管理类时候会依赖图书管理员类的信息。
而Patron图书捐赠人有可能是一个学生,学生有自己的账号,所以patron类会聚合到Account.
bookItem类通过泛化继承Book中书的共性部分信息。有通过关联关联到了account,说明一个账户只能接到0本和最多12本书,最多可以预定3本书。最后Book类双向关联到Author类,数目一个作者至少写了1本书(严格说应该是0),一本书至少有一个作者编写,
Account账户类有依赖一个AccountState的枚举值的类用来存放账号状态。四、状态图
状态机图是一种行为图,它通过使用有限的状态转移展示了一个系统中一个模块的一些离散的行为,在UML2.4里面有两种状态机图:行为状态机(behavioral state machine),协议状态机(protocol state machine)。
4.1 元素介绍
行为状态(Behavioral State)
简单状态(Simple State)
简单状态没有子状态机和域,UML中使用带拐点的矩形标示简单状态,并且状态名字写在矩形内部。

组合状态(Composite State)
组合状态被定义为用用子状态或者嵌套状态的状态行为,子状态可以是顺序发生的也可以是并发发生,组合状态里至少有一个域,如下图含有一个域

*__ 起始状态(Initial Pseudostate),终止状态(Final State),(行为转移)Behavioral Transition

如图黑色实心为起始状态,末端双环圆为终止状态,中间连接线为行为转移,其中isAuthed为一个guard说明满足该条件才会进行状态转移,然后执行函数auidt。4.2 行为状态机(behavioral state machine)
使用有限状态转移表示一个系统中的离散行为的变换,行为被建模为通过一系列转移线连接起来的状态。
一个简单的行为状态机:
4.2 协议状态机(Protocol State Machine)
协议状态机是行为状态机的一个子类,是行为状态的扩展,用来描述一个类的生命周期和协议,他描述一个类的哪一个动作可以被哪一个状态下的规定条件下被调用。

4.3 官方例子
如下图是一个Java线程状态机图(协议状态机图)

如图 New状态是一个线程被创建但是没有执行start()方法时候状态。
在JVM看来当一个线程在Runnable时候它是在运行,但是在os看来却未必,因为线程可能没有获取到处理器。所以可以考虑把Runnable看为一个内部有两个子状态的组合状态,当一个线程状态进入Runnable时候,首先进入Ready状态(其他资源已经就绪,就差cpu),由线程调度策略决定何时把这个线程从Ready转变为running状态,函数Thread.yield() 则知识线程调度暂定当前线程执行,把线程从running状态转变为Ready状态…五、活动图(Activity Diagrams)
活动图是UML中一种行为图,它展示了控制流和对象流,并且强调它们的顺序和条件控制流。
下面换种方法,通过引入uml官方例子同时介绍活动图里面元素。5.1 组元介绍
开始(inital)和结束状态(final)


活动(action):标示动作

控制流(control flow):链接活动

决策(decison):条件判断

合并(merge):任意一个节点到达该点都继续往下走,不管其他分支

游泳道(swimlanes):模型中存在多个对象时候使用比较适合
分为水平和垂直
分岔汇合(join):所有分支都到该点时候才继续往下走,类似CountDownLatch.await后在继续往下走

分流(fork):类似fork多个线程执行放入线程池执行。

接受信号(acceptsignal)

5.2 online shopping例子
下面拿uml官方online shopping网上购物例子介绍

如图左上角黑色圆为活动开始,首先通过decision的条件判断是进行搜索还是浏览,如果是搜索则通过merge节点后搜索商品,然后通过decision节点判断搜到商品则进入在做决定是浏览商品信息还是加入购物车。加入购物车后可以选择进入B继续
搜索其他商品,或者查看购物车内容,然后购物完后,进入C进行付款,然后流程结束。另外可以随时接受信号去查看进入A查看购物车信息,也可以随时收到信号去checkout商品。
5.3 Activation of Trial Product例子
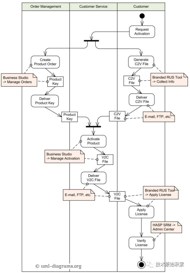
下面拿uml官方Activation of Trial Product激活试用产品例子介绍
首先这个活动图里面由于模型涉及到了Order Management, Customer Service, Customer三个对象,所以使用了垂直的swimlanes。
首先customer请求激活自己正在使用的试用期产品(估计试用期过了,不能使用了),然后顾客服务对象通过fork开启两个流程,一个流程是让Order Management创建产品订单,一个是让用户产生C2V文件。然后Customer Service在 join 处等待两者完成,这里都完成在拿着产品秘钥和C2v文件去激活产品,通过email等把文件传递给用户,用户拿到文件既可以激活,至此活动结束。
六、组件图
组件图是为了展示组元(components),组元提供的接口(provided inerfaces)和需要调用的接口(required interfaces),端口(ports)之间关系的一种图,组件图是主要被用于基于组件开发时候用来描述SOA系统。
6.1 元素介绍
组元(Component)
组元是代表一个系统中一个模块的类,并且组元的表现(比如实现)在其所在的环境上下文中是可被替换的,组元有自己的行为,比如对外提供接口和使用其他组件接口,这些接口潜在的是通过端口(ports)暴露或者使用。
如图语音识别服务组元对外提供getPort接口供其他组元调用,网上法庭说明自己需要使用getPort接口来实现自己的功能。
端口(port)
端口表述了一个一个类与它所在的环境或者其他类的一个交互点,
如图Accounting组元内部的Customers提供Account服务,而Orders组元则使用Account服务。连接线(Connector)
连接线是用来连接两个或者多个实例使他们直接能够进行交流协作。主要用来连接两个端口直接的交流
6.2 一个例子
下面分析下uml官方一个例子
如图在网上商城系统有三个子系统组成:webstore,accounting,warehouses;
WebStore子系统包含三个组员,搜索引擎,购物车,认证系统。搜索引擎组元通过对外提供了一个ProductSearch接口运行其他组件搜索和查看商品,另外这接口是搜索引擎组件使用库存组件提供的Search Inventory接口来实现。购物车组元则把调用订单组元的的Manage Orders接口的功能封装下自己对外提供了onllineShopping接口,认证组元则允许用户创建账号,登陆或者退出,并且绑定订单到具体用户。accounting子系统对外提供了Manage Orders 和 Manage Customers接口,并且通过代理连接到子系统内部的Orders和customers组元,。Orders组元调用了Customers组元的Manager customers接口,Customers调用了Accounts组元的Manager Accounts模块。
Warehouses子系统提了Search Inventory and Manage Inventory组件,并且通过依赖方式是要了Accounting子系统的接口服务。
七、组件图
组件图是为了展示组元(components),组元提供的接口(provided inerfaces)和需要调用的接口(required interfaces),端口(ports)之间关系的一种图,组件图是主要被用于基于组件开发时候用来描述SOA系统。
7.1 元素介绍
组元(Component)
组元是代表一个系统中一个模块的类,并且组元的表现(比如实现)在其所在的环境上下文中是可被替换的,组元有自己的行为,比如对外提供接口和使用其他组件接口,这些接口潜在的是通过端口(ports)暴露或者使用。
如图语音识别服务组元对外提供getPort接口供其他组元调用,网上法庭说明自己需要使用getPort接口来实现自己的功能。
端口(port)
端口表述了一个一个类与它所在的环境或者其他类的一个交互点,
如图Accounting组元内部的Customers提供Account服务,而Orders组元则使用Account服务。连接线(Connector)
连接线是用来连接两个或者多个实例使他们直接能够进行交流协作。主要用来连接两个端口直接的交流
7.2 一个例子
下面分析下uml官方一个例子
如图在网上商城系统有三个子系统组成:webstore,accounting,warehouses;
WebStore子系统包含三个组员,搜索引擎,购物车,认证系统。搜索引擎组元通过对外提供了一个ProductSearch接口运行其他组件搜索和查看商品,另外这接口是搜索引擎组件使用库存组件提供的Search Inventory接口来实现。购物车组元则把调用订单组元的的Manage Orders接口的功能封装下自己对外提供了onllineShopping接口,认证组元则允许用户创建账号,登陆或者退出,并且绑定订单到具体用户。accounting子系统对外提供了Manage Orders 和 Manage Customers接口,并且通过代理连接到子系统内部的Orders和customers组元,。Orders组元调用了Customers组元的Manager customers接口,Customers调用了Accounts组元的Manager Accounts模块。
Warehouses子系统提了Search Inventory and Manage Inventory组件,并且通过依赖方式是要了Accounting子系统的接口服务。
看了上面这么多,是不是觉得这些架构师都应该输出,可别,还是商量商量以准确实施为准,选择输出,最重要的关键技术(框架与算法等),数据库建模(可以架构师出,也可以大家一起出架构师评审把关)和系统架构(中间件,物理服务器部署方案)必须全套出来,其他的嘛,更多的是了解熟悉业务流程,数据库全部过一遍业务也差不多搞清楚了。
看了这么多是不是觉得,架构师最重要的技能,画图,用图来表达清楚,指导团队的协作。那就以实例阿里巴巴技术专家如何画架构图来展开吧
阿里巴巴架构师如何画架构图
技术传播的价值,不仅仅体现在通过商业化产品和开源项目来缩短我们构建应用的路径,加速业务的上线速率,也体现在优秀工程师在工作效率提升、产品性能优化和用户体验改善等经验方面的分享,以提高我们的专业能力。
阿里巴巴技术专家三画,分享了自己和团队在画好架构图方面的理念和经验,首发于阿里内部技术分享平台
当我们想用一张或几张图来描述我们的系统时,是不是经常遇到以下情况:
对着画布无从下手、删了又来?
用一张图描述我的系统,并且让产品、运营、开发都能看明白?
画了一半的图还不清楚受众是谁?
画出来的图到底是产品图功能图还是技术图又或是大杂烩?
图上的框框有点少是不是要找点儿框框加进来?
布局怎么画都不满意……
如果有同样的困惑,本文将介绍一种画图的方法论,来让架构图更清晰。
先厘清一些基础概念
1、什么是架构图
系统架构图是为了抽象的表示软件系统的整体轮廓和各个组件之间的相互关系和约束边界,以及软件系统的物理部署和软件系统的演进方向的整体视图。
2、架构图的作用
一图胜千言。要让干系人理解、遵循架构决策,就需要把架构信息传递出去。架构图就是一个很好的载体。那么,画架构图是为了:
解决沟通障碍
达成共识
减少歧义

3、架构图分类
搜集了很多资料,分类有很多,有一种比较流行的是4+1视图,分别为场景视图、逻辑视图、物理视图、处理流程视图和开发视图。
场景视图
场景视图用于描述系统的参与者与功能用例间的关系,反映系统的最终需求和交互设计,通常由用例图表示。

逻辑视图
逻辑视图用于描述系统软件功能拆解后的组件关系,组件约束和边界,反映系统整体组成与系 统如何构建的过程,通常由UML的组件图和类图来表示。

物理视图
物理视图用于描述系统软件到物理硬件的映射关系,反映出系统的组件是如何部署到一组可 计算机器节点上,用于指导软件系统的部署实施过程。

处理流程视图
处理流程视图用于描述系统软件组件之间的通信时序,数据的输入输出,反映系统的功能流程 与数据流程,通常由时序图和流程图表示。

开发视图
开发视图用于描述系统的模块划分和组成,以及细化到内部包的组成设计,服务于开发人员,反映系统开发实施过程。

以上 5 种架构视图从不同角度表示一个软件系统的不同特征,组合到一起作为架构蓝图描述系统架构。
怎样的架构图是好的架构图
上面的分类是前人的经验总结,图也是从网上摘来的,那么这些图画的好不好呢?是不是我们要依葫芦画瓢去画这样一些图?
先不去管这些图好不好,我们通过对这些图的分类以及作用,思考了一下,总结下来,我们认为,在画出一个好的架构图之前, 首先应该要明确其受众,再想清楚要给他们传递什么信息 ,所以,不要为了画一个物理视图去画物理视图,为了画一个逻辑视图去画逻辑视图,而应该根据受众的不同,传递的信息的不同,用图准确地表达出来,最后的图可能就是在这样一些分类里。那么,画出的图好不好的一个直接标准就是:受众有没有准确接收到想传递的信息。
明确这两点之后,从受众角度来说,一个好的架构图是不需要解释的,它应该是自描述的,并且要具备一致性和足够的准确性,能够与代码相呼应。
画架构图遇到的常见问题
1、方框代表什么?

为什么适用方框而不是圆形,它有什么特殊的含义吗?随意使用方框或者其它形状可能会引起混淆。
2、虚线、实线什么意思?箭头什么意思?颜色什么意思?

随意使用线条或者箭头可能会引起误会。
3、运行时与编译时冲突?层级冲突?

架构是一项复杂的工作,只使用单个图表来表示架构很容易造成莫名其妙的语义混乱。
本文推荐的画图方法

C4 模型使用容器(应用程序、数据存储、微服务等)、组件和代码来描述一个软件系统的静态结构。这几种图比较容易画,也给出了画图要点,但最关键的是,我们认为,它明确指出了每种图可能的受众以及意义。
下面的案例来自C4官网,然后加上了一些我们的理解,来看看如何更好的表达软件架构
1、语境图(System Context Diagram)

这是一个想象的待建设的互联网银行系统,它使用外部的大型机银行系统存取客户账户、交易信息,通过外部电邮系统给客户发邮件。可以看到,非常简单、清晰,相信不需要解释,都看的明白,里面包含了需要建设的系统本身,系统的客户,和这个系统有交互的周边系统。
用途
这样一个简单的图,可以告诉我们,要构建的系统是什么;它的用户是谁,谁会用它,它要如何融入已有的IT环境。这个图的受众可以是开发团队的内部人员、外部的技术或非技术人员。即:
构建的系统是什么
谁会用它
如何融入已有的IT环境
怎么画
中间是自己的系统,周围是用户和其它与之相互作用的系统。这个图的关键就是梳理清楚待建设系统的用户和高层次的依赖,梳理清楚了画下来只需要几分钟时间。
2、容器图(Container Diagram)
容器图是把语境图里待建设的系统做了一个展开。

上图中,除了用户和外围系统,要建设的系统包括一个基于javaspring mvc的web应用提供系统的功能入口,基于xamarin架构的手机app提供手机端的功能入口,一个基于java的api应用提供服务,一个mysql数据库用于存储,
各个应用之间的交互都在箭头线上写明了。
看这张图的时候,不会去关注到图中是直角方框还是圆角方框,不会关注是实线箭头还是虚线箭头,甚至箭头的指向也没有引起太多注意。
我们有许多的画图方式,都对框、线的含义做了定义,这就需要画图的人和看图的人都清晰的理解这些定义,才能读全图里的信息,而现实是,这往往是非常高的一个要求,所以,很多图只能看个大概的含义。
用途
这个图的受众可以是团队内部或外部的开发人员,也可以是运维人员。用途可以罗列为:
展现了软件系统的整体形态
体现了高层次的技术决策
系统中的职责是如何分布的,容器间的是如何交互的
告诉开发者在哪里写代码
怎么画
用一个框图来表示,内部可能包括名称、技术选择、职责,以及这些框图之间的交互,如果涉及外部系统,最好明确边界。
3、组件图(Component Diagram)

组件图是把某个容器进行展开,描述其内部的模块。
用途
这个图主要是给内部开发人员看的,怎么去做代码的组织和构建。其用途有:
描述了系统由哪些组件/服务组成
厘清了组件之间的关系和依赖
为软件开发如何分解交付提供了框架
4、类图(Code/Class Diagram)

这个图很显然是给技术人员看的,比较常见,就不详细介绍了。
案例分享
下面是内部的一个实时数据工具的架构图。作为一个应该自描述的架构图,这里不多做解释了。如果有看不明白的,那肯定是还画的不够好。

画好架构图可能有许多方法论,本篇主要介绍了C4这种方法,C4的理论也是不断进化的。但不论是哪种画图方法论,我们回到画图初衷,更好的交流,我们在画的过程中不必被条条框框所限制。简而言之,画之前想好:画图给谁看,看什么,怎么样不解释就看懂。
架构师知识图谱
手机点开放大看,个别不清晰的已经删除
1
1.1 架构师图谱

1.2 Java架构师图谱

1.3 微服务架构秘籍

1.4 一致性图谱

1.5 互联网大流量的方法

1.6 安全秘籍

1.7 阿里巴巴常用小框架

1.8 架构方法论图谱

1.9 设计模式秘籍图谱

2
2.1 Java并发图谱

2.2 Java集合图谱

2.3 Java集合类图

2.4 Java List类图

2.5 Java Map类图

2.6 Java Set类图

2.7 Java TCP IP

3
3.1 Hadoop技能图谱

3.2 大数据技能图谱

4
4.1 云计算图谱

4.2 云计算技能图谱

5
5.1 iOS技能图谱

5.2 OpenResty技能图谱

5.3 前端技能图谱

5.4 容器技能图谱

5.5 嵌入式开发技能图谱

5.6 开发语言宝典

5.7 移动端测试图谱

5.8 运维技能图谱

5.9 软件工程图谱

5.10 DevOps图谱

5.11 前端开发图谱

5.12 后端开发图谱

5.13 软件发布流程

总结思考
我们可以看到,要成长为一个架构师特别不容易的,不仅上面密密麻麻的技能需要掌握,更重要的是要心静,爱专研,能突破,还能有能屈能伸的性格,化繁为简,不是用市面上先进的技术,而是权衡稳定性,团队,用最适合的技术选型;当你能用图和言语把事情讲清楚的时候代表你离架构师不远了,当然能写代码的架构师才是更好的架构师
参考资料:
【1】360doc 架构师必备的37种技能清单
【2】infoq架构师设计原则
【3】部分内容和图片来源于公开网络收集,版权归原作者所有
最后
以上就是文艺豆芽最近收集整理的关于如何成为一个骚气的架构师,看这一篇就够了UML:Unified Modeling Language(统一建模语言),是程序员和架构师进行交流的语言,使用UML进行建模的作用有哪些:一、用例图二、时序图三、类图四、状态图五、活动图(Activity Diagrams)六、组件图的全部内容,更多相关如何成为一个骚气的架构师,看这一篇就够了UML:Unified内容请搜索靠谱客的其他文章。
发表评论 取消回复