一、问题:
在公司的crash平台上发现了这个crash,机型分布很杂乱,但是都分布在Android25上,量也挺大的,1w的DAU有40个crash,算TopCrash了。其实之前这个crash就一直存在了,但是这次突然crash量大增,没办法就分给我解决啦。先看CrashLog:
android.view.WindowManager$BadTokenException: Unable to add window -- token android.os.BinderProxy@831e7b5 is not valid; is your activity running?
at android.view.ViewRootImpl.setView(ViewRootImpl.java:683)
at android.view.WindowManagerGlobal.addView(WindowManagerGlobal.java:342)
at android.view.WindowManagerImpl.addView(WindowManagerImpl.java:94)
at android.widget.Toast$TN.handleShow(Toast.java:502)
at android.widget.Toast$TN$2.handleMessage(Toast.java:381)
at android.os.Handler.dispatchMessage(Handler.java:102)
at android.os.Looper.loop(Looper.java:154)
at android.app.ActivityThread.main(ActivityThread.java:6211)
at java.lang.reflect.Method.invoke(Native Method)
at com.android.internal.os.ZygoteInit$MethodAndArgsCaller.run(ZygoteInit.java:903)
at com.android.internal.os.ZygoteInit.main(ZygoteInit.java:793)
初看log,毫无解决头绪,不知道是哪里出来的,在Google和Baidu上一番搜索,终于让我找到了不少答案。
二、定位:
参考了 http://www.cnblogs.com/qcloud1001/p/8421356.html中的内容,我这里再简单的捋一捋,篇幅所限,贴出来的代码有删减。
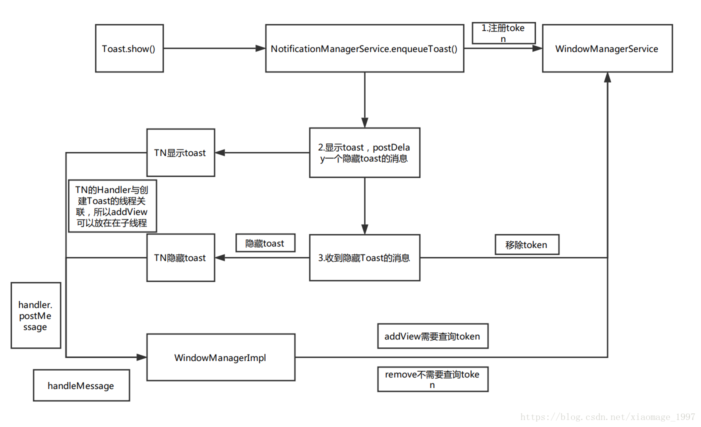
1.Toast调用show时,会将一个TN对象交给NMS(NotificationManagerService),作为之后NMS和UI交互的通信渠道。
public void show() {
INotificationManager service = getService();
String pkg = mContext.getOpPackageName();
TN tn = mTN;
try {
service.enqueueToast(pkg, tn, mDuration);
} catch (RemoteException e) {
// Empty
}
}
2.NMS为toast在WMS(WindowManagerService)中注册token,再通过TN对象显示toast,并且向自己postDelay一个隐藏toast的消息,需要注意的是,NMS用的是NMS所在线程的Handler,与后面所说的TN的Handler不是同一个。
public void enqueueToast(String pkg, ITransientNotification callback, int duration{
Binder token = new Binder();
mWindowManagerInternal.addWindowToken(token, TYPE_TOAST, DEFAULT_DISPLAY);
record = new ToastRecord(callingPid, pkg, callback, duration, token);
mToastQueue.add(record);
showNextToastLocked();
}
void showNextToastLocked() {
ToastRecord record = mToastQueue.get(0);
try {
// 这里的callback其实是上个方法传入的TN对象
record.callback.show(record.token);
// 利用Handler.postDelay了一个隐藏Toast的消息,Delay的值就是Toast的Duration
scheduleTimeoutLocked(record);
return;
} catch (RemoteException e) {
}
}
3.隐藏toast的消息到达(即超时)之后,NMS会先通过TN对象隐藏toast,,然后将toast在WMS中注册的token移除。
private void handleTimeout(ToastRecord record){
int index = indexOfToastLocked(record.pkg, record.callback);
if (index >= 0) {
cancelToastLocked(index);
}
}
void cancelToastLocked(int index) {
ToastRecord record = mToastQueue.get(index);
try {
// 隐藏Toast
record.callback.hide();
} catch (RemoteException e) {
}
// 移除Token
ToastRecord lastToast = mToastQueue.remove(index);
mWindowManagerInternal.removeWindowToken(lastToast.token, true,
DEFAULT_DISPLAY);
}
4.我们不关心NMS调用TN这种IPC是怎么实现的。在TN中,是通过postMessage的方式实现显示或隐藏toast的效果,而且所用到的Handler与Toast创建线程的Looper关联,当消息队列任务较多或者主线程卡死时,消息就会被阻塞。
public void show(IBinder windowToken) {
mHandler.obtainMessage(SHOW, windowToken).sendToTarget();
}
mHandler = new Handler(looper, null) {
@Override
public void handleMessage(Message msg) {
switch (msg.what) {
case SHOW: {
IBinder token = (IBinder) msg.obj;
handleShow(token);
break;
}
case HIDE: {
handleHide();
break;
}
case CANCEL: {
mNextView = null;
try {
getService().cancelToast(mPackageName, TN.this);
} catch (RemoteException e) {
}
break;
}
}
}
};
再接着看handleShow:
public void handleShow(IBinder windowToken) {
if (mView != mNextView) {
mView = mNextView;
Context context = mView.getContext().getApplicationContext();
String packageName = mView.getContext().getOpPackageName();
if (context == null) {
context = mView.getContext();
}
// Important1
mWM = (WindowManager)context.getSystemService(Context.WINDOW_SERVICE);
// Important2
mWM.addView(mView, mParams);
trySendAccessibilityEvent();
}
这里有两个关键点:Important1是我们解决问题的关键,这个mView就是Toast对应的视图,而且可以通过getView方式取到;Important2在Android26开始加了try-catch块,所以只在Android25才表现出crash。
5.若TN显示toast的消息在NMS移除了token之后才到达,那么在TN调用WindowManager.addView的时候就会引发BadTokenException的异常,具体逻辑见WindowManagerImpl。
画了一个简单的图

三、解决
通过上述分析,暂时有三个思路:
第一种是判断Toast是否显示然后再决定要不要移除token,如果改NotificationManagerService的方法不太可能,而且用来显示Toast的TN类没有判断Toast是否显示的方法;
第二种是替换TN类,因为是TN类调用的addView,但是TN类是内部类不能继承,如果要自己重新写一个比较麻烦;
第三种就是替换Context了。根据Important1处的代码,当调用Context的getSystemService方法时返回一个在addView时进行了try-catch的WindowManager,防止crash。
替换Context是成本最低的,并且在源码中追踪之后,getApplicationContext只在此处有作用,影响也很小。
解决方案:
参考https://github.com/drakeet/ToastCompat,利用反射替换Toast中View的Context
最后
以上就是无辜豆芽最近收集整理的关于Android25上Toast的BadTokenException问题的全部内容,更多相关Android25上Toast内容请搜索靠谱客的其他文章。
发表评论 取消回复