Matplotlib 的subplot()函数提供了一种简单的方式,可以在网格中绘制子图。
语法:
subplot(nrows, ncols, index, **kwargs)
● nrows:表示行数。
● ncols:表示列数。
● index:表示第几个(索引)。
● **kwargs: 是 keyword arguments 的缩写,表示关键字参数。
如果nrows、ncols和index都小于10,它们也可以是作为一个单一的、串联的三位数给出。例如subplot(223)就表示绘制2行2列的第3个图形。

案例:
import matplotlib.pyplot as plt
for i in range(1, 7):
plt.subplot(2, 3, i) # 2行3列
plt.text(0.5, 0.5, str([2, 3, i]), fontsize=16, ha='center')
plt.show()

调整子图中间的空隙,可通过subplots_adjust()对间隔进行调整。
plt.subplots_adjust(hspace=0.4, wspace=0.4)
#调整子图之间的高和宽
注:在超越了共享边界时,创建子图将删除任何重叠的预先存在的子图。
import matplotlib.pyplot as plt
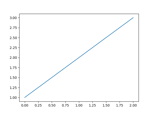
# plot a line, implicitly creating a subplot(111)
# 绘制一条直线,隐式创建一个子地块(111)
plt.plot([1, 2, 3]) # 绘制坐标为(1,1)(2,2)(3,3)的函数图像

当在其后面添加子图时,会覆盖原图。
import matplotlib.pyplot as plt
# plot a line, implicitly creating a subplot(111)
plt.plot([1, 2, 3])
# now create a subplot which represents the top plot of a grid
# with 2 rows and 1 column. Since this subplot will overlap the
# first, the plot (and its axes) previously created, will be removed
plt.subplot(211)
plt.plot(range(12))
plt.subplot(212, facecolor='y') # creates 2nd subplot with yellow background
plt.show()

如果不想出现这种情况可以使用 :meth:~matplotlib.figure.Figure.add_subplot 方法或者使用:func:~matplotlib.pyplot.axes 方法代替。
关键字参数:
● facecolor:子图的背景颜色。
● polar:一个布尔标志,指示子地块绘图是否应极轴投影。默认为False。
● projection:对于子图,给出要使用的自定义投影的名称。
最后
以上就是迷路银耳汤最近收集整理的关于Matplotlib——多图_1、网格子图_subplot()函数使用的全部内容,更多相关Matplotlib——多图_1、网格子图_subplot()函数使用内容请搜索靠谱客的其他文章。
本图文内容来源于网友提供,作为学习参考使用,或来自网络收集整理,版权属于原作者所有。
发表评论 取消回复