
它反映了包括Qt在内的GUI应用程序的消息处理模型:
(1) 用户操作界面,被操作系统内核空间中的设备驱动程序感知
(2) 设备驱动程序向操作系统的用户空间的GUI应用程序发出系统消息
(3) GUI应用程序将系统消息转换为信号,进而触发槽函数
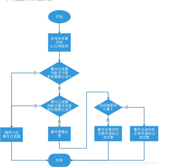
在GUI应用程序中,一个核心且关键的操作就是将系统消息转换为信号,涉及到Qt的事件处理机制:
(1) Qt平台将系统底层发来的消息转换为Qt事件,并将其Qt事件产生后立即被分发到QWidget对象
(2) QWidget对象中的event(QEvent* )函数对事件进行处理,即根据不同的事件,调用不同的事件处理函数
(3) 在事件处理函数中发送Qt中预定义的对应事件的Qt信号,进而调用到信号关联的槽函数
下面将通过两个阶段,对Qt中的事件处理机制的处理流程进行分析,上述的问题的解答也涵盖其中。



最后
以上就是冷傲短靴最近收集整理的关于Qt 事件处理过程(转载)的全部内容,更多相关Qt内容请搜索靠谱客的其他文章。
本图文内容来源于网友提供,作为学习参考使用,或来自网络收集整理,版权属于原作者所有。
发表评论 取消回复