一、项目概述
随着时代的进步发展,社会对自然可利用资源的开采,伴随而来的自然灾害对国家的经济、军事、政治、产业等的生产发展活动造成巨大的影响。利用气象监测站监测气象的实时变化,加以物联网云平台实现实时的监测,智能、精确稳定。为灾害预防、智慧城市建设、运行、管理提供气象保障服务。
北斗物联网监测是通过传感器、北斗系统等信息感知设备,按约定的协议连接起来,利用北斗RDSS短报文实现无距离限制的数据传输,数据监控,实时的采集和控制管理。以实现智能化识别、传感器数据采集、智能控制、北斗定位、实时监控和管理。
通过北斗RDSS短报文进行信息交换和通信,使用北斗数传终端PD06无线数传设备能够实时、连续、稳定、可靠得提供准备、快速的监测传输数据。
用户可通过PC端、web网页端、移动端进行实时数据监测。
二、项目特点
通过北斗卫星RDSS短报文业务无距离限制,不依赖移动联通电信三大运营商的实时、稳定、精准、便捷的数据传输管理。
全天候、连续自动地监测环境气象实时变化数据,及时、精确的反应区域环境气象。
可靠的三防设计,防护级别达到IP65级,完善的防雷击、抗干扰等保护措施。
实时监测风向、风速、温度、湿度、PM2.5等多种气象要素。
提供大数据服务平台,平台具有数据采集、数据存储、数据处理、数据分析、数据(可视化)展现、监测预警多端平台实时显示等功能。
灾害预警/山洪预警/边坡检测/水库预警等
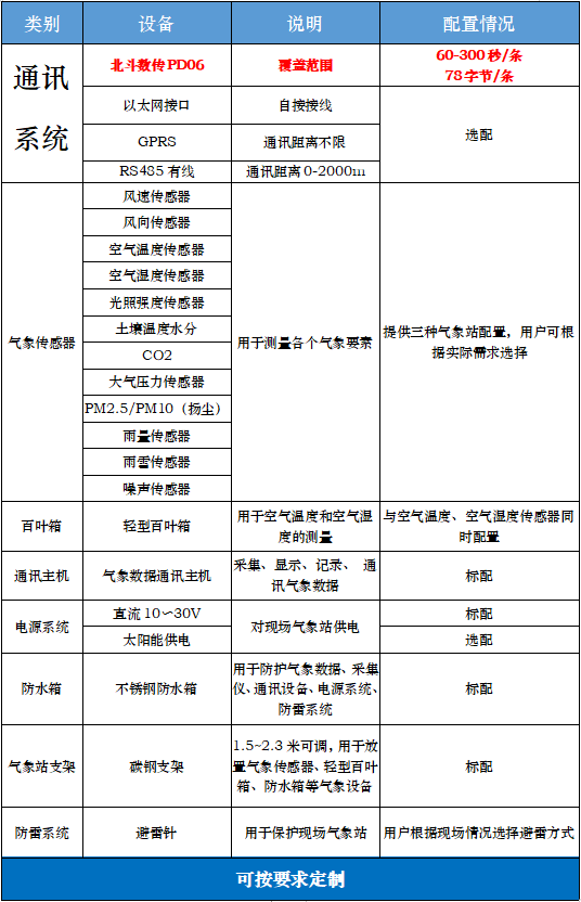
三、构成参数

四、系统架构
传感器进行参数的监测通过北斗数传终端PD06传输到后台服务器上,备北斗系统运行状态监控、视频监控、站房状态监控、远程控制、远程操作等功能。具根据客户需求不同进行定制。
系统构成图

五、系统设备
-
传感器

传感器是一种检测装置,能感受到被测量的信息,并能将感受到的信息,按一定规律变换成为电信号或其他所需形式的信息输出,以满足信息的传输、处理、存储、显示、记录和控制等要求。
可以监测多种要素气象的专业传感器,精度高,响应快,输出至服务器,用户可以通过云平台进行实时监测、控制和管理。 -
传输方式

通过北斗数传终端PD06进行数据的输出,可完整实现 RDSS 定位功能、短报文通信功能,同时包含北斗/GPS 双模模块,具有北斗/GPS 定位功能。无人区无信号区可工作,传输无距离限制。
- 云平台系统
☆ 磐钴智能可视化云平台管理,可设置预警值,远程查看传感器实时数据、历史数据等
☆ 用户端支持WEB网页端、移动端、PC端、小程序实时监测
云平台PC端

具备磐钴智能系统运行状态监控、视频监控、站房状态监控、远程控制、远程操作等功能。
云平台移动端

具备磐钴系统运行状态监控、视频监控、站房状态监控、远程控制、远程操作等功能。随时随地实时数据监控。
最后
以上就是义气含羞草最近收集整理的关于基于北斗RDSS短报文卫星的物联网自动气象远程数据采集系统的全部内容,更多相关基于北斗RDSS短报文卫星内容请搜索靠谱客的其他文章。
发表评论 取消回复