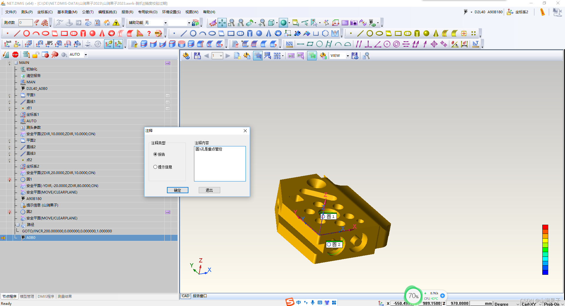
在测量过程中为了方便与用户更好的交互信息,NETDMIS5.0提供了“注释”的功能。
路径:【 编程系统】 →【 报告指令】 →【 插入注释】

在报告窗口添加注释
用于将输入的文本发送到测量报告中
如图在“报告”模式下输入“圆1孔是重点管控”点击“确定”按钮,在程序中会生成相应的注释。当程序执行完毕后在测量报告中就可以看到相应的注释,方便用户更好的解读测量报告。




TEXT/OUTFIL,‘圆1孔是重点管控’
DMESW/COMAND,‘OUTPUT/NOM,FEAT/圆1,X/31.5000,Y/31.5000,DIA/20.0000’
T(X轴坐标)=TOL/CORTOL,XAXIS,-0.0500,0.0500
T(Y轴坐标)=TOL/CORTOL,YAXIS,-0.0500,0.0500
T(直径)=TOL/DIAM,-0.0200,0.0200
DMESW/COMAND,‘OUTPUT/UNIT,DIMENSION/MM’
DMESW/COMAND,‘OUTPUT/UNIT,ANGLE/ANGDEC’
DMESW/COMAND,‘OUTPUT/VECTOR,OFF’
OUTPUT/FA(圆1),TA(X轴坐标),TA(Y轴坐标),TA(直径)
$$ NET_DMIS_20160720
$$ MADE IN DE 2023-2-10 14:10:20
INCLUD/DMIS,'NET_DMIS_DEFINES.DMI'
INCLUD/DMIS,'VARDEFINE'
DMESW/COMAND,'PROBE_VAL/INIT'
UNITS/MM,ANGDEC
D(MACHINE)=DATSET/MCS
DMESW/COMAND,'COORDSYS/ALIGN'
WKPLAN/XYPLAN
PRCOMP/ON
PRCOMP/ON
FEDRAT/POSVEL,MMPS,300.0000
ACLRAT/POSACL,MMPSS,100.0000
FEDRAT/MESVEL,MMPS,20.0000
ACLRAT/MESACL,MMPSS,100.0000
SNSET/RETRCT,2.0000
SNSET/SEARCH,5.0000
SNSET/APPRCH,2.0000
DMESW/COMAND,'SNSET/MANRETRCT,2.0000'
DMESW/COMAND,'REPORT/CLEAR'
MODE/MAN
DID(D2L40)=DEVICE/STOR,'D2L40'
OPEN/DID(D2L40),SNS
S(A0B0)=SNSDEF/PROBE,INDEX,POL,0.0,0.0,0.0000,0.0000,1.0000,189.6500,2.0000
SNSLCT/SA(A0B0)
GEOALG/PLANE,LSTSQR
F(平面1)=FEAT/PLANE,CART,22.5266,23.7059,0,0,0,1.00000000
MEAS/PLANE,F(平面1),3
PTMEAS/CART,4.0794,57.6999,0,0,0,1.00000000
PTMEAS/CART,5.8532,6.5685,0,0,0,1.00000000
PTMEAS/CART,57.6471,6.8493,0,0,0,1.00000000
ENDMES
SNSET/DEPTH,0
DMESW/COMAND,'CONST/SET_PROJ_VEC,FA(平面1),1'
F(直线1)=FEAT/LINE,UNBND,CART,5.1593,0,-1.3806,0.99988717,0,-0.01502159,0,-1.00000000,0
MEAS/LINE,F(直线1),2
PTMEAS/CART,5.1593,0,-1.7985,0,-1.00000000,0
PTMEAS/CART,60.7994,0,-1.7985,0,-1.00000000,0
ENDMES
F(点1)=FEAT/POINT,CART,0,3.9350,-1.8788,-1.00000000,0,0
MEAS/POINT,COMP,DME,F(点1),1
PTMEAS/CART,0,3.9350,-1.8788,-1.00000000,0,0
ENDMES
DATDEF/F(平面1),DAT(A_平面1)
D(坐标系1_S)=DATSET/DAT(A_平面1),ZDIR
D(坐标系1_R)=ROTATE/ZAXIS,FA(直线1),XDIR
D(坐标系1_T)=TRANS/ZORIG,FA(平面1)
D(坐标系1_T)=TRANS/YORIG,FA(直线1)
D(坐标系1_T)=TRANS/XORIG,FA(点1)
DMESW/COMAND,'COORDSYS/CAD=PART'
SAVE/DA(坐标系1)
MODE/AUTO,PROG,MAN
SNSET/RETRCT,1.0000
SNSET/APPRCH,1.0000
DMESW/COMAND,'SNSET/MANRETRCT,1.0000'
DMESW/COMAND,'CLEARP/ZDIR,10.0000,ZDIR,10.0000,ON'
F(平面2)=FEAT/PLANE,CART,33.9355,55.8219,0,0,0,1.00000000
CALL/EXTERN,DMIS,M(NETDMIS_AUTO_PLANEPOINTS_1006),AUTOFIGURE,F(平面2),PLANE,CART,LSTSQR,33.9355,55.8219,$
0,0,0,1.00000000,FALSE,FALSE,FALSE,10.0000,"CUR",TRUE,FALSE,POINTS,'6,2.4780,8.9903,0,0,0,1.00000000,$
1.7664,59.2987,0,0,0,1.00000000,22.1108,94.7779,0,0,0,1.00000000,57.1146,96.6342,0,0,0,1.00000000,60.8528,$
69.4028,0,0,0,1.00000000,59.2901,5.8277,0,0,0,1.00000000',TOUCH,0.3000,XYPLAN
F(直线2)=FEAT/LINE,BND,CART,4.0000,0,-2.0000,64.0000,0,-2.0000,0,-1.00000000,0
CALL/EXTERN,DMIS,M(NETDMIS_AUTO_LINE_1007),AUTOFIGURE,F(直线2),LINE_BND,CART,4.0000,0,-2.0000,1.00000000,$
0,0,60.0000,FALSE,FALSE,FALSE,10.0000,"CUR",TRUE,FALSE,0,-1.00000000,0,4,0,0,0,TOUCH,0.3000,XYPLAN,0,$
0,LINE,"","","EXT1","EXT2","EXT3",ENDCAL
F(直线3)=FEAT/LINE,BND,CART,0,4.0000,-2.0000,0,59.0000,-2.0000,-1.00000000,0,0
CALL/EXTERN,DMIS,M(NETDMIS_AUTO_LINE_1007),AUTOFIGURE,F(直线3),LINE_BND,CART,0,4.0000,-2.0000,0,1.00000000,$
0,55.0000,FALSE,FALSE,FALSE,10.0000,"CUR",TRUE,FALSE,-1.00000000,0,0,4,0,0,0,TOUCH,0.3000,XYPLAN,0,0,$
LINE,"","","EXT1","EXT2","EXT3",ENDCAL
F(点2)=FEAT/POINT,CART,0,0,-2.0000,0,0,-1.00000000
CONST/POINT,F(点2),INTOF,FA(直线2),FA(直线3)
DATDEF/F(平面2),DAT(A_平面2)
D(坐标系2_S)=DATSET/DAT(A_平面2),ZDIR
D(坐标系2_R)=ROTATE/ZAXIS,FA(直线2),XDIR
D(坐标系2_T)=TRANS/XORIG,FA(点2),YORIG,FA(点2)
D(坐标系2_T)=TRANS/ZORIG,FA(平面2)
SAVE/DA(坐标系2)
DMESW/COMAND,'CLEARP/ZDIR,20.0000,ZDIR,10.0000,ON'
F(圆1)=FEAT/CIRCLE,INNER,CART,31.5000,31.5000,0,0,0,1.00000000,20.0000
CALL/EXTERN,DMIS,M(NETDMIS_AUTO_CIRCLE_1007),AUTOFIGURE,F(圆1),CIRCLE,INNER,CART,LSTSQR,31.5000,31.5000,$
0,0,0,1.00000000,20.0000,-1.00000000,0,0,5,-3.0000,0,0,0,0,360.0000,TOUCH,CIRCLE,0.3000,0,FALSE,FALSE,$
FALSE,10.0000,"CUR",TRUE,FALSE,0,FA(VECBLD),10.0000,2.5000,3,XYPLAN,"",'7,0,0,0,0,3.0000,0,10','0,1,0,$
5.0000',"EXT3",ENDCAL
DMESW/COMAND,'CLEARP/-YDIR,-20.0000,ZDIR,80.0000,ON'
DMESW/COMAND,'MOVE/CLEARPLANE'
S(A90B180)=SNSDEF/PROBE,INDEX,POL,90.0,180.0,0.0000,0.0000,1.0000,189.6500,2.0000
SNSLCT/SA(A90B180)
TEXT/OPER,'山涧果子'
F(圆2)=FEAT/CIRCLE,INNER,CART,21.5000,0,-15.0000,0,-1.00000000,0,20.0000
CALL/EXTERN,DMIS,M(NETDMIS_AUTO_CIRCLE_1007),AUTOFIGURE,F(圆2),CIRCLE,INNER,CART,LSTSQR,21.5000,0,-15.0000,$
0,-1.00000000,0,20.0000,0,0,1.00000000,5,-3.0000,0,0,0,0,360.0000,TOUCH,CIRCLE,0.3000,0,FALSE,FALSE,FALSE,$
10.0000,"CUR",TRUE,FALSE,0,FA(VECBLD),10.0000,2.5000,3,XYPLAN,"",'7,0,0,0,0,3.0000,0,10','0,1,0,5.0000',$
"EXT3",ENDCAL
DMESW/COMAND,'MOVE/CLEARPLANE'
GOTO/INCR,200.000000,0.000000,0.000000,1.000000
S(A0B0)=SNSDEF/PROBE,INDEX,POL,0.0,0.0,0.0000,0.0000,1.0000,189.6500,2.0000
SNSLCT/SA(A0B0)
TEXT/OUTFIL,'圆1孔是重点管控'
DMESW/COMAND,'OUTPUT/NOM,FEAT/圆1,X/31.5000,Y/31.5000,DIA/20.0000'
T(X轴坐标)=TOL/CORTOL,XAXIS,-0.0500,0.0500
T(Y轴坐标)=TOL/CORTOL,YAXIS,-0.0500,0.0500
T(直径)=TOL/DIAM,-0.0200,0.0200
DMESW/COMAND,'OUTPUT/UNIT,DIMENSION/MM'
DMESW/COMAND,'OUTPUT/UNIT,ANGLE/ANGDEC'
DMESW/COMAND,'OUTPUT/VECTOR,OFF'
OUTPUT/FA(圆1),TA(X轴坐标),TA(Y轴坐标),TA(直径)
最后
以上就是潇洒路灯最近收集整理的关于NETDMIS5.0注释报告2023的全部内容,更多相关NETDMIS5内容请搜索靠谱客的其他文章。
本图文内容来源于网友提供,作为学习参考使用,或来自网络收集整理,版权属于原作者所有。
发表评论 取消回复