文章目录
- 5.12日更新
- 5.13日更新
5.12日更新
-
在汉字库中查找汉字时,输入的是汉字的机内码,输出的是汉字的字形码
-
System是java.lang包下的一个类,out为System的final静态成员(PrintStream类型),println()是PrintStream类的实例方法 -
微指令中控制字段的每一位是一个控制信号,这种微程序是直接控制的
编码控制是多位编码组成控制信号
-
在Web应用程序中,Web容器负责将HTTP请求转换为HttpServletRequest对象
web容器是一种服务程序,在服务器一个端口就有一个提供相应服务的程序,而这个程序就是处理从客户端发出的请求,如JAVA中的Tomcat容器,ASP的IIS或PWS都是这样的容器。一个服务器可以多个容器。
-
默认RMI采用的是什么通信协议? ----->TCP/IP
-
Java中的内存回收机制 : 内存回收程序负责释放无用内存

-
基本类型默认值 ⭐️
| 类型 | 默认值 | 存储需求(字节) | 取值范围 | 示例 |
|---|---|---|---|---|
| byte | 0 | 1 | -2^7 ~2^7-1 | byte b=10; |
| char | 'u0000′ | 2 | 0 ~2^16-1 | char c=‘c’; |
| short | 0 | 2 | -2^15 ~2^15-1 | short s=10; |
| int | 0 | 4 | -2^31 ~2^31-1 | int i=10; |
| long | 0 | 8 | -2^63 ~2^63-1 | long o=10L; |
| float | 0.0f | 4 | -2^31 ~2^31-1 | float f=10.0F |
| double | 0.0d | 8 | -2^63 ~2^63-1 | double d=10.0; |
| boolean | false | 1 | truefalse | boolean flag=true; |
注意 boolean 的默认类型是 false
-
.java文件可以包含多个类,唯一的限制就是:
一个文件中只能有一个public类, 并且此public类必须与文件名相同。而且这些类和写在多个文件中没有区别 -
构造函数不能被继承,构造方法只能被显式或隐式的调用
-
面向对象的五大基本原则
- s( Single-Resposibility Principle ): 单一职责原则
- o( Open-Closed principle ): 开放封闭原则
- l( Liskov-Substituion Principle ): 里氏原则
- i( Interface-Segregation Principle ): 接口隔离原则
- d( Dependecy-Inversion Principle ): 依赖倒置原则
三大特征 :封装性、继承性、多态性
-
进制表示
| 进制 | 前缀 | 后缀 |
|---|---|---|
| 十六进制 | 0x | H |
| 十进制 | D | |
| 八进制 | 0 | O |
| 二进制 | B |
- Applet或Java小应用程序是一种在Web环境下,运行于客户端的Java程序组件
- Java中的内存回收机制 : 内存回收程序负责释放无用内存
5.13日更新
-
下面哪几个函数
public void example(){....}的重载函数?()- public void example(int m){...} - public int example(){..} //2不对,因为和题目中的参数一样,只是返回值不同 - public void example2(){..} - public int example(int m,float f){...}重载只要求参数列表不同,与返回值无关
-
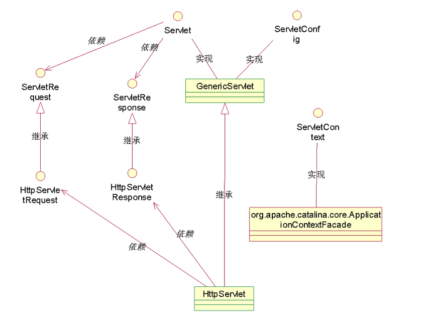
ServletConfig接口默认是哪里实现的? —>GenericServlet
-
jre 判断程序是否执行结束的标准是 ? ----->所有的前台线程执行完毕
-
JSP内置对象
-
Java多线程实现方式主要有四种:
- 继承Thread类、
- 实现Runnable接口、
- 实现Callable接口通过FutureTask包装器来创建Thread线程、
- 使用ExecutorService、Callable、Future实现有返回结果
其中前两种方式线程执行完后都没有返回值,后两种是带返回值的。
-
常见异常整理
异常名称 原因 IOExceptionIO流异常。一般在读写数据的时候会出现这种问题 ArraylndexOutOfBoundsException数组下标越界 StackOverflowError堆栈溢出错误。当一个应用递归调用的层次太深而导致堆栈溢出时抛出该错误 NullPointerException空指针异常,调用了未经初始化的对象或者是不存在的对象
最后
以上就是柔弱小鸭子最近收集整理的关于牛客网Java选择题整理 (不定期更新)的全部内容,更多相关牛客网Java选择题整理内容请搜索靠谱客的其他文章。
发表评论 取消回复