AD等长设计
工具介绍
xSignal Wizard在单一源元件和多个目标元件之间创建xSignal。Wizard使用一种面向元件的方法识别潜在的xSignal——您可选择一种单一源元件、相关网络和目标元件——然后这种方法将分析从该元件到指定元件之间的所有潜在路径,包括经过一系列被动元件和支线。作为工程师,您可以选择需要生成的xSignal,也可以针对这些xSignal创建匹配长度设计规则。
原有的xSignals Wizard支持为多个元件创建定制xSignal。本次发布的Wizard扩展了该功能,可针对大量不同的公共接口和存储电路自动创建xSignal和xSignal组。
本次发布版本为xSignals Wizard增加了USB3模式。USB 3.0 xSignal Wizard用于为所有USB 3.0通道创建xSignals、xSignal组和匹配长度规则。
操作步骤

进入规则后根据拓扑结构选用适合的模型

选择源端的器件,可以是IC,接插件任何一种

选择器件后NEXT会显示所有的网络名称,选择需要走等长的网络

选择好网络后继续选择接收端IC或者接插件

选择完成后,软件自动进行匹配

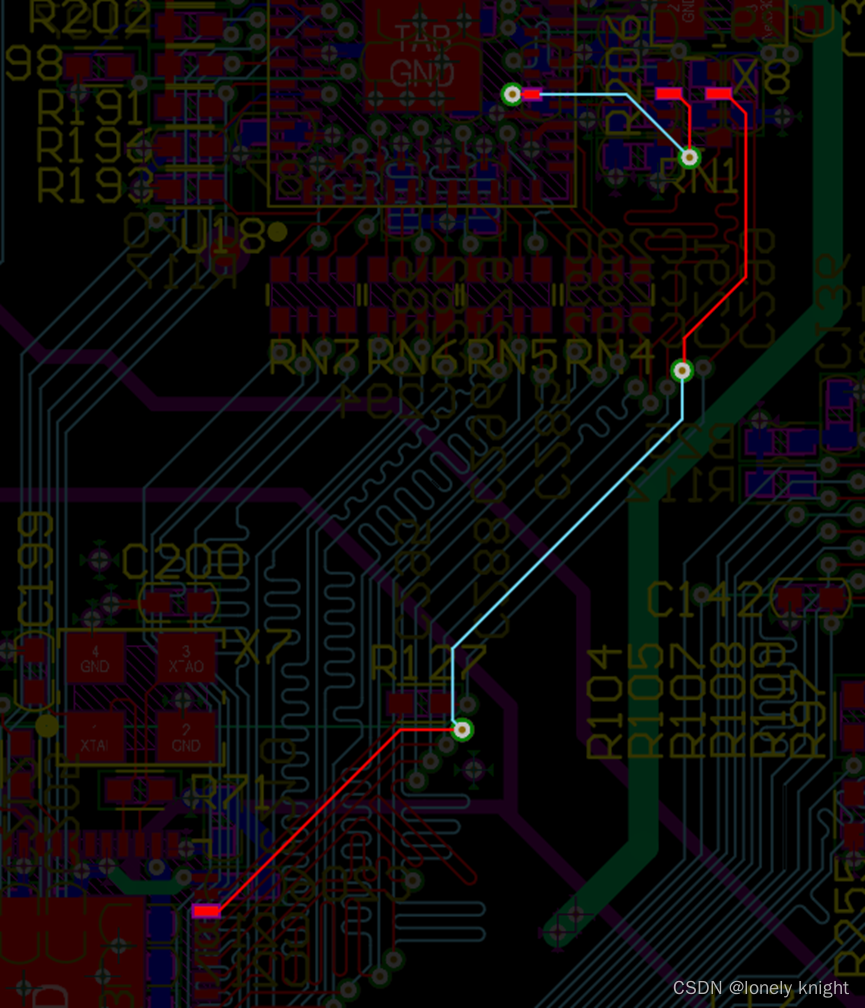
注意!特别注意!刚刚匹配好的端对端可能受网络名,分支等等一系列问题影响会出现线路错误问题如下,观察黄色线为系统匹配走线,蓝色线为正确走线,因此这步需要手动检查调整

检查调整步骤如下
- 点击系统匹配走线
- 观察线序是否正确
- 手动调整对应引脚

调整完如下

网络名匹配完成后,进行误差设置和名称设置

完成规则设置后,在PCB-xSignals中可以看到刚才设置的等长网络
上述步骤完成xSignals功能设置完成,后面进行等长处理
点击按照信号长度进行排序

找到最长的走线并高亮,调整走线到最短距离,避免因为最长走线有绕线行为,增加整体的信号长度

确认该信号线的长度,即为本组等长需要匹配的长度

点击其他长度的连线

点击图标设置为等长走线模式,图标变成十字锁定状态

找到目标走线,及对应的可以绕等长的区域
按TAB,设置目标长度和绕等长规则,这些根据布线规则定如:3W等

绕完后的状态

绕等长原则
哪里不等长在哪里绕
尽量利用短小分支绕等长,避免因绕等长占用过多面积

- 避免绕道别的信号区

尽量避免近90°角出现

最后
以上就是刻苦猫咪最近收集整理的关于AD等长设计工具介绍操作步骤绕等长原则的全部内容,更多相关AD等长设计工具介绍操作步骤绕等长原则内容请搜索靠谱客的其他文章。
发表评论 取消回复