
作者:刘德超 (转载已取得作者授权)
策略产品黄金四步法:
「待解决问题」:首选明确要解决的问题,必须要具体,不可笼统,否则策略方向会出现偏差;
「输入」:即从【用户-场景-行为】维度出发,不同场景下用户可能的行为,此作为策略的输入;
「计算方式」:需用清晰的逻辑关系来表达,可配合流程逻辑关系图,必要时可直接给出计算公式;
「输出」:结果输出。
在此笔者将自己有关策略产品的学习与理解,为大家做一次输出,希望能够帮助到对策略产品感兴趣的童鞋们。
下面,笔者以视频内容精准推荐为例进行分享。
背景
在视频结束后,首屏往往会有6个其他视频的推荐。现在,笔者按照策略产品工作方法论,分析这一视频推荐策略,来系统介绍策略产品的工作方法论:策略产品四步法。
示例场景:下图是某视频网站在某电影结束后,播放界面展示的6个推荐视频。用户点击相应位置,即可观看相应视频

1. 待解决问题
注:待解决问题,必须定义出清晰而精准的目标,否则将会导致策略方向出现偏差。原则上,一个策略,只解决一个问题。
此处待解决问题,笔者将其定义为:
视频结束后为用户推荐最贴合其胃口视频,增加观看时长。
2. 输入(哪些因素会影响目标的达成)
注:影响因素,作为输入步骤的关键环节,尽可能发散思维,细致思考。具体思考方式可采取金字塔原理,先思考一级维度,然后二级维度,三级维度……,注意同级维度之间要互斥,不可出现交叉或包含被包含关系,尽量做到穷举。此处分析越细致,对于后续计算和输出关节越有帮助。具体工具可采用脑图或excel等均可。
如下图即为笔者整理的视频放映结束后,影响推荐精准性的相关因素:

(点击可放大查看)
3. 计算逻辑
计算逻辑指上述所列举的各要素,在一定的场景下,采取什么样的逻辑关系,相互组合,互相作用,它们直接影响最终结果产出的准确度。
计算逻辑的表现样式多样,并不局限,可用逻辑表述或逻辑公式,甚至是复杂的多元函数等。如果在逻辑关系中,涉及到相关概念,则需要对概念进行详尽说明,这和PRD一个道理,其实就是PRD的一部分。
在计算逻辑这一环节,需要细致阐述整体逻辑,逻辑关系与逻辑要素细节,要做到提交到相关干系人手中之后,对方能够看得懂、易理解、可执行。如果涉及到比较复杂的计算公式时,比如函数,可以和RD部门合作完成。
3.1 逻辑模型
逻辑模型在实际工作环节中可有可无,它作为整体逻辑,是首要呈现给别人的内容,起到提纲挈领的作用,也就是金字塔原理的顶部内容,让别人清晰的知道,接下来你要表达什么,以及为什么这样表达,它有助于相关同事们从宏观上理解你的思路。
逻辑模型完全由你自己定义,目的是思路阐述,此处避免过于细致,要防止陷入细节。

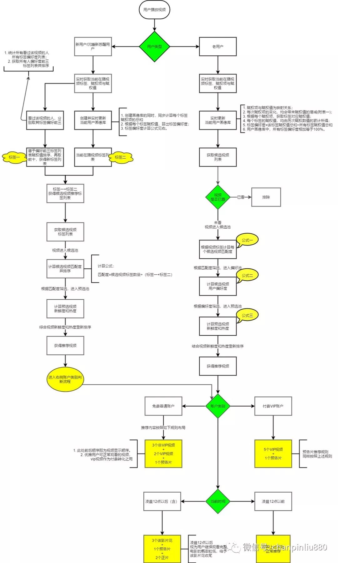
3.2 逻辑执行流程
对于复杂的执行逻辑,推荐用流程图来表述;简单的逻辑,几句话就能表述清楚的,直接文字描述亦可。
下面为笔者所整理的执行逻辑。

(点击可放大查看)
3.3 赋权项与赋权值(附表)
此处引用赋权项与赋权值的概念。
赋权项:指包含但不限于用户交互动作,所涉及状态等,每一个赋权项均对应一个赋权值。即,当赋权项发生的时候,即可获得或减少相对应的分值。

3.4 计算公式
公式一:匹配度计算
与当前视频匹配度(D)=候选视频标签数 ÷ (该候选视频标签数+在播视频标签数)
与历史视频匹配度(L)=候选视频标签数 ÷ (该候选视频标签数+历史画像标签数)
整体匹配度(P)=D+L
(注:公式中分母中标签数量为去重处理后数量。)
公式二:偏好度计算
偏好度=(候选视频标签A赋权值+标签B赋权值+标签C赋权值+……+标签N赋权值)÷历史标签总赋权值
注:
候选视频标签赋权值调取历史画像中相同标签的赋权值,即候选视频标签A,则A的赋权值等于历史画像中标签A在所有过往操作中所累积的赋权值;
历史画像中所有标签数值,均为历次操作所赋权数值的累加总和;
标签赋权值参照附表一;
若平台无法更新历史赋值规则,则按照平台既定规则赋值。
公式三:新热度计算
新热度计算方式,延续平台既定热度和新鲜度排序规则。
3.5 内容反差界定
内容反差界定,属于整体策略方案的补充说明,可使整体逻辑推导过程和结果更加严密,具体工作中,补充内容视需要而定。
词语释义:内容反差界定,指基于既定规则,系统自动识别不属于当前内容关联推荐范畴的内容。
如何识别反差边界:
(1)基础用户画像:年龄、职业、性别等
示例场景:如当前用户为一名38岁油腻大叔,绝对不可能喜欢动画片。当账户出现大量动画片的时候,则可基于年龄画像,将动画片列为反差内容予以排除(也许是用户的孩子在看动画片)。
(2)内容类别
不同类别内容,不可出现在当前内容关联推荐列表。
示例场景:当前内容分类为电影,则电视剧、娱乐播报、动画片、纪录片、体育视频等不同类别内容,不可出现在关联推荐列队中。
结论:内容推荐,首要原则要基于当前内容所述第一维度来区隔划分,不可出现不同品类维度内容较差关联推荐现象。
4. 输出(结果)
输出部分,作为整体策略工作的最后一个环节,属于结果产出。再具体工作中,策略PM们所做的工作,一般截止到上述三步,第四步结果自然便产生了。
但结果的产出,并非意味着工作的结束,这仅仅只是开头而已。策略,本质上,属于一种探寻性的解决方案,在复杂多变的问题环境面前,解决方案永远无法做到完美,所以,策略产品也永远没有止境。
在解决产出后,策略产品们首先需要做的是,进行效果回归,及时跟踪实际效果,然后开启永无止境的循环迭代。
另外,为了防止问题的发生,可将策略结果的输出,采取A/Btest方式,在策略方案优化迭代的基础上逐步覆盖用户群。
写到最后
策略产品对于互联网产品领域来讲,虽然已经不算一个新的概念了,但它的普及也不过一年左右的时间,也算是一个较新的产品工种。做一名策略产品经理,并不是那么容易的一件事情,它对PM的综合素质要求较高,门槛自然较高。
策略产品经理,不同于功能产品,虽然和数据产品有一定重合,但亦有差别,究竟什么是策略产品经理,以及如何做一名优秀的策略经理,可关注微信公众号:chanpinliu880,我们在以后的文章中会说。
PS: 转发此篇文章到朋友圈或者是产品经理群,并截图发给微信chanpin628,可以找我领取一份阿里的需求管理模板。

更多干货可关注微信公众号:产品刘

··················END··················

今日研报:亿欧智库发布《2021年中国药店创新趋势报告》,公众号后台回复“ 药店创新”,即可下载完整PDF文件。
RECOMMEND
推荐阅读
国庆快乐,红包奉上
互联网人理想假期VS现实假期
老司机教你做B端产品经理
阿里虽接入微信支付,但互联网壁垒好像仍在

点击“阅读原文”
查看更多干货
最后
以上就是谨慎小丸子最近收集整理的关于实例讲解策略产品经理工作内容的全部内容,更多相关实例讲解策略产品经理工作内容内容请搜索靠谱客的其他文章。
发表评论 取消回复