项目运行
环境配置:
Jdk1.8 + Tomcat7.0 + Mysql + HBuilderX(Webstorm也行)+ Eclispe(IntelliJ IDEA,Eclispe,MyEclispe,Sts都支持)。
项目技术:
SSM + mybatis + Maven + Vue 等等组成,B/S模式 + Maven管理等等。
环境需要
1.运行环境:最好是java jdk 1.8,我们在这个平台上运行的。其他版本理论上也可以。
2.IDE环境:IDEA,Eclipse,Myeclipse都可以。推荐IDEA;
3.tomcat环境:Tomcat 7.x,8.x,9.x版本均可
4.硬件环境:windows 7/8/10 1G内存以上;或者 Mac OS;
5.是否Maven项目: 否;查看源码目录中是否包含pom.xml;若包含,则为maven项目,否则为非maven项目
6.数据库:MySql 5.7/8.0等版本均可;
毕设帮助,指导,本源码分享,调试部署(见文末)
3.3系统流程和逻辑
系统业务流程图,如图所示:

图3-1登录流程图
图3-2添加信息流程图
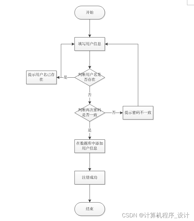
图3-3注册信息流程图
4.1 概述
助农平台基于Web服务模式,是一个适用于Internet环境下的模型结构。只要用户能连上Internet,便可以在不受时间、地点的限制来使用这个系统。助农平台工作原理图,如图4-1所示:

图4-1 系统工作原理图
4.2 系统结构
本系统架构网站系统,本系统的具体功能如下:

图4-2系统功能结构图
管理员功能结构图,如图4-3所示:

图4-3 管理员功能结构图
用户后台功能结构图,如图4-4所示:

图4-4 用户后台功能结构图
4.3. 数据库设计
4.3.1 数据库实体
农产品信息管理实体属性图,如图4-5所示:

图4-5农产品信息管理实体属性图
用户注册实体属性图,如图4-6所示:

图4-6用户注册实体属性图
5.1 系统功能模块
广西助农平台设计,在广西助农平台首页可以查看首页、农产品信息、留言反馈、个人中心、后台管理、购物车等内容,如图5-1所示。

图5-1网站首页界面图
用户注册,在用户注册页面可以填写用户名、密码、姓名、身份证、手机等详细信息进行注册,如图5-2所示。

图5-2用户注册界面图
农产品信息,在农产品信息页面可以查看农产品名称、价格、单次购买、库存、产品类型、图片、采够时间、保质期、产地、咨询电话、上架日期、商品详情等详细信息,根据需要进行添加购物车、评论或收藏,如图5-3所示。

图5-3农产品信息界面图
个人中心,在个人中心页面可以填写用户名、密码、姓名、性别、图片、身份证、手机、余额等信息进行信息更新,并根据需要对我的订单、我的地址、我的收藏进行相应操作,如图5-4所示。

图5-4个人中心界面图
5.2管理员功能模块
管理员登录,管理员通过输入账号,密码,角色等信息即可进行系统登录,如图5-5所示。

图5-5管理员登录界面图
管理员登录进入广西助农平台设计可以查看首页、个人中心、用户管理、类别信息管理、农产品信息管理、留言板管理、我的收藏管理、系统管理、订单管理等内容,如图5-6所示。

图5-6管理员功能界面图
用户管理,在用户管理页面可以查看用户名、密码、姓名、性别、头像、身份证、手机等信息,并可根据需要进行删除,修改等操作,如图5-7所示。

图5-7用户管理界面图
类别信息管理,在类别信息管理页面可以查看产品类型,并可根据需要进行删除,修改等操作,如图5-8所示。

图5-8类别信息管理界面图
农产品信息管理,在农产品信息管理页面可以查看农产品名称、产品类型、图片、采够时间、保质期、产地、咨询电话、上架日期、价格、单限、库存等信息,并可根据需要进行详情、修改、查看评论或删除等操作,如图5-9所示。

图5-9农产品信息管理界面图
留言板管理,在留言板管理页面可以查看用户名、留言内容、回复内容等信息,并可根据需要进行详情、修改或删除等操作,如图5-10所示。

图5-10留言板管理界面图
5.3用户后台功能模块
用户登录进入广西助农平台后台可以查看首页、个人中心、我的收藏管理、留言板管理、订单管理等内容,如图5-11所示。

图5-11用户后台功能界面图
个人中心,在个人中心页面可以查看用户名、密码、姓名、性别、头像、身份证、手机等内容,并可根据需要对个人信息进行修改,如图5-12所示。

图5-12个人中心界面图
我的收藏管理,在我的收藏管理页面可以查看收藏id、表名、收藏名称、收藏图片等信息,根据需要进行详情、删除等操作,如图5-13所示。

图5-13我的收藏管理界面图
JAVA毕设帮助,指导,源码分享,调试部署
最后
以上就是隐形毛巾最近收集整理的关于(附源码)计算机毕业设计ssm广西助农平台的全部内容,更多相关(附源码)计算机毕业设计ssm广西助农平台内容请搜索靠谱客的其他文章。
发表评论 取消回复