一、什么是进制
1.进制种类
(1)二进制 0b 只包含01
例 二进制转10进制

(2)八进制 0o 只包含0-7
例 八进制转十进制

(3)十进制 无前提 只包含0-9
(4)十六进制 0x 只包含 0-9 a-f
例 十六进制转十进制

2.进制就是逢几进1,比如二进制是逢二进1,八进制是逢八进1
例 二进制 逢二进1

例 逢八进1

例 逢16进1

3.进制转换
3.1 二进制转换十进制

3.2 八进制转换十进制

3.3 十六进制转十进制

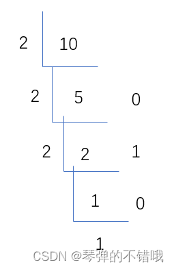
3.4 十进制转二进制

3.5 十进制转8进制

3.6 十六进制转十进制

4.7 二进制转八进制
二进制3位算作 一个数,不够的用0补位
010 101
2 5

4.8 八进制转二进制
取单数算出二进制01形式,再把二进制中三位算为一位,但其实就是10进制转二进制


2 5
010 101
4.9 二进制转为十六进制
4位算作一个数
1010 1011
a b

4.10十六进制转为二进制
将每个单数算成二进制,再将二进制4位合为一位数,其实也是十进制转二进制

a b
1010 1011
最后
以上就是诚心流沙最近收集整理的关于进制之间的转换的全部内容,更多相关进制之间内容请搜索靠谱客的其他文章。
本图文内容来源于网友提供,作为学习参考使用,或来自网络收集整理,版权属于原作者所有。
发表评论 取消回复