Android系统启动
基于aosp/android11-release
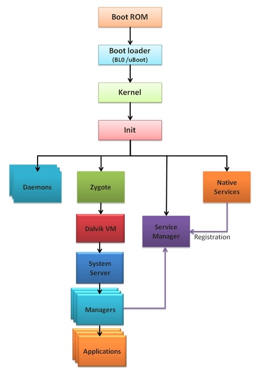
可以先查看图片:4.1 系统启动
或者下图:
Loader:Boot Rom、Boot Loader
Boot Rom:Android设备上电后,引导芯片代码开始从预定义的地方(固化在ROM)开始执行。加载引导程序到RAM,然后执行。(由“芯片厂商”负责设计和实现)
Boot Loader:Bootloader 开始执行,首先负责完成硬件的初始化,然后找到Linux内核代码,并加载到内存。
引导程序是在Android操作系统开始运行前的一个小程序。它不是Android操作系统的一部分。引导程序是 OEM 厂商或者运营商加锁和限制的地方。(由“设备厂商”负责设计和实现)
相关资料如下:bootloader
Linux Kernel
Linux 内核开始启动,初始化各种软硬件环境,加载驱动程序,挂载根文件系统,并执行init程序,由此开启Android的世界。
严格来说,Android系统实际上是运行于Linux内核上的一系列 “服务进程”,并不算一个完整意义上的“操作系统”。Android系统以及各大Linux的发行版,他们的Linux内核部分启动过程都是差不多。Android最后都是start_kernel初始化函数(system/core/init/main.cpp)
==重要进程:==pid=0,linux启动的第一个进程,swapper/idle进程;pid=1,init进程;pid=2,kthreadd进程
init/main.c (androidxref上老版本rest_init都是kernel_thread)
Native C/C++Library :主要解析 init.rc 文件
init 进程决定了系统在启动过程中,究竟会启动哪些守护进程和服务,以及呈现出怎样的一个用户UI界面。
这里不过多介绍其他,相关代码:(基于aosp/android11-release)
-
system/core/init/main.cpp
-
system/core/init/first_stage_init.cpp
-
system/core/init/init.cpp中SecondStageMain,最终在LoadBootScripts解析rc文件


rc相关语法Android Init Language: systemcoreinitREADME.md
init
init 进程会执行 app_process 程序,创建 Zygote 进程,它是Android系统最重要的进程,所有后续的Android应用程序都是由它 fork 出来的。

init 触发进程和服务:

触发器的执行顺序为on early-init -> init -> late-init
Zygote
init.rc中import /system/etc/init/hw/init.${ro.zygote}.rc,ro.zygote属性配置。
这里查看64位的 system/core/rootdir/init.zygote64.rc
service zygote /system/bin/app_process64 -Xzygote /system/bin --zygote --start-system-server
class main
priority -20
user root
group root readproc reserved_disk
socket zygote stream 660 root system
socket usap_pool_primary stream 660 root system
onrestart exec_background - system system -- /system/bin/vdc volume abort_fuse
onrestart write /sys/power/state on
onrestart restart audioserver
onrestart restart cameraserver
onrestart restart media
onrestart restart netd
onrestart restart wificond
writepid /dev/cpuset/foreground/tasks
服务Service,以 service 开头,由 init 进程启动,一般运行在 init 的一个子进程,每一个service在启动时会通过fork方式生成子进程。这个 rc 文件其中 service 用于通知 init 进程创建名 zygote 的进程,这个 zygote 进程执行程序的路径为 /system/bin/app_process64,后面的则是要传给 app_process64 的参数。class main指的是zygote的class name为main。
init 触发启动 service:Start方法中调用 fork() 创建子进程,调用 ExpandArgsAndExecv 通过最终调用 execv 执行system/bin/app_process,这样就会进入frameworks/base/cmds/app_process/app_main.cpp的main函数。
Result<void> Service::Start() {
// ... ... ... ...
pid_t pid = -1;
if (namespaces_.flags) {
pid = clone(nullptr, nullptr, namespaces_.flags | SIGCHLD, nullptr);
} else {
pid = fork();
}
if (pid == 0) {
umask(077);
// ... ... ... ...
for (const auto& [key, value] : environment_vars_) {
setenv(key.c_str(), value.c_str(), 1);
}
for (const auto& descriptor : descriptors) {
descriptor.Publish();
}
// ... ... ... ...
if (!ExpandArgsAndExecv(args_, sigstop_)) {
PLOG(ERROR) << "cannot execv('" << args_[0]
<< "'). See the 'Debugging init' section of init's README.md for tips";
}
_exit(127);
}
// ... ... ... ...
}

frameworks/base/cmds/app_process/app_main.cpp
frameworks/base/core/jni/AndroidRuntime.cpp
int main(int argc, char* const argv[])
{
// ... ... 传到的参数argv为“-Xzygote /system/bin --zygote --start-system-server” ... ...
AppRuntime runtime(argv[0], computeArgBlockSize(argc, argv));
// ... ... ... ...
if (zygote) {
runtime.start("com.android.internal.os.ZygoteInit", args, zygote);
} else if (className) {
runtime.start("com.android.internal.os.RuntimeInit", args, zygote);
} else {
fprintf(stderr, "Error: no class name or --zygote supplied.n");
app_usage();
LOG_ALWAYS_FATAL("app_process: no class name or --zygote supplied.");
}
}
runtime.start 来启动 zygote
Java API Framework
启动 SystemServer
frameworks/base/core/java/com/android/internal/os/ZygoteInit.java
frameworks/base/core/java/com/android/internal/os/Zygote.java
public static void main(String argv[]) {
// ... ... ... ...
if (startSystemServer) {
Runnable r = forkSystemServer(abiList, zygoteSocketName, zygoteServer);
// {@code r == null} in the parent (zygote) process, and {@code r != null} in the
// child (system_server) process.
if (r != null) {
r.run();
return;
}
}
// ... ... ... ...
}
// ... ... ... ...
/**
* Prepare the arguments and forks for the system server process.
*
* @return A {@code Runnable} that provides an entrypoint into system_server code in the child
* process; {@code null} in the parent.
*/
private static Runnable forkSystemServer(String abiList, String socketName,
ZygoteServer zygoteServer) {
// ... ... ... ...
/* Hardcoded command line to start the system server */
String args[] = {
"--setuid=1000",
"--setgid=1000",
"--setgroups=1001,1002,1003,1004,1005,1006,1007,1008,1009,1010,1018,1021,1023,"
+ "1024,1032,1065,3001,3002,3003,3006,3007,3009,3010,3011",
"--capabilities=" + capabilities + "," + capabilities,
"--nice-name=system_server",
"--runtime-args",
"--target-sdk-version=" + VMRuntime.SDK_VERSION_CUR_DEVELOPMENT,
"com.android.server.SystemServer",
};
// ... ... ... ...
/* Request to fork the system server process */
pid = Zygote.forkSystemServer(
parsedArgs.mUid, parsedArgs.mGid,
parsedArgs.mGids,
parsedArgs.mRuntimeFlags,
null,
parsedArgs.mPermittedCapabilities,
parsedArgs.mEffectiveCapabilities);
} catch (IllegalArgumentException ex) {
throw new RuntimeException(ex);
}
/* For child process */
if (pid == 0) {
if (hasSecondZygote(abiList)) {
waitForSecondaryZygote(socketName);
}
zygoteServer.closeServerSocket();
return handleSystemServerProcess(parsedArgs);
}
return null;
}
forkSystemServer 开启线程,执行 Zygote.forkSystemServer fork子进程,用于运行system_server;handleSystemServerProcess 完成system_server进程剩余的工作
反射调用到com.android.server.SystemServer
frameworks/base/core/java/com/android/internal/os/RuntimeInit.java
frameworks/base/core/services/java/com/android/server/SystemServer.java
Zygote最终调用 RuntimeInit.applicationInit 中 findStaticMain 方法反射调用调用到cl.getMethod("main", new Class[] { String[].class });
public static void main(String[] args) {
new SystemServer().run();
}
系统启动时序图

启动服务和Launcher
frameworks/base/core/services/java/com/android/server/SystemServer.java

Launcher启动:待续~~
frameworksbaseservicesjavacomandroidserverSystemServer.java
frameworksbaseservicescorejavacomandroidserveramActivityManagerService.java
frameworksbaseservicescorejavacomandroidserverwmActivityTaskManagerService.java
frameworksbaseservicescorejavacomandroidserverwmRootWindowContainer.java
frameworksbaseservicescorejavacomandroidserverwmActivityStartController.java
frameworksbaseservicescorejavacomandroidserverwmActivityStarter.java
SystemServer 执行 startOtherServices 启动服务时,最后会调用 mActivityManagerService.systemReady。AMS.systemReady -> ActivityTaskManagerService.java 中 startHomeOnAllDisplays -> mRootWindowContainer.startHomeOnAllDisplays -> startHomeOnDisplay -> startHomeOnTaskDisplayArea -> ATMS中getHomeIntent获取intent,mService.getActivityStartController().startHomeActivity
public void systemReady(final Runnable goingCallback, @NonNull TimingsTraceAndSlog t) {
// ... ... ... ...
Slog.i(TAG, "System now ready");
// ... ... ... ...
synchronized (this) {
// ... ... ... ...
// Start up initial activity.
mBooting = true;
// ... ... ... ...
if (bootingSystemUser) {
t.traceBegin("startHomeOnAllDisplays");
mAtmInternal.startHomeOnAllDisplays(currentUserId, "systemReady");
t.traceEnd();
}
// ... ... ... ...
}
}


感谢并推荐:Android内核开发
Android内核开发:开发板选购
Android内核开发:理解和掌握repo工具
Android内核开发:源码的版本与分支详解
Android内核开发:系统编译输出的镜像文件
Android内核开发:系统分区与镜像文件的烧写
Android内核开发:图解Android系统的启动过程
Android内核开发:如何统计系统的启动时间
Android内核开发:学会分析系统的启动log
Android内核开发:系统启动速度优化
最后
以上就是隐形耳机最近收集整理的关于Android系统启动Android系统启动感谢并推荐:Android内核开发的全部内容,更多相关Android系统启动Android系统启动感谢并推荐内容请搜索靠谱客的其他文章。


发表评论 取消回复